7月12日,科恒股份发布公告称,公司及全资子公司浩能科技于7月11日于珠海市金湾区与珠海市金湾区人民政府签署《投资协议书》,拟在珠海市金湾区辖区内投资建设新能源材料项目与智能装备项目。项目规划总用地约15.1万平方米,总投资金额为不低于18.08亿元。
其中,新能源材料项目规划用地约8.6万平方米,拟建设15000吨钴酸锂正极材料、3000吨三元镍钴锰正极材料、20000吨磷酸铁锂正极材料及2000吨稀土功能材料,投资额不低于16亿元;智能装备项目规划用地约6.5万平方米,拟建设钣金、机加、总装生产车间,投资额不低于2.08亿元;本次投资的资金来源为自筹资金。
科恒股份表示,本次对外投资是基于国内新能源产业快速发展,但目前公司材料产能规模较小,设备生产效率较低,智能装备存在产能瓶颈。项目的建设将在一定程度上解决目前存在的问题,提升公司经营业绩和盈利水平,同时也为新产品的研发生产提供有力支撑,增强公司长期核心竞争力。
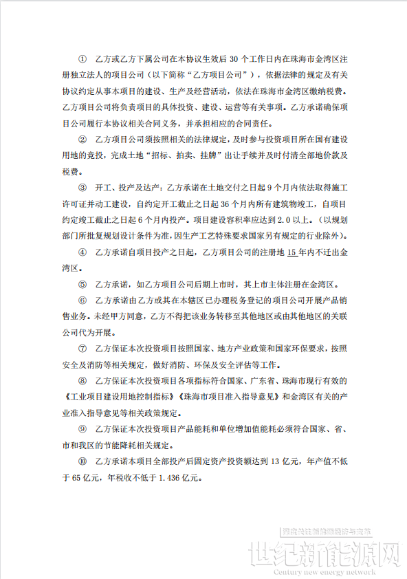
公告详情如下:








免责声明:本平台仅供信息发布交流之途,请谨慎判断信息真伪。如遇虚假诈骗信息,请立即举报
举报