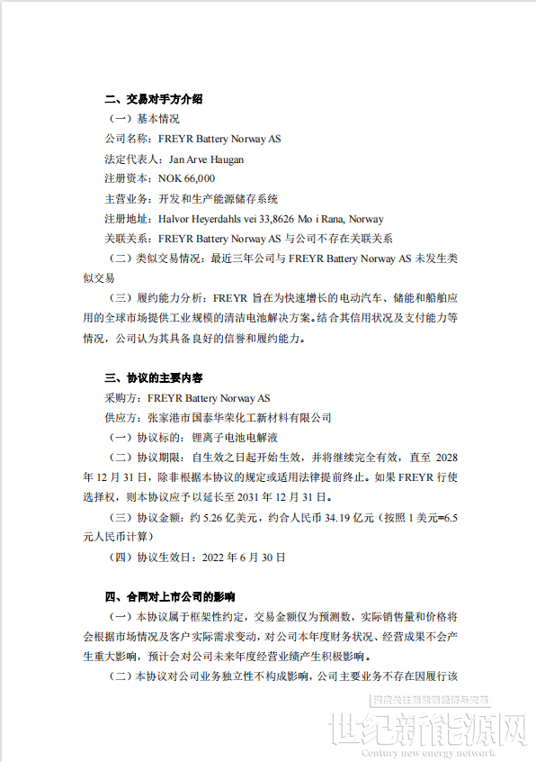
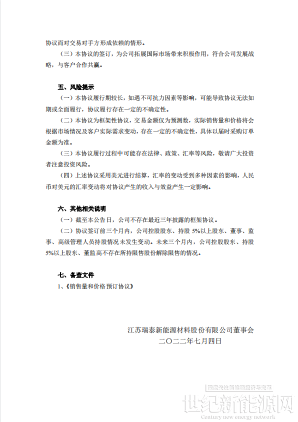
7月4日晚间,瑞泰新材公告,公司控股子公司张家港市国泰华荣化工新材料有限公司于2022年6月30日与FREYR Battery Norway AS签订了《RESERVATION AGREEMENT for SALES VOLUMES AND PRICE》(《销售量和价格预订协议》),约定华荣化工于2023年至2028年向FREYR供应锂离子电池电解液产品,协议合计总金额约5.26亿美元,约合人民币34.19亿元(按照1美元=6.5元人民币计算),超过公司最近一个会计年度经审计主营业务收入的50%且绝对金额超过1亿元,属于日常经营重大合同。
在产能方面,瑞泰新材目前锂离子电池电解液产能为7万吨/年;波兰华荣新建Prusice 4万吨/年锂离子动力电池电解液项目已进入试生产阶段;其他项目正在积极推进中。
根据规划,“十四五”期间,瑞泰新材将在江苏张家港、福建、浙江、四川、欧洲等地新投资建设多个重点项目,进一步扩大产能。
在业绩方面,2021年,瑞泰新材实现营业收入52.03亿元,同比增长186.66%;归属于母公司股东的净利润为6.02亿元,同比增长134.10%。
瑞泰新材预计,2022年1-6月,公司将实现营业收入35-39亿元,同比增长96.88%-119.38%;实现归属于母公司股东的净利润5.4-5.9亿元,同比增长215.66%-244.89%。
公告详情如下:



免责声明:本平台仅供信息发布交流之途,请谨慎判断信息真伪。如遇虚假诈骗信息,请立即举报
举报