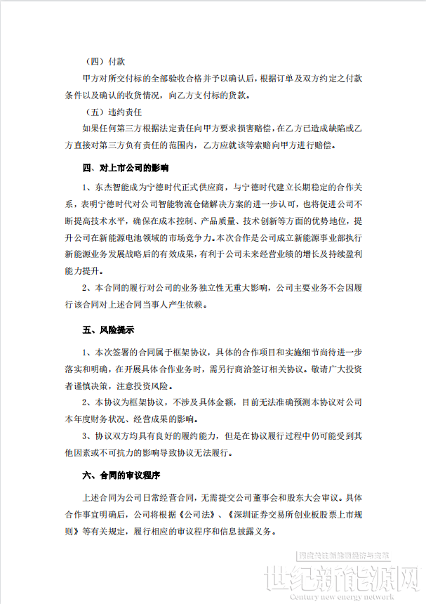
5月9日,东杰智能发布公告称,公司与宁德时代就双方合作事宜签署《框架采购合同》。根据协议,东杰智能负责以符合宁德时代和标的需要的适当包装和运输方式自行将标的运输或代办托运至宁德时代指定的地点,并承担相关管理、包装、储存、 装卸(含目的地指定地点卸货)、运输及保险等费用。
东杰智能表示,公司成为宁德时代正式供应商,并与宁德时代建立长期稳定的合作关系,表明宁德时代对公司智能物流仓储解决方案的进一步认可,也将促进公司不断提高技术水平,确保在成本控制、产品质量、技术创新等方面的优势地位,提升公司在新能源电池领域的市场竞争力,有利于公司未来经营业绩的增长及持续盈利能力提升。
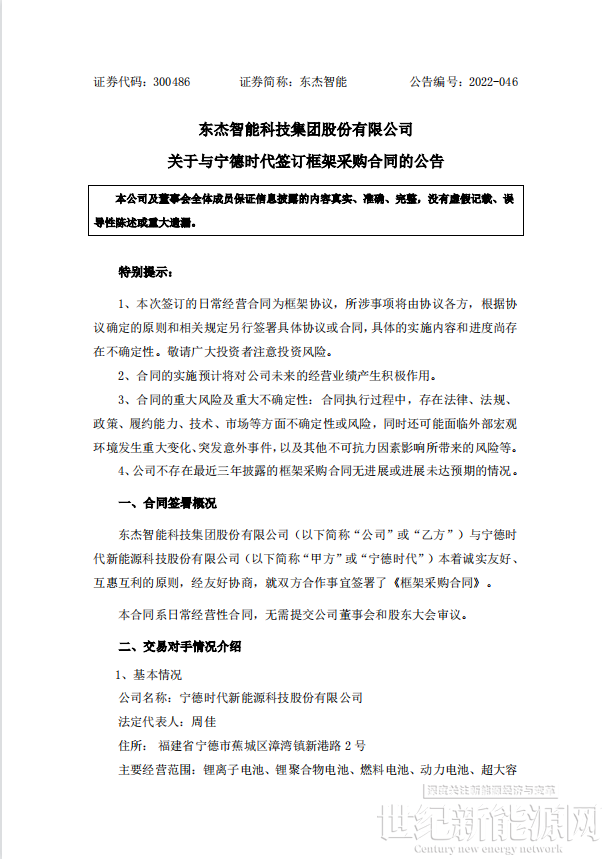
公告详情如下:




免责声明:本平台仅供信息发布交流之途,请谨慎判断信息真伪。如遇虚假诈骗信息,请立即举报
举报