分享好友
资讯首页
网站导航
来了!住建部发布《汽车加油加气加氢站技术标准》
2021-08-03 08:40
1808
0
高亮
2021-08-03 08:40 · 头闻号
氢能市场
TA的动态
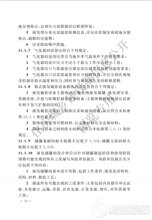
7月30日,住房和城乡建设部发布“住房和城乡建设部关于发布国家标准《汽车加油加气加氢站技术标准》的公告”。
《汽车加油加气加氢站技术标准》中明确了LNG和L-CNG加气工艺及设施、高压储氢加氢工艺及设施、液氢储存工艺及设施等多项标准。
附下载链接:
http://www.mohurd.gov.cn/wjfb/202107/W020210728034152.pdf
以下截取部分内容:
免责声明:本平台仅供信息发布交流之途,请谨慎判断信息真伪。如遇虚假诈骗信息,请立即举报
举报
反对
0
分享
92
更多
相关文章
住建部回复钟宝申!
13秒前更新
住建部:氢能输配设备标准征意见纯氢介质和掺氢比例不超过20%
13秒前更新
住建部:多地方已针对光伏建筑一体化出台地方性补贴政策,鼓励申报
13秒前更新
住建部:加大建筑节能、绿色建筑和绿色建造推广力度
13秒前更新
住建部光储直柔零碳建筑项目立项
13秒前更新
住建部部长王蒙徽:支持广州、武汉等试点城市探索建设车城网平台
13秒前更新
住建部等九部门发文推动智能光伏应用示范
13秒前更新
住建部城建司原副司长章林伟:我国水处理行业亟待解决的四大问题
13秒前更新
住建部发布风光储联合发电站设计规范征求意见稿
13秒前更新
住建部征集可再生能源建筑等应用领域提案
13秒前更新
评论
0
收藏
点赞