该合资公司名为湖北佰利万润新能源有限公司(暂定名)(下称“佰利万润”),注册资本为1亿元,其中佰利新能源认缴注册资本为5100万元,湖北万润新能源认缴注册资本为4900万元,双方均以现金方式出资。
公告显示,佰利万润经营范围包括:锂离子电池材料及装备研究、开发、生产、销售;货物进出口、技术进出口、进料加工、三来一补业务;普通货物运输等。
公告称,磷酸铁作为磷酸铁锂生产的核心原材料,目前由于磷酸铁锂需求和产能的快速增加,磷酸铁产能存在缺口。随着新能源技术的推广,磷酸铁锂电池应用市场快速增长,磷酸铁锂的前驱体磷酸铁市场前景广阔。
龙佰集团表示,湖北万润新能源具有磷酸铁产业化及技术、市场方面的优势,为抓住新能源市场机会,提高公司七水硫酸亚铁等副产品的增加值,本次设立合资公司建设磷酸铁项目,可利用合作各方在当地拥有的资源及配套设施优势,为公司磷酸铁项目就近提供硫酸亚铁等资源和配套设施服务,在保障项目原材料供应的同时,降低公司产品生产及运输成本。
资料显示,龙佰集团一直致力于钛、锆产业链深度整合及新材料研发与制造,是全球行业少数同时具备硫酸法和氯化法生产工艺及产业链的企业,已初步构建覆盖“钛、锆、钒、铁、钪”等元素领域的高质量产业发展体系。
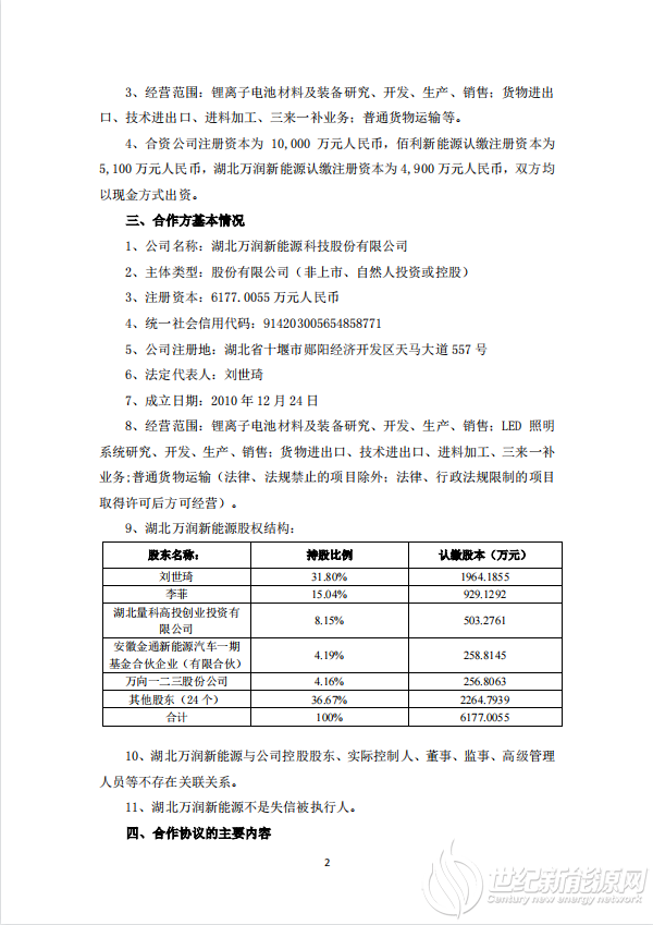
公告详情如下:





免责声明:本平台仅供信息发布交流之途,请谨慎判断信息真伪。如遇虚假诈骗信息,请立即举报
举报