分享好友 资讯首页 网站导航

申华控股正式挂牌转让6家风电项目公司股权!

新能源 2021-02-05 10:11 · 头闻号风电头条
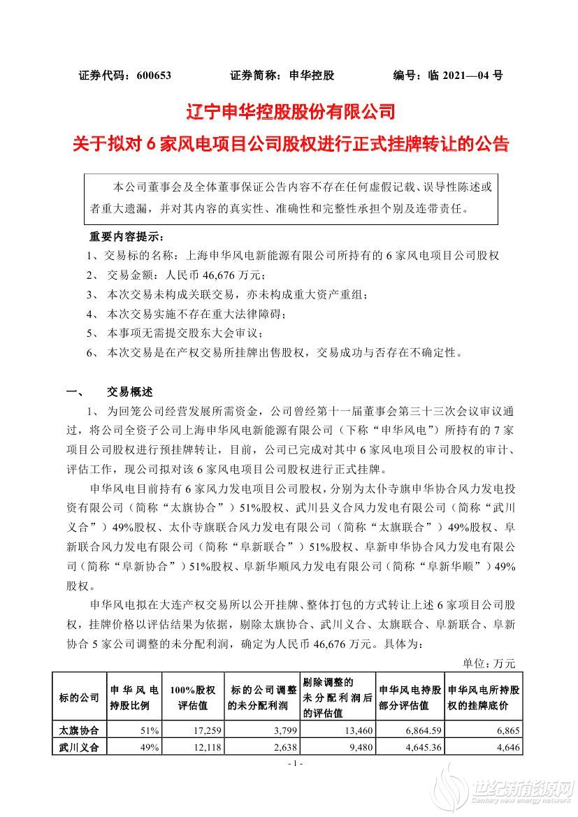
申华控股日前公告称,为回笼经营发展所需资金,公司曾经第十一届董事会第三十三次会议审议通过,将公司全资子公司申华风电所持有的7家项目公司股权进行预挂牌转让,目前,公司已完成对其中6家风电项目公司股权的审计、评估工作,现公司拟对该6家风电项目公司股权进行正式挂牌,交易金额46676万元。

辽宁申华控股股份有限公司成立于1986年7月1日,是一家综合类的上市公司。在历经了一系列的变革后,逐步确立了以汽车销售和汽车服务为主导产业,新能源为第二产业,同时依靠在资本市场的资产运作能力和房地产市场的丰富经验,支持企业多元化发展的道路。目前公司主营业务主要包括汽车销售及后市场服务、新能源、房地产、金融投资和产业管理等,旗下近60余家控股子公司分布在全国各地,逐步建立起申华的品牌效应和价值。

申华风电目前持有的6家风力发电项目公司股权,分别为太仆寺旗申华协合风力发电投资有限公司(简称“太旗协合”)51%股权、武川县义合风力发电有限公司(简称“武川义合”)49%股权、太仆寺旗联合风力发电有限公司(简称“太旗联合”)49%股权、阜新联合风力发电有限公司(简称“阜新联合”)51%股权、阜新申华协合风力发电有限公司(简称“阜新协合”)51%股权、阜新华顺风力发电有限公司(简称“阜新华顺”)49%股权。

交易标的基本情况见公告原文:








免责声明:本平台仅供信息发布交流之途,请谨慎判断信息真伪。如遇虚假诈骗信息,请立即举报

举报
反对 0
更多相关文章

评论

0

收藏

点赞