近日,内蒙古核准6个风电项目,总装机容量共计1770MW。
通辽市奈曼旗80万千瓦上网消纳风电项目:项目单位为奈曼旗山高恒龙新能源有限责任公司。项目建设地点位于通辽市奈曼旗明仁苏木、八仙筒镇、治安镇、东明镇、通辽市奈曼旗国有六号农场。项目规划风电装机容量800MW,拟安装93台单机容量8.5MW风电机组和1台单机容量9.5MW风电机组,新建2座220kV升压站。本工程静态总投资479674.3万元,动态总投资486366.32万元。
内蒙古华能北联电额济纳旗10万千瓦风电项目:项目单位为阿拉善盟北联电胡杨新能源有限公司。项目建设地点位于内蒙古自治区阿拉善盟额济纳旗温图高勒苏木境内。项目总装机容量10万千瓦,建设风电机组、箱变、集电线路杆塔、1座220千伏升压站( 包括运行管理中心)及进场道路等设施,配套建设10MW/20MWh储能电站。项目总投资43433万元。
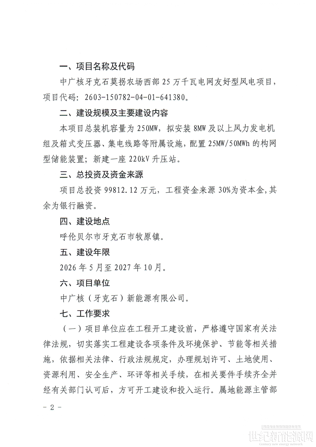
中广核牙克石莫拐农场西部25万千瓦电网友好型风电项目:项目单位为中广核(牙克石)新能源有限公司。项目位于呼伦贝尔市牙克石市牧原镇,总装机容量为250MW,拟安装8MW及以上风力发电机组及箱式变压器、集电线路等附属设施,配置25MW/50MWh的构网型储能装置;新建一座220kV升压站。项目总投资99812.12万元,建设年限2026年5月至2027年10月。
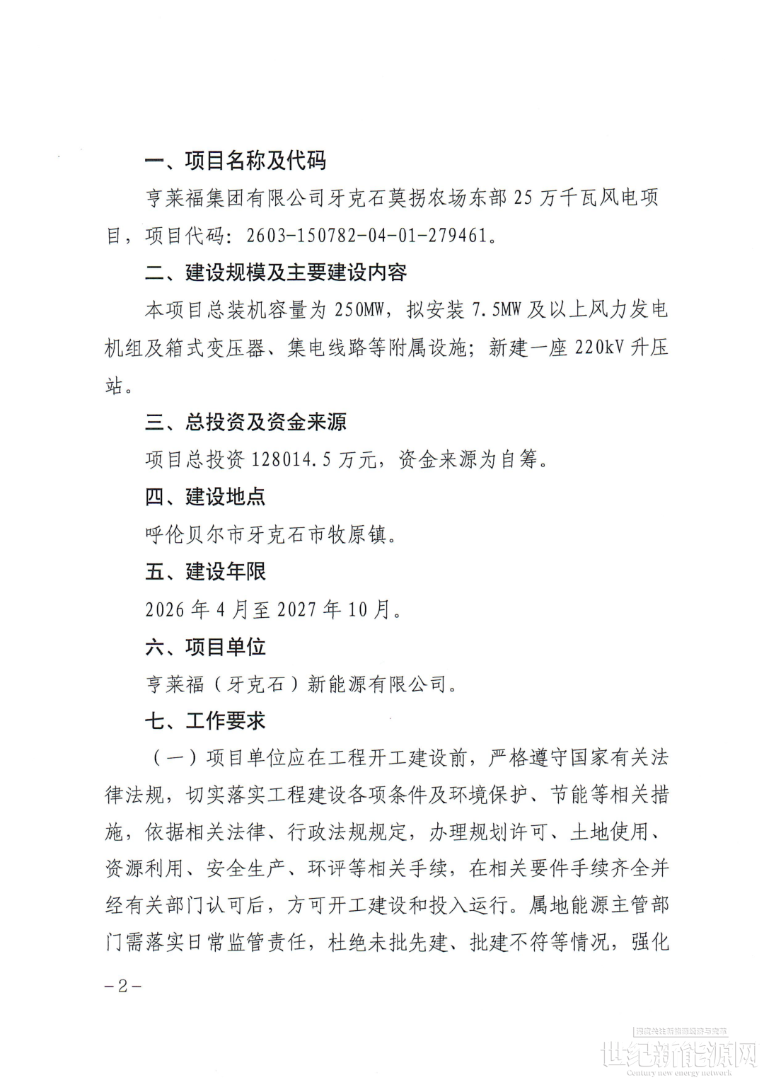
亨莱福集团有限公司牙克石莫拐农场东部25万千瓦风电项目:项目单位为亨莱福(牙克石)新能源有限公司。项目位于呼伦贝尔市牙克石市牧原镇,总装机容量为250MW,拟安装7.5MW及以上风力发电机组及箱式变压器、集电线路等附属设施;新建一座220kV升压站。项目总投资128014.5万元,建设年限为2026年4月至2027年10月。
乌兰察布金杰新材料有限公司察右后旗12万千瓦源网荷储一体化项目:项目单位为乌兰察布金杰新材料有限公司。项目位于内蒙古自治区乌兰察布市察右后旗,建设12万千瓦风电,配套建设1.8万千瓦/4小时储能设施,以及检修道路等附属设施。项目总投资59935万元。
华能蒙东公司牙克石25万千瓦风储共构并网友好型项目:项目位于内蒙古呼伦贝尔市牙克石市,总装机容量25万千瓦,拟安装25台10兆瓦风力发电机组。

















免责声明:本平台仅供信息发布交流之途,请谨慎判断信息真伪。如遇虚假诈骗信息,请立即举报
举报