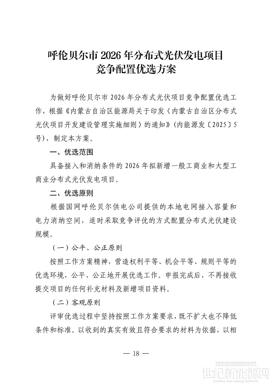
3月12日,呼伦贝尔市能源局关于印发《呼伦贝尔市2026年分布式能源工作方案》的通知,通知指出,电网接入要求:
分散式风电和分布式光伏项目由国网呼伦贝尔供电公司按照“接入就近、控制容量、确保安全”的原则提供技术服务。项目接入应严格控制不向110千伏(66 千伏)以上电压等级反送电。每个项目限设1个并网点,分布式光伏项目应优先满足自发自用要求,自用电量比例原则上不低于80%。
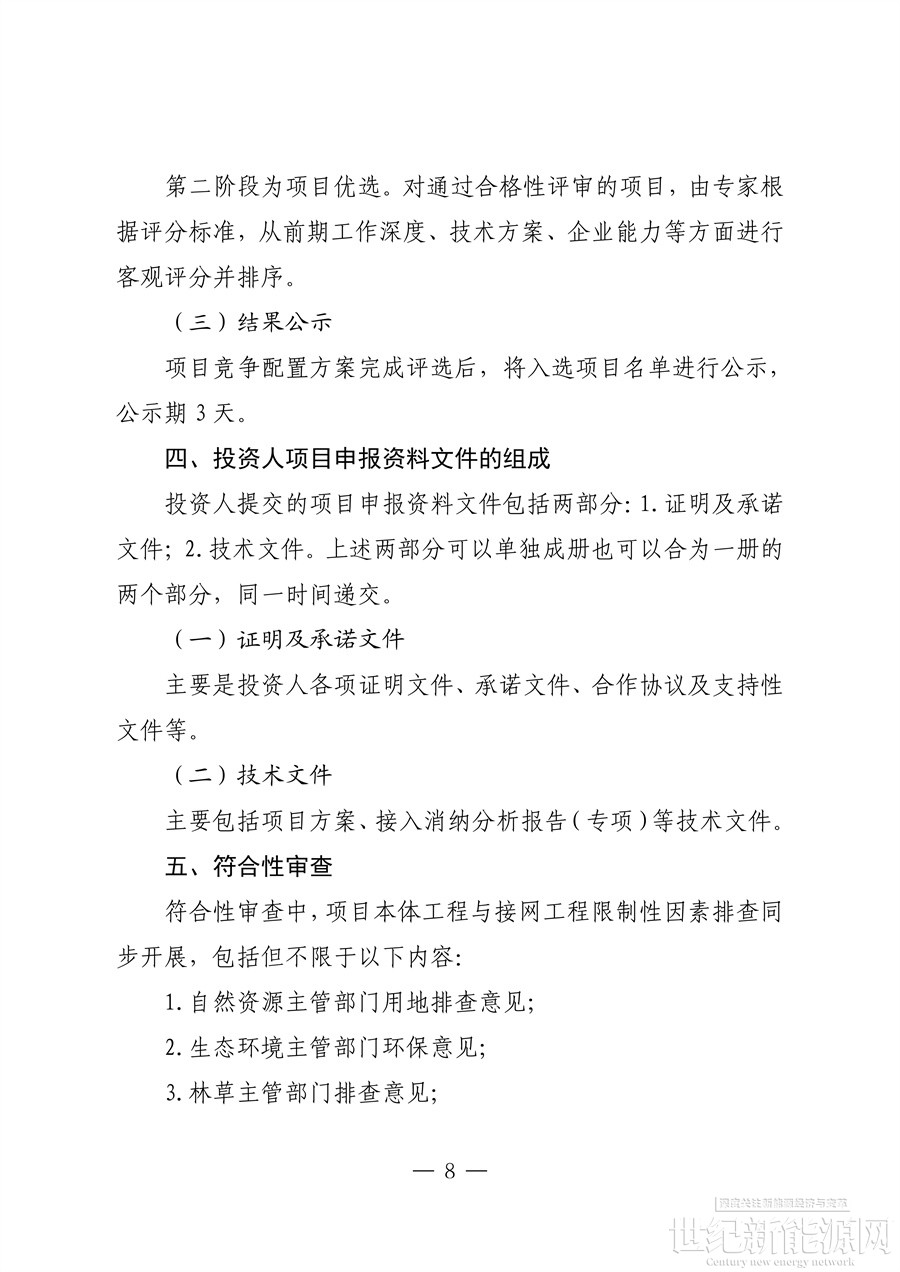
建设规模要求:
分散式风电容量原则上不超过50兆瓦;一般工商业分布式光伏不应超过6兆瓦;大型工商业分布式光伏,与公共电网连接点电压等级为35千伏、总装机容量原则上不超过20兆瓦或者公共电网连接点电压等级为110千伏(66 千伏)、总装机容量原则上不超过50兆瓦。接入上限应在确保电网安全稳定运行的前提下确定。应统筹考虑各电压等级接入总容量,避免电网资源重复建设。
原文如下:
呼能源新能源字〔2026〕10号
关于印发《呼伦贝尔市2026年分布式能源工作方案》的通知
各旗市区能源主管部门,经开区管委会,国网呼伦贝尔供电公司:
为推进呼伦贝尔市分散式风电,分布式光伏发电项目高质量发展,市能源局研究制定了《呼伦贝尔市2026年分布式能源工作方案》,现印发给你们。请认真按照方案要求,组织本地区企业开展申报工作。2026年第一批次申报于本月开展,第一批次申报截止时间为3月23日,请各旗市区能源主管部门按时将项目申报汇总表和申报材料报送至市能源局。
此通知。
附件:1.呼伦贝尔市2026年分布式能源工作方案
2.XX旗市区2026年第一批次分散式风电项目申报汇总表
3.XX旗市区2026年第一批次分布式光伏发电项目申报汇总表
呼伦贝尔市能源局
2026年3月12日
(此件主动公开)































免责声明:本平台仅供信息发布交流之途,请谨慎判断信息真伪。如遇虚假诈骗信息,请立即举报
举报