2026年是“十五五”开局之年。刚刚结束的全国两会,将为中国未来5年的经济发展定调。
今年的政府工作报告不仅把“实施碳排放总量和强度双控制度,完善碳排放统计核算、碳足迹管理体系”写进了任务清单,更围绕绿色电力应用、新型电力系统和数字基础设施建设等一系列部署,为绿电直连服务产业这一模式提供了清晰的顶层政策方向。
其中,报告还首次提出“实施超大规模智算集群、算电协同等新基建工程”,并强调要深入推进零碳园区和零碳工厂建设。
这些政策信号意味着一个新的趋势正在形成,新能源基地和绿色电力不再只服务电网,还要直接服务各类产业。绿色电力正在从“发得出、送得远”,逐步转向“就地消纳、直供负荷”,绿色产业也成为地方经济发展的重要抓手。
当面临着国内“双碳”目标达成,海外绿色贸易规则(如欧盟的CBAM)带来的高额碳关税双重压力,戈壁滩上的风和光,拥有了真正可被计量的绿色产业价值。

01 从国家战略到地方清单
绿电直连,是指风电、太阳能发电、生物质发电等新能源不直接接入公共电网,通过直连线路向单一电力用户供给绿电,可实现供给电量清晰物理溯源的模式。
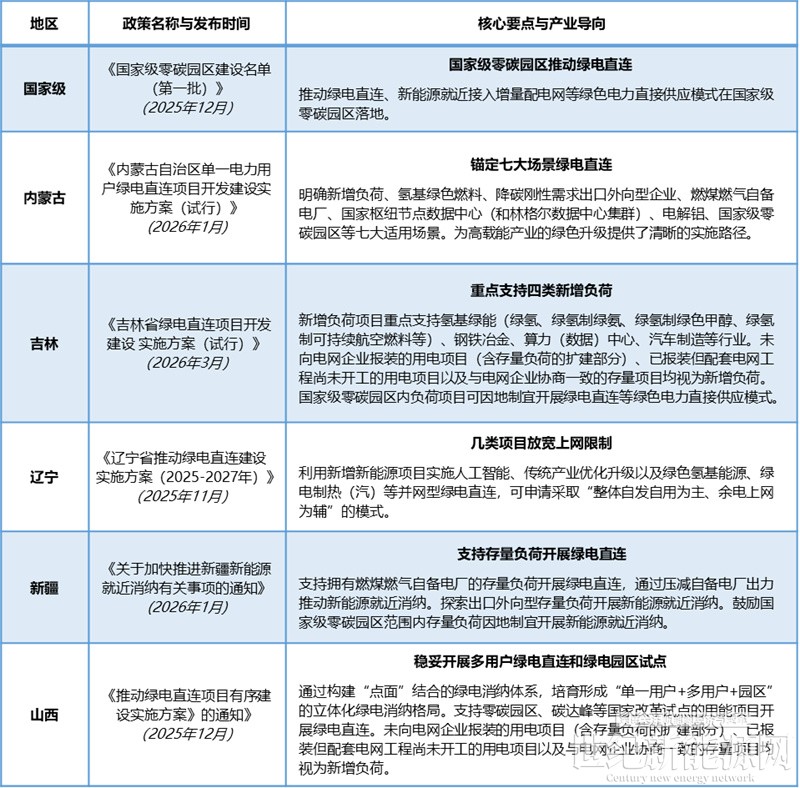
就在两会前后,多项政策发布,为绿电直连的“前置条件”松绑:国家级零碳园区的建设通过增量配网的模式,推动绿电直连在园区层面“一对多”“多对多”的应用;内蒙古谋定七大绿电直连场景;吉林重点支持四类新增负荷;山西提出培育形成“单一用户+多用户+园区”的立体化绿电消纳格局;辽宁对几类重点项目放宽上网限制……

近日国家能源局发布,全国有84个绿电直连项目已完成审批,新能源总装机规模3259万千瓦。可见国家推动绿电直连从政策走向实践的力度之大、行动之快。
各地绿电直连创新试点全面开花。内蒙古乌兰察布建设全国首个数据中心绿电直连项目,配套新能源规模34.5万千瓦,新能源年自发自用电量8.5亿千瓦时;黑龙江齐齐哈尔市规划建设离网型制氢制醇绿电直连项目,新能源规模120万千瓦;山西大同市绿电园区就近接入52万千瓦新能源,打造新能源制造基地和出口导向型制药基地;辽宁一口气完成10个成熟绿电直连项目的立项,并在中德(沈阳)高端装备制造产业园(下称“中德园”)试点“一对多”绿电直连建设……
为什么各地政府对绿电直连这么看重?其背后是国家战略导向、国际规则压力、地方产业升级需求的多重共振。
在河北沧州,远景动力正在打造北方最大电池出口基地。在由远景参与规划建设的首批国家级零碳园区(建设名单)——沧州沧东经济开发区,远景动力正在落地的40GWh 动力电池超级工厂已入选河北省首批绿电直连项目清单。未来将通过绿电直连,打造辐射全球的零碳电池产业链,直面国际市场的绿色门槛。

在辽宁沈阳,中德园创新性试验“一对多”绿电直连模式,并获得辽宁省初步认可与重点支持。中德园也是首批国家级零碳园区,由远景参与规划建设。园区入驻企业超4400家、聚集了宝马等跨国高端制造业。“一对多”绿电直连模式,将通过新建专用输电线路,将园区周边新能源资源整合转化为具有成本竞争力的绿电,辐射至园区内多家企业,实现新能源就近开发、集中消纳,为产业园区规模化使用绿电提供了可行的技术解决方案。

02一场绿色产业争夺战正在上演
各省对绿电直连的引导政策,不仅是在模式上的放宽和突破,更是一份赤裸裸的产业引导清单。
内蒙古提出氢基绿色燃料、国家枢纽节点数据中心(和林格尔数据中心集群)、电解铝等重点行业;吉林直接点名支持氢基绿能、钢铁冶金、算力(数据)中心、汽车制造四类行业;黑龙江协同清洁能源基地与数据中心集群布局建设;云南则聚焦绿色铝、硅光伏,甚至推出了“绿电直连—绿证核发—碳足迹认证—国际互认”的四位一体服务。
这些产业方向,也与两会政府报告上提出的“算电协同”“培育氢能、绿色燃料等新增长点”不谋而合。结合各省绿电直连政策点名支持的重点产业,绿色算力(数据)中心,将成为下一个5年绿电直连的爆发点。
而风光资源充足的北方和西部省份——内蒙古、新疆、辽宁、吉林等早已摩拳擦掌,准备大干一番。在2026年各地政府工作报告中,他们不约而同地将“绿电直连”写入顶层规划。
如果用一句话来概括当下中国经济版图即将发生的深刻变迁,那就是:高载能产业的脚步,正在追随风的轨迹与光的温度,到西部去,到北方去。
一个2025年的关键数据也印证了这一趋势。
国家能源局2025年能源成绩单显示,2025年中部、西部地区高端技术装备制造业用电量较2020年分别增长120%和56%。这意味着,高载能产业正从传统的负荷中心,向绿电富集的西部、中西部加速聚集。新能源优势正加速转化为产业优势。
这不仅仅是一场产业的物理转移,更是一场由新能源与新工业深度融合驱动的大挪移。

其实,早在“绿电直连”成为热词之前,钢铁、有色金属等高载能行业的高质量发展政策,就已经为今天的西进埋下了伏笔。2022年,工信部、国家发改委、生态环境部联合发布的《关于促进钢铁工业高质量发展的指导意见》明确提出,要“推动钢铁行业绿色布局优化,鼓励有条件的地区以新能源优势吸引钢铁产能集聚,探索建设‘绿电—钢铁’协同发展的产业生态”。
同年出台的《有色金属行业碳达峰实施方案》也强调,要引导电解铝等产能向清洁能源富集地区转移,要求“十四五”期间有色金属产业结构、用能结构明显优化,可再生能源使用比例大幅提升。
当内蒙古的电解铝开始与草原风电“同频共振”,当甘肃的算力集群将永续能量转化为智力,当云南的绿色硅车间里流淌的是专线输送的绿电……新能源不再是沉默的资源输出者,而成为改写中国经济地理和产业格局的活跃变量。
03 AI电力系统:驯服绿电和负荷波动
如何“驯服”天生不稳定的绿电,让源源不断的可再生能源转化成工业发展的动力?AI电力系统,成为破题的关键答案。
今年政府工作报告提出,要着力构建新型电力系统,加快智能电网建设,发展新型储能,扩大绿电应用。这一要求直击绿电直连发展的核心痛点——风光资源的随机性、波动性与工业生产的连续性、稳定性需求之间的矛盾,而这一矛盾,也是打造 “高比例绿电直连园区” 面临的严峻现实考验。
面对行业痛点,远景基于AI电力系统的创新,提供一套可复制、可推广的绿电直连系统性解决方案。
远景AI电力系统以“远景天机”气象大模型与“远景天枢”能源大模型两大核心模型为引擎,覆盖规划、预测、调度、运营四大阶段,具备全局感知、实时调度与自学习能力。

在现实场景中,绿电直连往往面临风光功率骤降、负荷匹配困难等实时波动挑战,传统人工方案难以实现分钟级响应,而远景凭借“远景天枢”能源大模型,将AI超短期预测与实时调控深度融合,真正以AI智能体形态实现源网荷储的动态平衡,让绿电直连从理论可行迈向商业最优。
这一套系统已经在远景赤峰绿色氢氨项目中得到全面验证。这个全球最大、首个2GW级100%电力电子设备的独立AI电力系统,是AI电力系统模型训练的最强基座。项目功率预测精度提升约10%;调度阶段产能显著提升,并且有效降低用电成本约20%。
远景AI电力系统通过混合电站、离网系统、绿电直连、零碳产业园四大场景,为化工、钢铁、有色、新畜牧业、新材料、新农业等提供更经济、更稳定、更绿色的电力,将新能源转化为新工业发展的绿色驱动力。
在内蒙古乌兰察布,远景与旭阳集团旗下翔福科技携手打造的源网荷储一体化项目,已成为绿电直连建设的标杆实践。该项目为20万吨负极材料产能配备了58万千瓦绿电供应,绿电使用比例超过60%,成功构建“绿电-负极材料-电池制造”的绿色产业链闭环。

04 总结
绿电直连,不仅是新能源消纳的新模式,更是将中国丰富的风光资源转化为全球产业竞争力的 “绿色桥梁”。
绿电直连的 “基建时刻” 已来,远景将赋能更多产业和园区实现绿电直连项目落地,让中国的绿色工业革命,始于每一座园区,成于每一度绿电。
免责声明:本平台仅供信息发布交流之途,请谨慎判断信息真伪。如遇虚假诈骗信息,请立即举报
举报