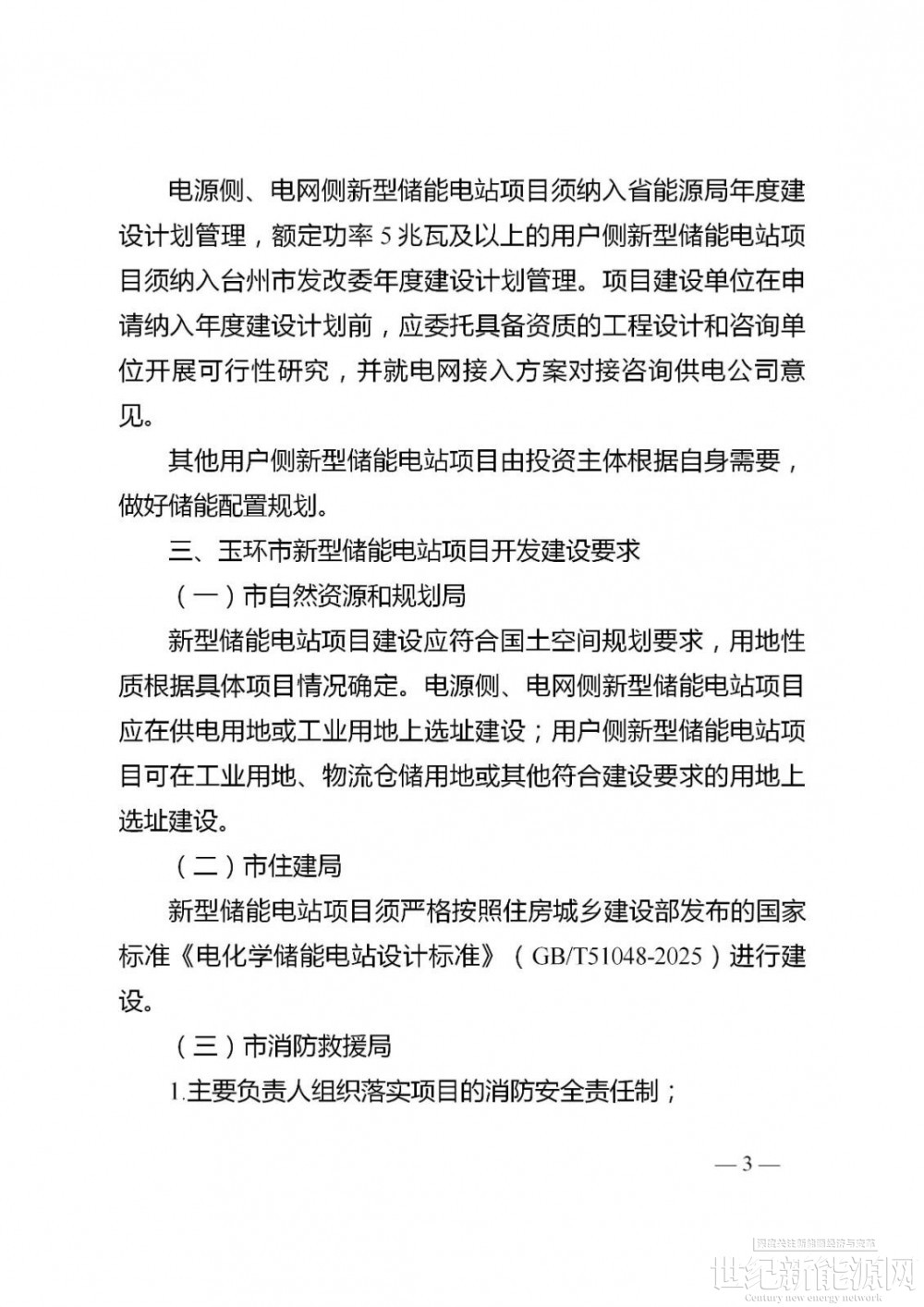
3月11日,浙江玉环市人民政府发布《关于加强玉环市新型储能电站项目管理工作通知(征求意见稿)》,电源侧、电网侧新型储能电站项目须纳入省能源局年度建设计划管理,额定功率5兆瓦及以上的用户侧新型储能电站项目须纳入台州市发改委年度建设计划管理。
新型储能电站项目是指除抽水蓄能以外,以输出电力为主要形式,并对外提供服务的储能项目。本通知适用于玉环市域内建设(包括新建、改建和扩建)的新型储能电站项目。按应用场景划分,新型储能电站项目分为电网侧、电源侧和用户侧三类。
新型储能电站项目建设应符合国土空间规划要求,用地性质根据具体项目情况确定。电源侧、电网侧新型储能电站项目应在供电用地或工业用地上选址建设;用户侧新型储能电站项目可在工业用地、物流仓储用地或其他符合建设要求的用地上选址建设。
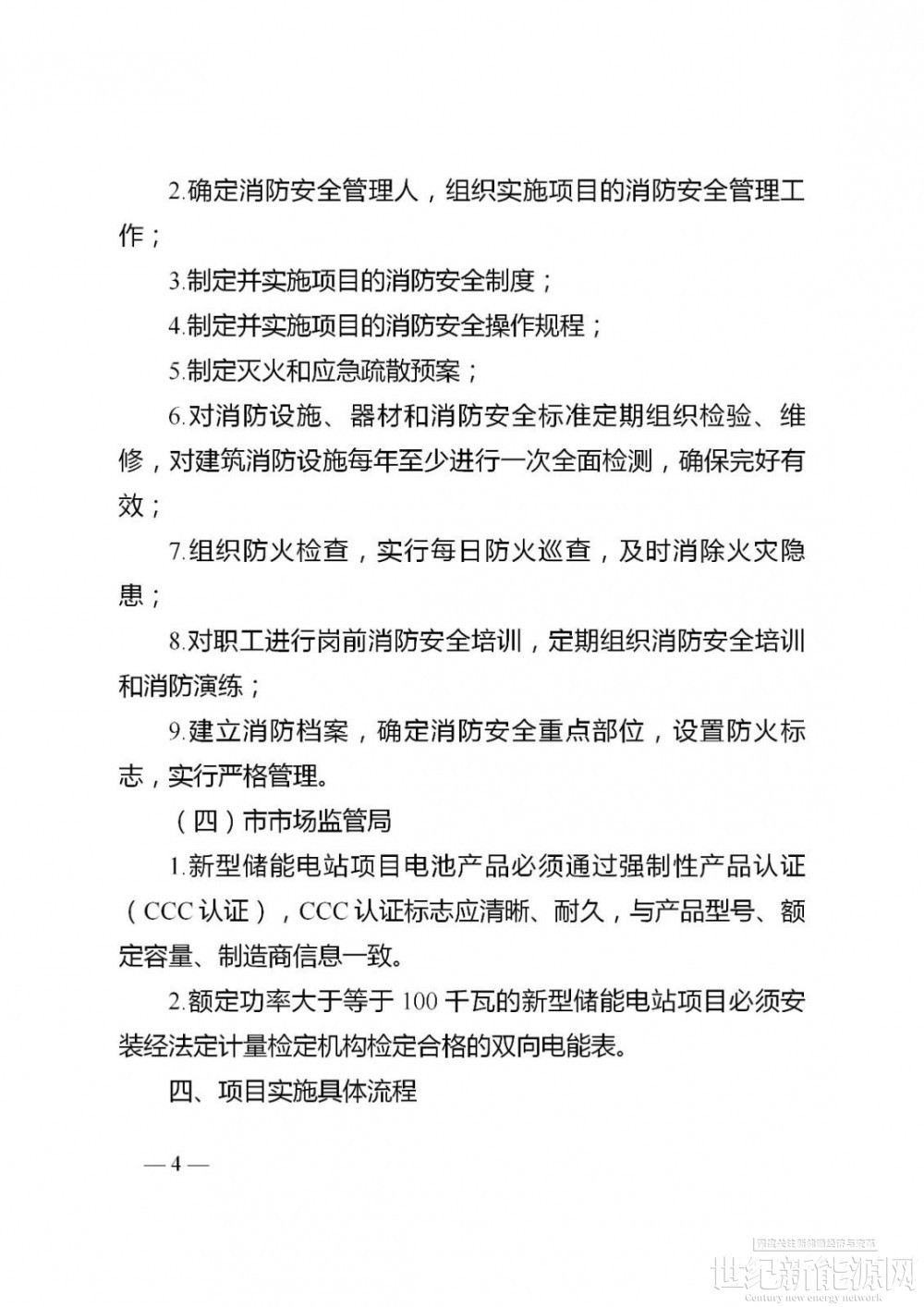
额定功率大于等于100千瓦的新型储能电站项目必须安装经法定计量检定机构检定合格的双向电能表。
原文如下:
关于公开征求《关于加强玉环市新型储能电站项目管理工作通知(征求意见稿)》意见的公示
为进一步规范玉环市新型储能电站项目的管理,保障项目安全稳定运行,支撑新型电力系统建设,探索构建新型能源体系。我局会同市经信局、市住建局、市自然资源和规划局、市消防救援局、市市场监管局、市综合行政执法局、市供电公司等单位编制了《关于加强玉环市新型储能电站项目管理工作通知(征求意见稿)》。现予以公示,征求公众意见。
如有修改意见或建议,请于2026年4月10日前通过电话、信函等形式反馈至市发改局能源科。
联系电话:0576-87239270;
联系时间:上午9:00-12:00,下午2:00-5:00;
联系地址:玉环市玉城街道新城中路甲98号;
邮编:317699
附件:关于加强玉环市新型储能电站项目管理工作的通知(征求意见稿).docx
玉环市发展和改革局
2026年3月11日















免责声明:本平台仅供信息发布交流之途,请谨慎判断信息真伪。如遇虚假诈骗信息,请立即举报
举报