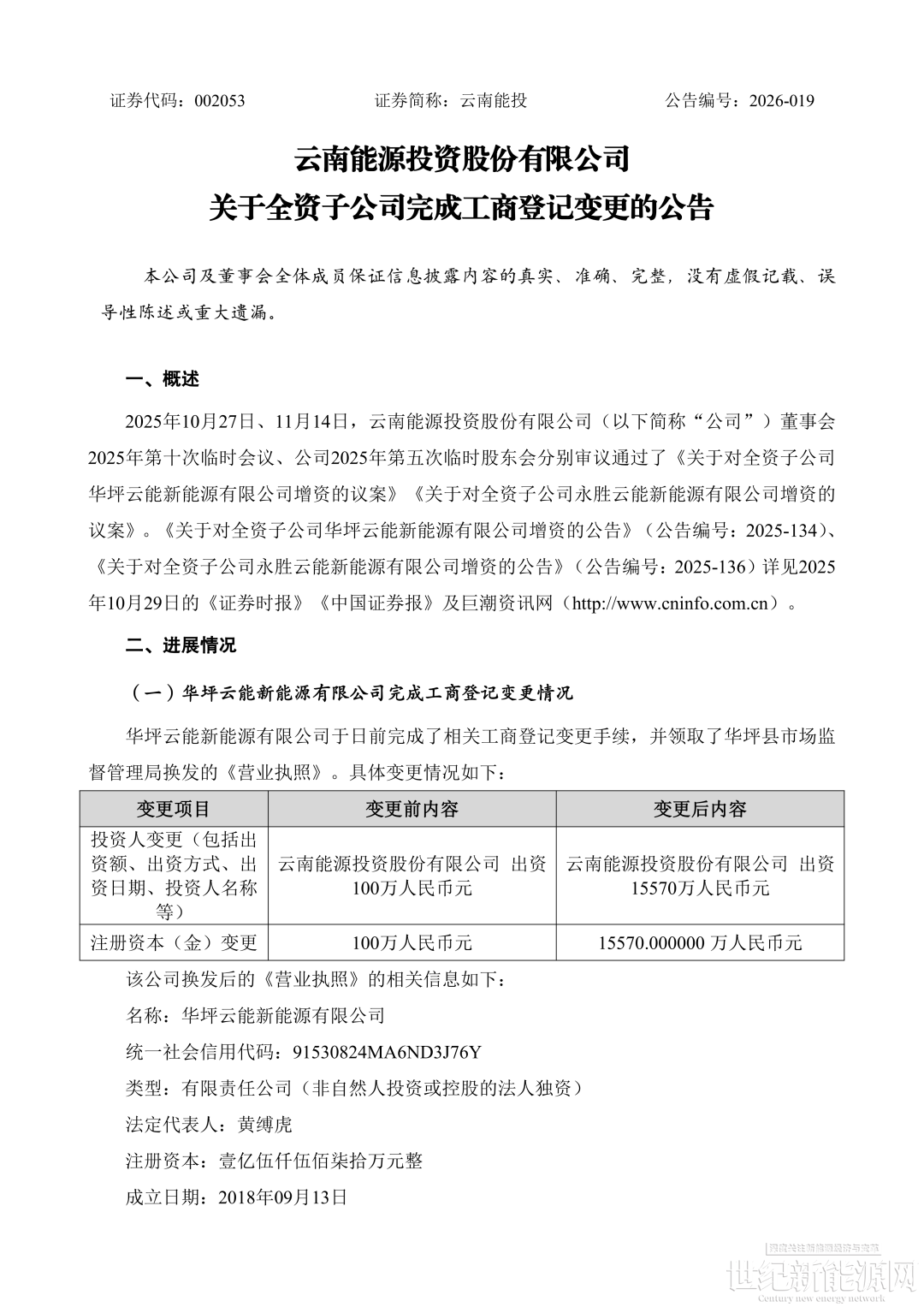
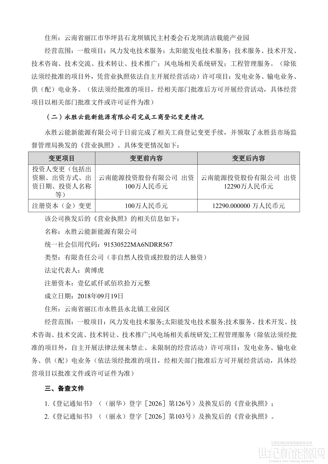
1月30日,云南能投发布公告称,公司已完成对华坪云能新能源有限公司(下称"华坪云能")和永胜云能新能源有限公司(下称"永胜云能")两家全资子公司的增资及工商变更登记手续,两家公司注册资本分别增加至1.557亿元和1.229亿元,合计增资2.776亿元,标志着公司在新能源业务领域的战略布局进一步深化。
公告显示,华坪云能注册资本由 100 万元增至 1.557 亿元,投资人变更为云南能源投资股份有限公司出资 1.557 亿元;永胜云能注册资本由 100 万元增至 1.229 亿元,投资人变更为云南能源投资股份有限公司出资 1.229 亿元。两家子公司的经营范围均涵盖风力发电、太阳能发电技术服务及发电业务等。
原公告如下:


免责声明:本平台仅供信息发布交流之途,请谨慎判断信息真伪。如遇虚假诈骗信息,请立即举报
举报