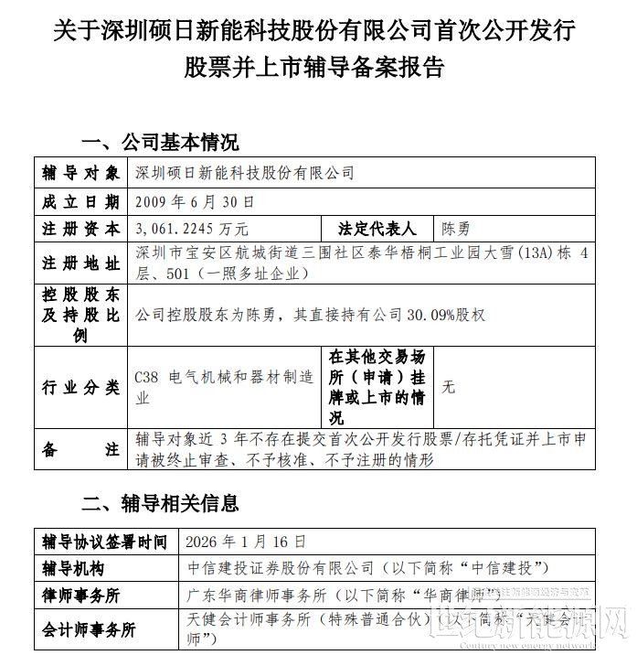
1月23日,深圳硕日新能科技股份有限公司(以下简称:硕日新能)在深圳证监局完成IPO辅导备案,正式启动A股上市征程,辅导机构为中信建投。

公开资料显示,硕日新能成立于2009年,业务聚焦于光伏储能领域,主要产品包括光伏储能逆变器、光伏储能系统、太阳能控制器等。经过多年发展,公司已成为全球用户侧光伏储能产品及解决方案的提供商,并被认定为国家级专精特新重点“小巨人”企业,业务覆盖全球150多个国家和地区。
截至目前,硕日新能拥有3万平方米标准化生产基地,荣获300余项研发专利、50余项授权发明专利。
免责声明:本平台仅供信息发布交流之途,请谨慎判断信息真伪。如遇虚假诈骗信息,请立即举报
举报