近日,格盟宜和新能源有限责任公司察右前旗风光制氢一体化项目(一期)新能源部分EPC总承包二次招标中标候选人公示。
根据公示:
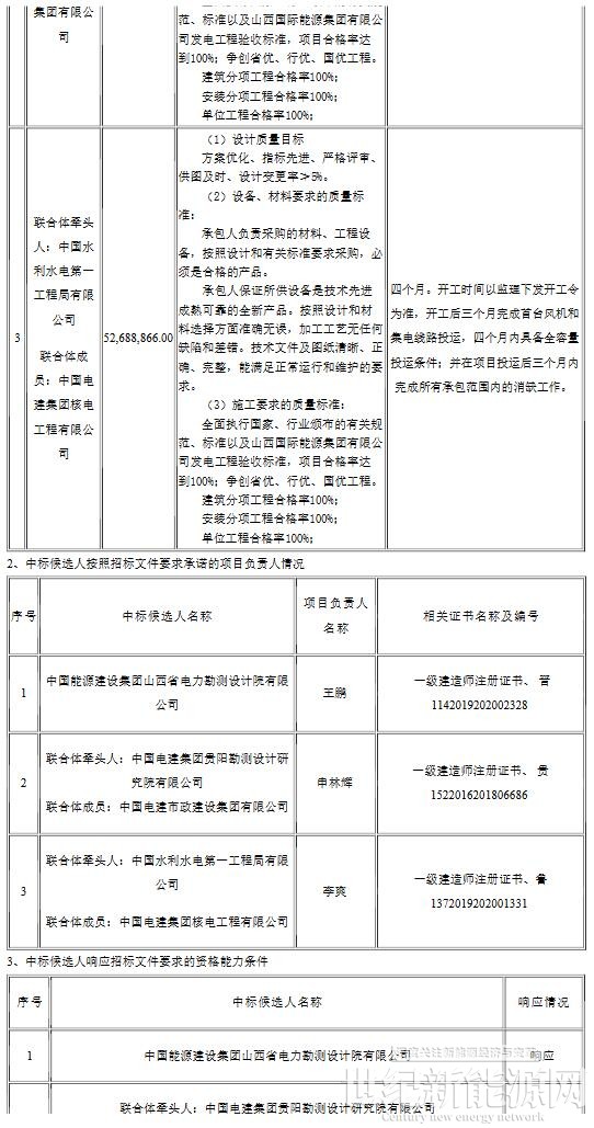
第一中标候选人为中国能源建设集团山西省电力勘测设计院有限公司,投标报价为4992.37万元。
第二中标候选人为联合体牵头人:中国电建集团贵阳勘测设计研究院有限公司,联合体成员:中国电建市政建设集团有限公司,投标报价为5390.3301万元。
第三中标候选人为联合体牵头人:中国水利水电第一工程局有限公司,联合体成员:中国电建集团核电工程有限公司,投标报价为5268.8866万元。
根据招标公告,格盟宜和新能源有限责任公司察右前旗风光制氢一体化项目(一期)新能源部分EPC总承包,位于内蒙古自治区乌兰察布市察哈尔右翼前旗,本项目为离网式制氢项目新能源部分,新建容量50MW,共建设8台6.25MW风机,经2回集电线路汇集接入制氢厂区35kV开关柜的高压母线上。本项目为PEM制氢离网式示范性项目,对以后的制氢项目具有重要的指标和示范作用。
公告如下:



免责声明:本平台仅供信息发布交流之途,请谨慎判断信息真伪。如遇虚假诈骗信息,请立即举报
举报