近日,国网山东省电力公司发布《2026年山东省新能源机制电价竞价组织公告》。
竞价申报主体为2025年6月1日-2026年12月31日投产(全容量并网,下同),并且未获得机制电价的风电、光伏项目。自2027年起,户用非自然人分布式光伏项目不再纳入机制电价竞价范围。
本次竞价申报通过线上平台进行操作,具体情况如下:
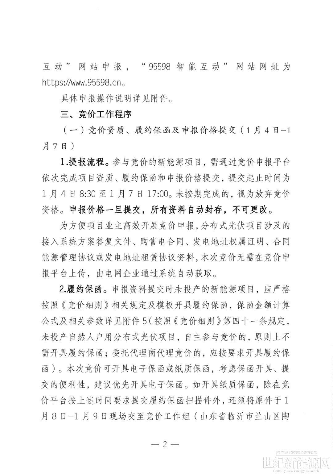
1.风电(含分散式风电)、集中式光伏项目,通过"新能源云"网站申报,网址为https://sgnec.sgcc.com.cn。
2.分布式光伏项目,通过"网上国网"App或"95598智能互动"网站申报,"95598智能互动"网站网址为https://www.95598.cn。
竞价资质、履约保函及申报价格提交(1月4日-1月7日)
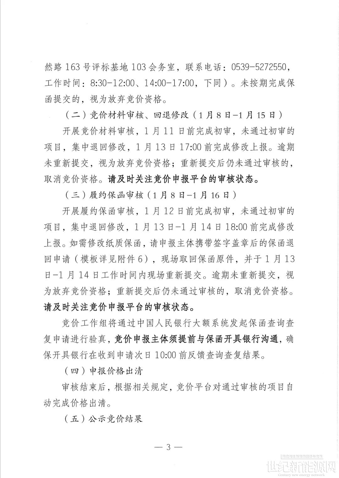
提报流程。参与竞价的新能源项目,需通过竞价申报平台依次完成项目资质、履约保函和申报价格提交,提交起止时间为1月4日8:30至1月7日17:00。未按期完成的,视为放弃竞价资格。
在2025年12月23日,山东省发展和改革委员会、山东省能源局发布关于2026年新能源机制电价竞价工作有关事项的通知,其中指出了详细的竞价参数。(详见:山东启动2026年机制竞价!2027年户用非自然人项目不再纳入)
(一)电量规模。机制电量总规模为171.74亿千瓦时(按全年计算,下同),其中,风电为132.28亿千瓦时,光伏为39.46亿千瓦时。
(二)申报充足率。风电、光伏竞价申报充足率下限均为125%。
(三)机制电量比例。单个项目机制电量比例风电为70%,光伏为80%。
(四)竞价上下限。竞价上限风电、光伏均为每千瓦时0.35(含税,下同)元,竞价下限风电为0.094元,光伏为0.123元。
(五)执行期限。风电、光伏机制电价执行期限为10年。
附公告原文:






免责声明:本平台仅供信息发布交流之途,请谨慎判断信息真伪。如遇虚假诈骗信息,请立即举报
举报