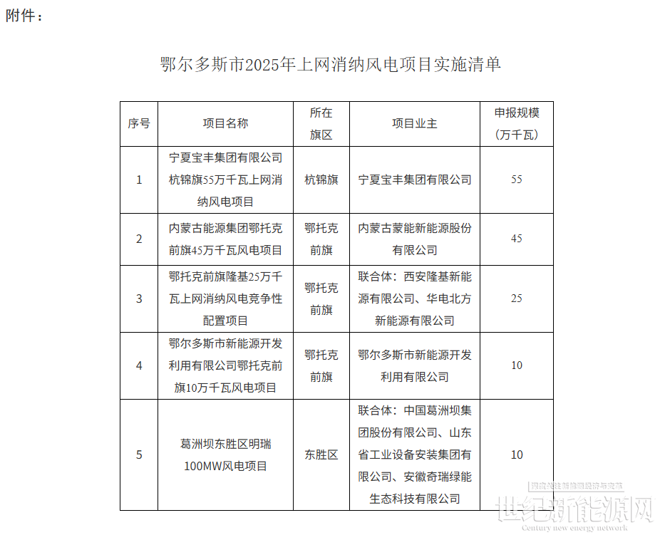
12月19日,内蒙古鄂尔多斯市2025年上网消纳风电项目优选结果公示。根据公示,鄂尔多斯市2025年竞争性配置上网消纳风电项目共5个,规模合计145万千瓦。业主涉及蒙能、华电、宁夏宝丰等。

按照《内蒙古自治区能源局关于开展2025年上网消纳风电项目竞争性配置的通知》(内能源新能字〔2025〕654号)和《内蒙古自治区上网消纳新能源发电项目竞争性配置管理办法》等文件精神,经第三方服务机构评审优选,形成了鄂尔多斯市2025年上网消纳风电项目实施清单,现予以公示。
公示期为2025年12月19日——2025年12月23日。
如对公示内容有异议,请在公示期内以书面形式提出意见并反馈至鄂尔多斯市能源局新能源和可再生能源科。书面意见请写明提出异议的事实依据和理由,提出异议的单位或个人须对相关书面材料的真实性和可靠性负责。对于非书面形式提出异议、匿名提出异议或无事实依据提出异议的,以及涉及自身不正当利益的诉求,不予受理。
邮箱:snyjxnyk@163.com
地址:鄂尔多斯市能源局721办公室
附件:鄂尔多斯市2025年上网消纳风电项目实施清单
鄂尔多斯市能源局
2025年12月19日

免责声明:本平台仅供信息发布交流之途,请谨慎判断信息真伪。如遇虚假诈骗信息,请立即举报
举报