2025年11月18日,柳州市发改委转发广西发改委印发的《关于印发贯彻落实关于加强电化学储能安全管理有关工作措施及分工方案的通知》。文件提到:项目投运满1年后,项目单位须委托具备专业资质的第三方机构开展安全现状评价,并按要求提交安全现状评价报告,重点关注电池衰减情况、运维管理漏洞、限期整改等问题。
指导项目单位在项目可行性研究阶段,全面、深入地对电化学储能项目安全生产条件和设施进行综合分析,形成安全预评价分析报告并备查,要求包括电池系统设计、消防设施布局、应急预案等内容。
项目竣工或试运行后,开展现场检查,重点核查安全设施是否按设计施工(如气体灭火系统、防爆电气设备),发现问题及时整改。
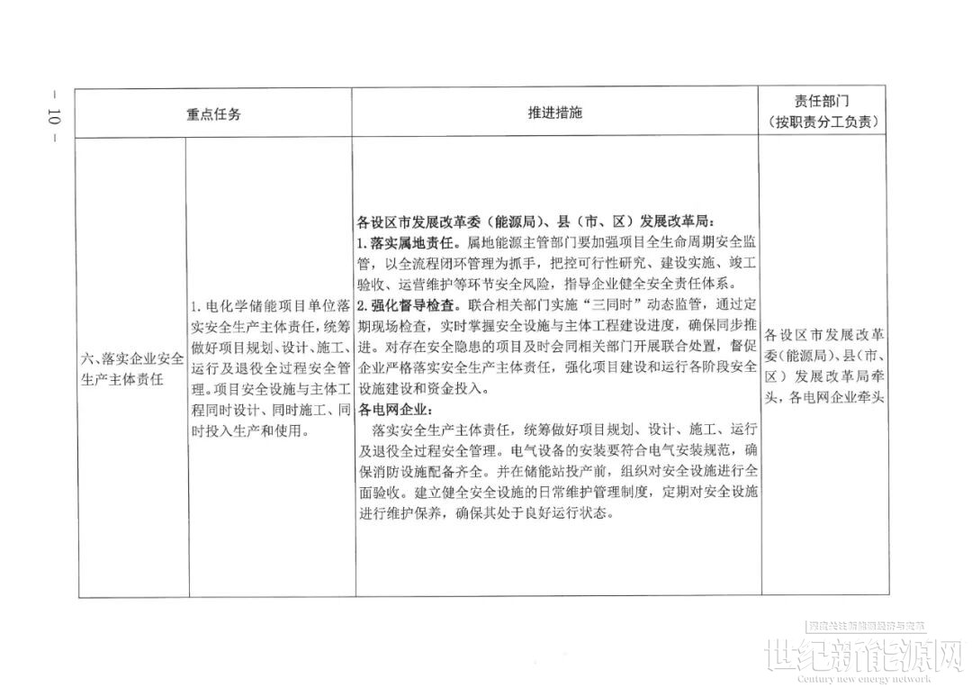
项目单位应对电化学储能项目规划、设计、建设、运营及退役各环节实施全面安全管理,确保安全设施与主体工程同时设计、同时施工、同时投产使用。
原文如下:

柳发改能安〔2025〕23号柳州市发展和改革委员会关于进一步贯彻落实电化学储能安全管理有关工作的通知
各县(区)、新区发展改革部门,柳州供电局,各相关能源企业:
为贯彻落实《国家能源局综合司 工业和信息化部办公厅 应急管理部办公厅 市场监管总局办公厅 国家消防救援局办公室关于加强电化学储能安全管理有关工作的通知》(国能综通安全〔2025〕65号)及《广西壮族自治区能源局等5部门关于印发贯彻落实关于加强电化学储能安全管理有关工作措施及分工方案的通知》(桂能监管〔2025〕340号)精神,切实提升我市电化学储能安全管理水平,现就进一步强化电化学储能安全管理工作通知如下:
一、强化电化学储能项目安全条件和设施论证评价
(一)加强项目前期安全论证。项目单位应在可行性研究阶段,对电化学储能项目的安全生产条件及设施开展全面、深入的综合分析,编制安全预评价分析报告,内容应包括但不限于电池选型与系统设计、消防设施配置与布局、应急预案与应急处置流程等,并留存备查。
(二)严格项目竣工安全验收。项目单位应将安全设施验收纳入项目整体竣工验收范畴,做好安全验收评价工作,形成安全验收评价报告并归档备查。项目竣工或试运行后,项目单位应重点核查安全设施是否按设计施工(如气体灭火系统、防爆电气设备等),发现问题及时整改。项目并网前,由属地发展改革部门会同有关部门及电网企业联合开展项目竣工前检查工作。
(三)定期开展安全现状评价。项目投运满一年后,项目单位须委托具备相应专业资质的第三方机构开展安全现状评价,全面排查电池健康状态、系统运行效能及运维管理体系,识别潜在隐患并落实整改,评价报告应及时报送属地发展改革部门备案。
(四)建立健全监督检查机制。各县(区)、新区发展改革部门应联合应急管理、消防救援、市场监管等部门,采取定期与不定期相结合的方式,将项目安全预评价、安全验收评价、安全现状评价等内容纳入安全生产重点督导检查内容。
二、压实电化学储能项目安全监管责任
(一)明确监管职责分工。严格按照“三管三必须”和“谁主管谁牵头、谁为主谁牵头、谁靠近谁牵头”原则,进一步厘清并压实电化学储能项目安全监管责任,各县(区)、新区发展改革部门应切实履行属地监管职责,督促项目单位全面落实安全生产主体责任,明确项目法定代表人或实际控制人为安全生产第一责任人,严格执行安全设施“三同时”(安全设施与主体工程同步设计、施工、使用)管理要求。
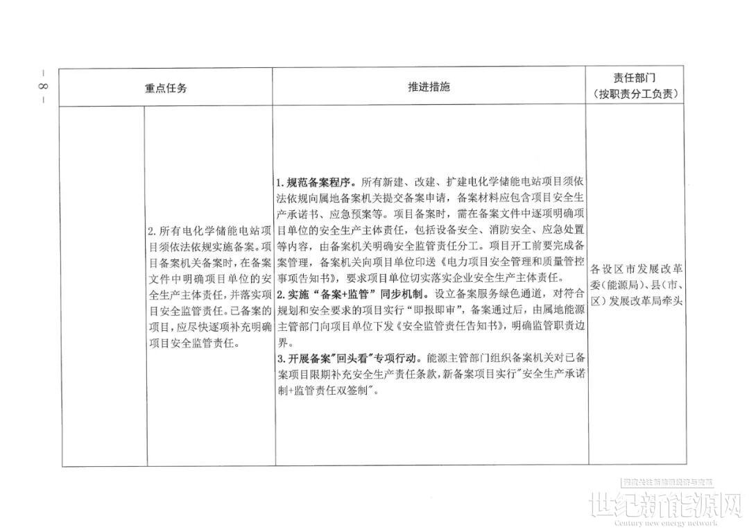
(二)规范项目备案管理。所有新建、改建、扩建电化学储能电站项目须依法依规向属地发展改革部门提交备案申请,备案材料应包含项目安全生产承诺书、应急预案等。项目备案时,需在备案文件中逐项明确项目单位的安全生产主体责任,包括设备安全、消防安全、应急处置等内容。对已备案项目,应组织开展备案“回头看”,限期补充完善安全生产责任条款。
(三)实施备案与监管联动。设立电化学储能项目备案绿色通道,对符合条件的项目实行“即报即审”。备案通过后,由属地发展改革部门向项目单位下达《安全监管责任告知书》、《电力项目安全管理和质量管控事项告知书》,明确监管主体及责任边界。
(四)强化属地协同监管。推动建立“属地主管+行业监管+企业主责”三级联动机制,对电化学储能项目实行清单化、台账式管理。项目单位应主动加强与属地村镇、应急管理、发展改革及社会稳定相关部门的沟通协调,共同做好应急准备与社会风险防控工作。
三、加强部门联动和信息共享
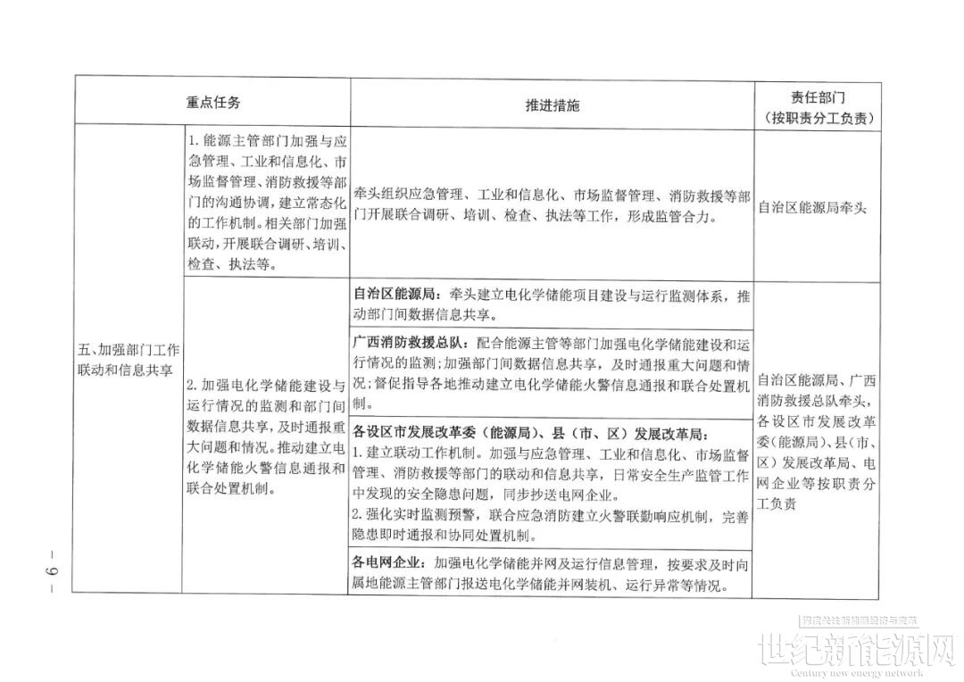
(一)健全部门联动机制。各县(区)、新区发展改革部门应主动加强与应急管理、工信、市场监管、消防救援等部门的协调联动,建立信息共享与隐患抄送机制。在日常监管中发现的安全隐患,应及时通报相关部门及电网企业。
(二)加强实时监测预警。项目单位应联合应急管理、消防救援部门建立健全火警联勤响应机制。电网企业应加强电化学储能项目并网和运行信息管理,定期向属地发展改革部门报送装机规模、运行异常及事故处理情况。
四、全面落实企业安全生产主体责任
(一)强化项目全生命周期安全管理。项目单位应对电化学储能项目规划、设计、建设、运营及退役各环节实施全面安全管理,确保安全设施与主体工程同时设计、同时施工、同时投产使用。储能系统投运前,应组织安全设施专项验收,并建立日常维护管理制度,定期检修保养,保障设施始终处于良好状态。
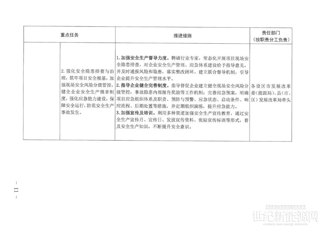
(二)深化安全隐患排查治理。项目单位应建立健全安全风险分级管控和隐患排查治理双重预防机制,完善安全生产规章制度和操作规程,定期开展应急演练,提升事故应急处置能力。
(三)加强督导与宣传培训。各县(区)、新区发展改革部门应联合相关部门及专家常态化开展安全隐患排查,督促企业严格落实安全生产主体责任,强化项目建设和运行各阶段安全设施建设和资金投入。各县(区)、新区发展改革部门,项目单位应积极组织开展安全生产宣传教育活动,通过“安全生产月”、专题培训、应急演练等多种形式,提升全社会特别是从业人员的安全意识和技能。
请各相关单位高度重视,认真贯彻执行国家、自治区等相关部门关于电化学储能安全管理有关工作要求,切实保障电化学储能项目安全可靠运行。各单位如发现重大安全隐患或影响电化学储能电站安全的突发事件,务必第一时间上报信息,严禁迟报、谎报、瞒报。
未尽事宜,请与我委能源安全运行监管科联系,联系电话:0772-2660180,电子邮箱:lzsfgwnak@163.com。
附件:广西壮族自治区能源局等5部门关于印发贯彻落实关于加强电化学储能安全管理有关工作措施及分工方案的通知(桂能监管〔2025〕340号)
柳州市发展和改革委员会
2025年10月31日
附件:










免责声明:本平台仅供信息发布交流之途,请谨慎判断信息真伪。如遇虚假诈骗信息,请立即举报
举报