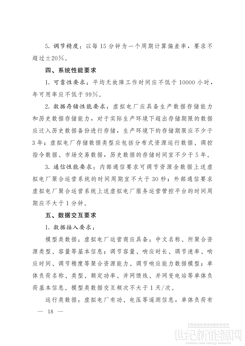
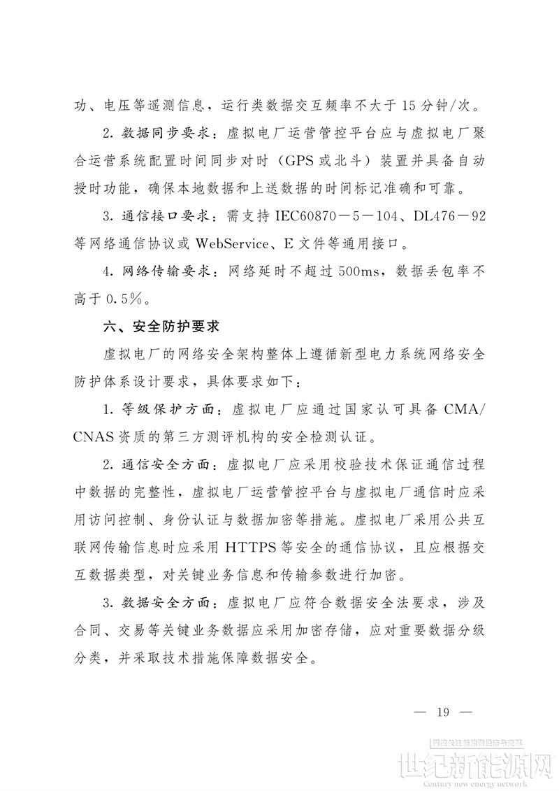
11月14日,甘肃省工业和信息化厅印发《甘肃省虚拟电厂建设与运营管理实施方案》的通知,通知指出,虚拟电厂运营商作为独立市场主体应具备对可调节资源进行聚合管理的能力,根据参与业务的技术要求、电力市场建设进程及运行管理需要,接入新型电力负荷管理系统或电力调度自动化系统,响应电网调节指令,聚合对象包括聚合分布式光伏、分散式风电、用户侧储能、电动汽车 (充电桩)、蓄冷蓄热空调、电热水器、高载能工业负荷等可调节资源,虚拟电厂宜实现对聚合资源的可观、可测、可调、可控技术要求。
原文如下:
甘肃省工业和信息化厅关于印发《甘肃省虚拟电厂建设与运营管理实施方案》的通知
甘工信发〔2025〕234号
各市(州)工信局、兰州新区经发局,国网甘肃省电力公司,甘肃电力交易中心有限公司,各有关企业:
为推动我省虚拟电厂建设发展,省工信厅依据《国家发展改革委 国家能源局关于印发
甘肃省工业和信息化厅
2025年11月12日





















免责声明:本平台仅供信息发布交流之途,请谨慎判断信息真伪。如遇虚假诈骗信息,请立即举报
举报