分享好友 资讯首页 网站导航

最高8.36分/度!40条跨省跨区专项工程输电价格曝光

刘英丽 2025-11-12 08:49 · 头闻号光伏数据

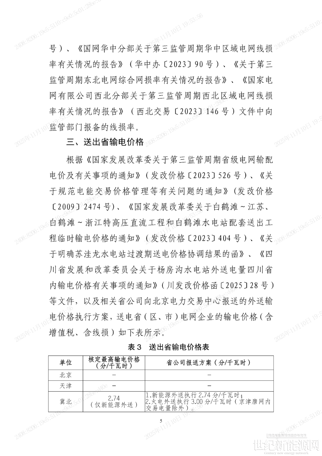
10月23日,国家电网公布《2026 年国家电网有限公司跨省跨区交易各环节输电价格》。数据显示,40条跨省跨区专项工程输电价格,最高为建苏直流,为8.36分/度。具体如下表所示。

表:跨省跨区专项工程输电价格(单位:分/度)


免责声明:本平台仅供信息发布交流之途,请谨慎判断信息真伪。如遇虚假诈骗信息,请立即举报

举报
反对 0
更多相关文章

评论

0

收藏

点赞