10月17日,内蒙古自治区能源局发布《内蒙古自治区新型储能项目产权登记流转管理方案(征求意见稿)》。《方案》提到,对自治区范围内新建和已投运新型储能项目,开展储能产权“一地、一码、一证”的全生命周期、全流程统一登记托管并建立储能产权项目数据库。
将储能产权证纳入新型储能参与电力市场准入条件,自治区各电力交易机构依据储能产权证办理入市准入、现货交易等相关业务,确保新型储能市场规范化运营。
新型储能主体须将储能项目通过自治区储能产权登记系统报备,获取新型储能产权统一登记编码,明确标示“拟建”“在建”“竣工”等建设进度相关情况,完成初始登记。新型储能项目初始登记编码是获取储能产权证和通过项目备案的必备要件之一。
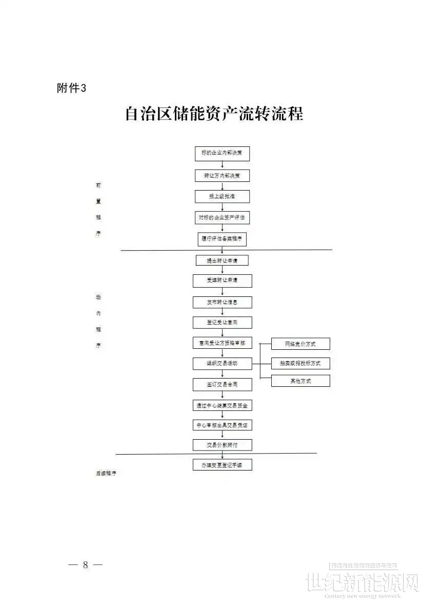
储能产权证按照储能项目建设方式分为自建(C1类)、配建(C2类)、独立储能(C3类)三大类,包括储能项目土地、设备、企业所有者、抵质押备案登记等关键信息,作为新型储能主体权属登记、托管、变更、流转等基本依据。

原文如下:
内蒙古自治区能源局关于公开征求《内蒙古自治区新型储能项目产权登记流转管理方案(征求意见稿)》意见建议的公告
为充分发挥市场在资源配置中的决定性作用,推动自治区新型储能产业高质量发展,内蒙古产权交易中心起草了《内蒙古自治区新型储能项目产权登记流转管理方案(征求意见稿)》。现向社会公开征求意见。欢迎有关单位和个人提出宝贵意见建议。
请在本公告发布之日起15日内将相关意见建议书面反馈至邮箱。
感谢您的参与和支持!
附件:内蒙古自治区新型储能项目产权登记流转管理方案(征求意见稿)
内蒙古自治区能源局
2025年10月17日









免责声明:本平台仅供信息发布交流之途,请谨慎判断信息真伪。如遇虚假诈骗信息,请立即举报
举报