10月17日,江苏省发改委发布关于印发《关于江苏省深化新能源上网电价市场化改革促进新能源高质量发展实施方案》的通知,方案自2026年1月1日起执行,有效期五年。
根据文件,2026年1月1日起,全省新能源项目(光伏发电、风力发电,下同)上网电量原则上全部进入电力市场,上网电价通过市场交易形成。
一、存量项目
1、存量项目范围
2025年6月1日以前已全容量并网的新能源项目为存量项目,2025年6月1日以前已开展并完成竞争性配置的承诺配建储能的海上风电项目,视同存量项目。
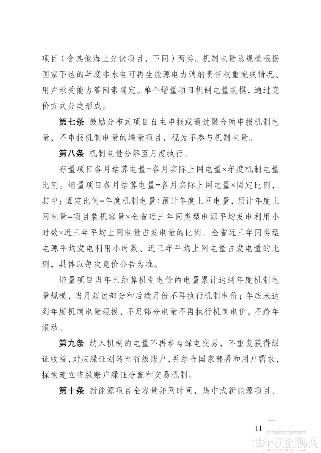
集中式新能源项目、10千伏及以上全额上网的分布式新能源项目,全容量并网以并网调度协议签订的时间为准;除10千伏及以上全额上网分布式项目外的分布式新能源项目,全容量并网以省电力公司营销系统中明确的全容量并网发电时间为准。
2、机制电量规模。
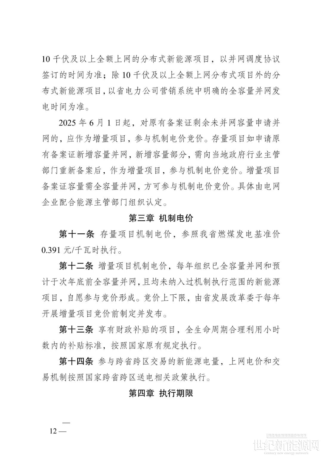
新能源项目机制电量占其上网电量的比例不高于90%;
户用分布式光伏项目、光伏扶贫项目机制电量比例为100%。
参与过绿电交易的新能源项目的机制电量比例,以前述比例为基础,扣减绿电交易结算电量占上网电量的比例确定。
3、机制电价。
存量项目机制电价参考我省燃煤发电基准价0.391元/千瓦时执行。
4、执行期限。
按项目剩余全生命周期合理利用小时数对应年份与全容量投产满20年对应年份较早者确定(原特许权风电项目投产发电利用小时数为满30000小时)。到期后,存量项目不再执行机制电价。
二、增量项目
1、机制电价竞价分两类
1)海上风电项目(含海上风光同场项目)
2)其他风电项目和光伏项目(含其他海上光伏项目)
2、机制电量规模。
竞价申报电量规模,按照不低于每年机制电量总规模的125%设定,
单个项目竞价电量申报比例上限,不高于其预计年度上网电量的90%。
3、机制电价
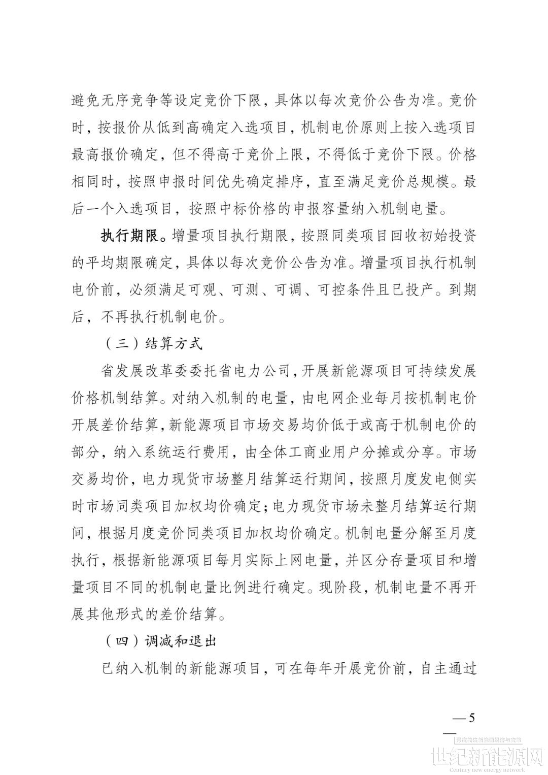
竞价时,按报价从低到高确定入选项目,机制电价原则上按入选项目最高报价确定,但不得高于竞价上限,不得低于竞价下限。
4、执行期限。
增量项目执行期限按照同类项目回收初始投资的平均期限确定,具体以每次竞价公告为准。增量项目执行机制电价前,必须满足可观、可测、可调、可控条件且已投产。
原文件如下:


































免责声明:本平台仅供信息发布交流之途,请谨慎判断信息真伪。如遇虚假诈骗信息,请立即举报
举报