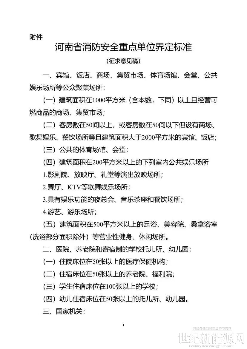
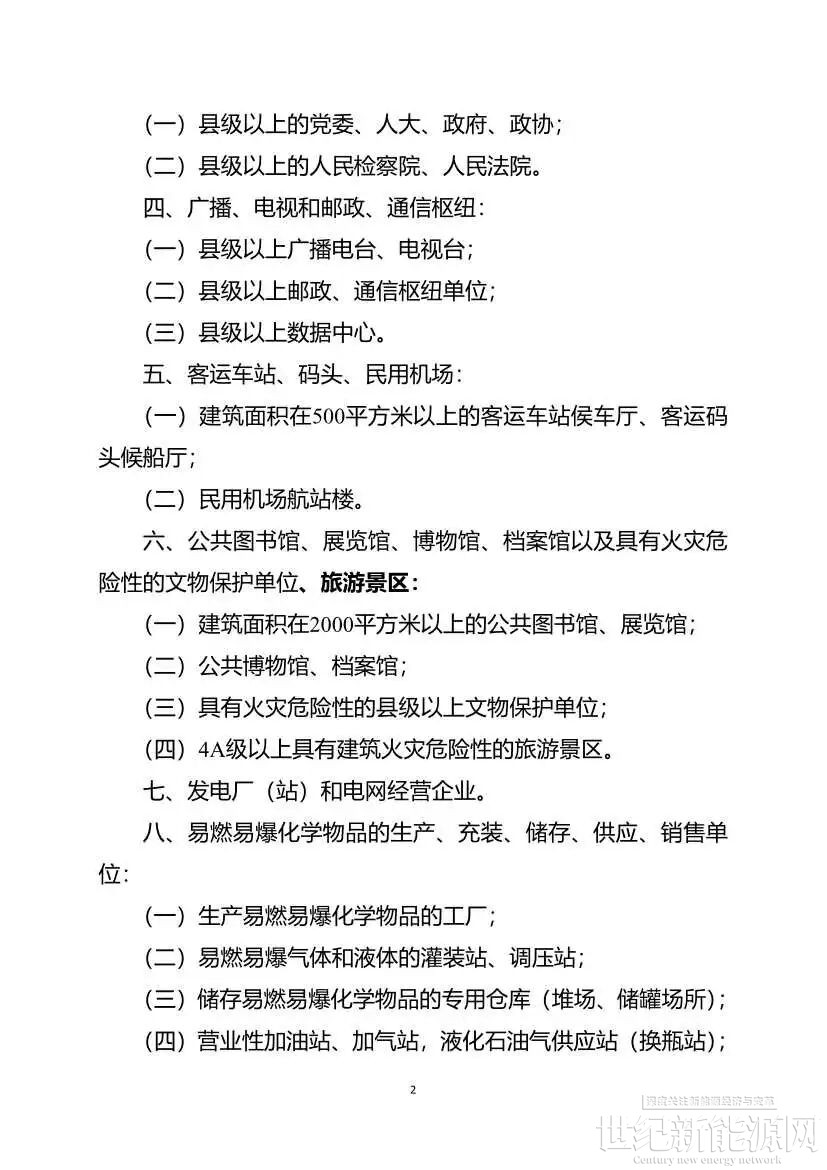
10月11日,河南省消防救援总队公开征求《河南省消防安全重点单位界定标准(征求意见稿)》意见。
其中明确锂电池生产、储存单位及电化学储能单位,产能在200MWh及以上的锂电池生产单位;总储量在30MWh及以上的锂电池储存单位;功率为30MW且容量为30MWh及以上的电化学储能电站。
原文如下:

河南省消防救援总队
关于公开征求《河南省消防安全重点单位
界定标准(征求意见稿)》意见的公告
根据经济社会发展需要,拟将一定规模的锂电池生产、储存单位及电化学储能单位纳入消防安全重点单位范围,现将调整后的《河南省消防安全重点单位界定标准(征求意见稿)》予以发布,广泛征求社会各界意见和建议,征求截止时间为11月15日。
附件:河南省消防安全重点单位界定标准(征求意见稿)
河南省消防救援总队
2025年10月11日




免责声明:本平台仅供信息发布交流之途,请谨慎判断信息真伪。如遇虚假诈骗信息,请立即举报
举报