近日,国家能源局公告2025年第4号公布第五批能源领域首台(套)重大技术装备名单。
根据名单,82项技术装备列入第五批能源领域首台(套)重大技术装备名单,其中氢能领域7个项目入选。分别是:
1、兆瓦级质子交换膜电解水制氢一体化测试平台
研制单位:氢检科技(内蒙古)有限公司、国能氢创科技(北京)有限责任公司、中国电力科学研究院有限公司、科威尔技术股份有限公司、中船(邯郸)派瑞氢能科技有限公司
用户单位:国家能源集团氢能科技有限责任公司
依托工程:绿色氢能关键装备检测技术研究及应用示范项目
2、百千瓦级可逆固体氧化物电池装置
研制单位:广东电网有限责任公司、中国科学院上海应用物理研究所、中国矿业大学(北京)
用户单位:四川中科氢能科技有限公司、广东电网有限责任公司
依托工程:水风光氢天然气多能互补综合能源站项目、小虎岛百千瓦级可逆固体氧化物电池系统示范项目
3、绿电制氢耦合煤化工一体化能量管控系统
研制单位:中国大唐集团科技创新有限公司、中控技术股份有限公司、大唐内蒙古多伦煤化工有限责任公司、清华大学
用户单位:大唐多伦瑞源新能源有限公司
依托工程:中国大唐集团新能源股份有限公司多伦15万千瓦风光制氢一体化示范项目
4、可再生能源直接耦合的宽功率波动适应性兆瓦级PEM电解堆
研制单位:中国科学院过程工程研究所、山东赛克赛斯氢能源有限公司、中国石油大学(北京)、鄂尔多斯市华发能源有限责任公司
用户单位:鄂尔多斯市绿能智联新能源有限公司、鄂尔多斯市亿鼎弘新能源有限责任公司
依托工程:鄂尔多斯西部陆港综合能源岛项目、内蒙古自治区揭榜挂帅重大示范工程
5、大功率柔性离网光伏动态电解制氢系统
研制单位:中国华能集团清洁能源技术研究院有限公司、甘肃青骐骥中能氢能源科技有限公司、北京雷动智创科技有限公司
用户单位:华能张掖能源有限公司
依托工程:华能张掖绿电制氢示范项目
6、百公斤级车载液氢系统
研制单位:北京航天试验技术研究所、航天推进技术研究院、一汽解放汽车有限公司、东方电气(成都)氢能科技有限公司、航天氢能科技有限公司
依托工程:液氢应用示范区(攀枝花)
7、90MPa液驱氢压机成套装置
研制单位:合肥通用机械研究院有限公司
用户单位:河南利源集团燃气有限公司
全文如下:
国家能源局公告
2025年第4号
为持续推进能源领域首台(套)重大技术装备研制和应用,加快能源重大技术装备创新,切实保障关键技术装备产业链供应链安全,我局组织了第五批能源领域首台(套)重大技术装备申报及评定。现就有关事项公告如下。
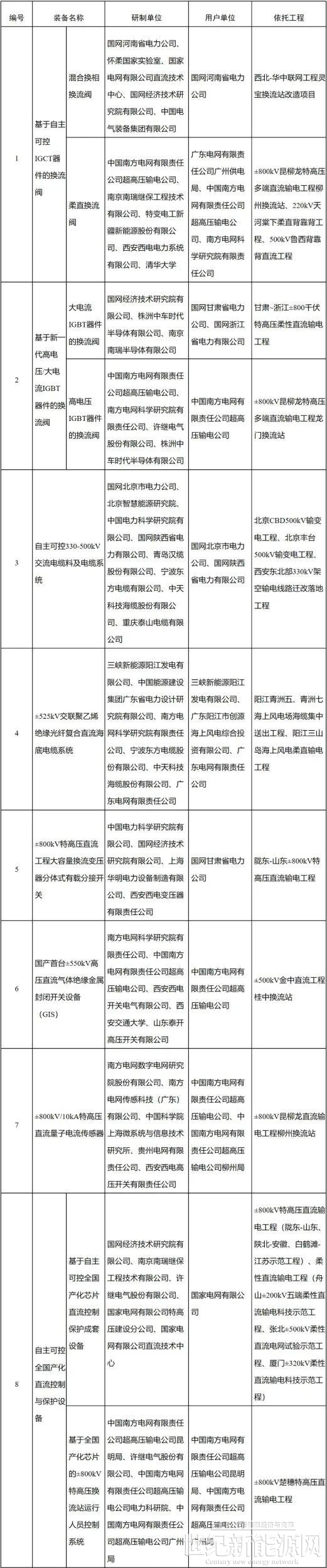
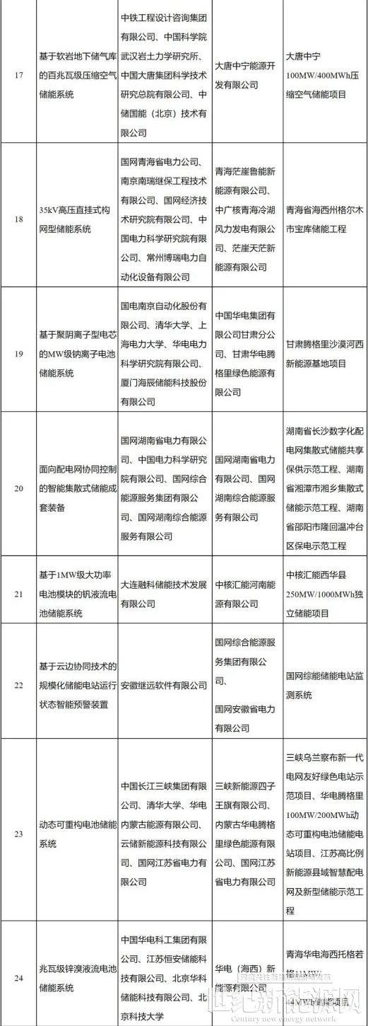
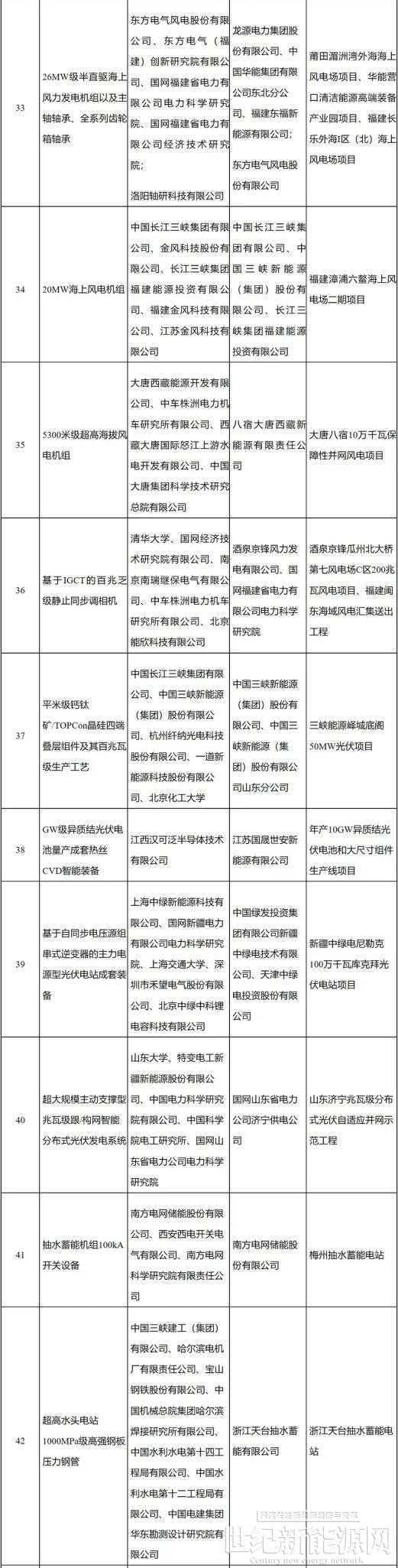
一、根据各有关单位申请,经组织专家评审和公示,决定将“基于自主可控IGCT器件的换流阀”等82项技术装备列为第五批能源领域首台(套)重大技术装备。各有关单位要抓紧推动技术装备研制,扎实依托工程开展应用。
二、按照《关于促进首台(套)重大技术装备示范应用的意见》(发改产业〔2018〕558号)和《国家能源局关于促进能源领域首台(套)重大技术装备示范应用的通知》(国能发科技〔2018〕49号),能源领域首台(套)重大技术装备研制单位、用户单位及其依托工程享受如下有关政策:
(一)应用首台(套)重大技术装备的依托工程优先纳入相关规划并由各级投资主管部门按照权限核准或审批。
(二)能源领域首台(套)重大技术装备招投标,经报行业主管部门批准,可采用单一来源采购、竞争性谈判等非招标方式以保障任务落实。
(三)应用首台(套)重大技术装备的依托工程根据实际需要,可在年度上网电量指标安排、发电机组并网运行、调度方式、燃料供应和监管等方面给予适当支持,鼓励地方根据实际情况进一步细化并落实知识产权、资金、税收、金融、保险等支持政策。
(四)应用首台(套)重大技术装备的依托工程,根据实际情况享有示范应用过失宽容政策。
三、根据《能源领域首台(套)重大技术装备评定和评价办法》(国能发科技〔2022〕81号),能源领域首台(套)重大技术装备研制单位和用户单位要及时向我局报告工作进展情况,依托工程投产运行一年后开展自评价,形成自评价报告报送我局。
特此公告。
附件:第五批能源领域首台(套)重大技术装备名单
国家能源局
2025年9月19日
附件
第五批能源领域首台(套)重大技术装备名单








免责声明:本平台仅供信息发布交流之途,请谨慎判断信息真伪。如遇虚假诈骗信息,请立即举报
举报