9月22日,陕西氢能产业发展有限公司榆林零碳产业园氢能(制氢)示范项目压缩机组采购项目【二标段:氢气压缩机(隔膜式)】-中标候选人公示。
根据公示:
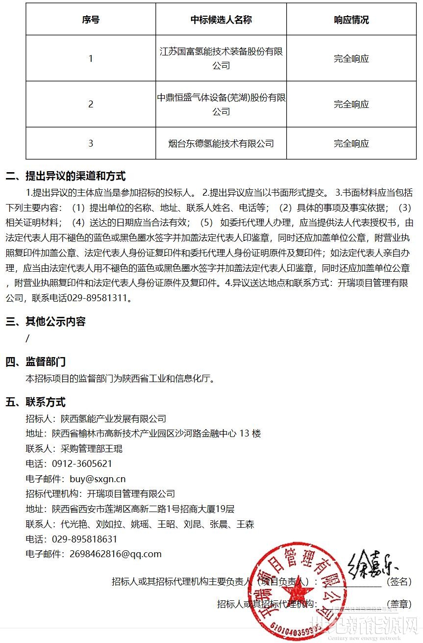
中标候选人第1名为江苏国富氢能技术装备股份有限公司,投标报价为206万元。
中标侯选人第2名为中鼎恒盛气体设备(芜湖)股份有限公司,投标报价为205万元。
中标候选人第3名为烟台东德氢能技术有限公司,投标报价为208万元。
工期/交货期:均于2025年11月20日前交付使用。
根据招标公告,榆林零碳产业园氢能(制氢)示范项目,来自园区矿井疏干水经除盐水站脱盐后,供给电解制氢装置生产氢气,氢气经纯化及干燥处理,部分氢气经氢气压缩机增压后管输至中煤化工,剩余氢气通过充装柱和加氢机实现氢气外售。
本项目分为3个标段,拟分别采购【一标段】氢气压缩机(液驱式)、【二标段】氢气压缩机(隔膜式)、【三标段】氢气压缩机(往复式)。
本项目不允许联合体投标。
公告如下:


免责声明:本平台仅供信息发布交流之途,请谨慎判断信息真伪。如遇虚假诈骗信息,请立即举报
举报