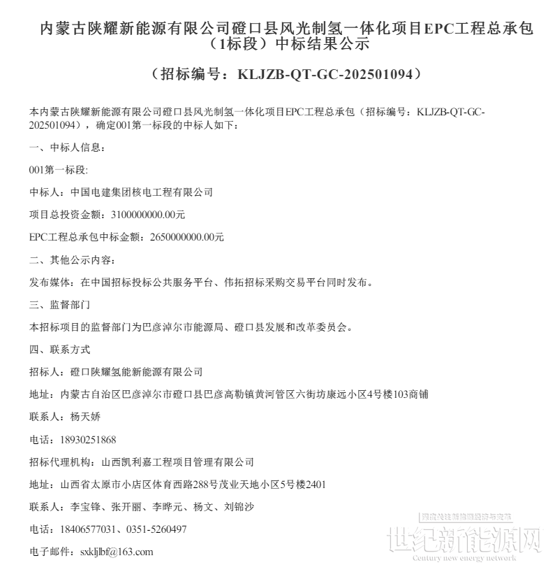
8月29日,内蒙古陕耀新能源有限公司磴口县风光制氢一体化项目EPC工程总承包(1标段)中标结果公示。中标人为中国电建集团核电工程有限公司,项目总投资金额3100000000.00元,EPC工程总承包中标金额:2650000000.00元。

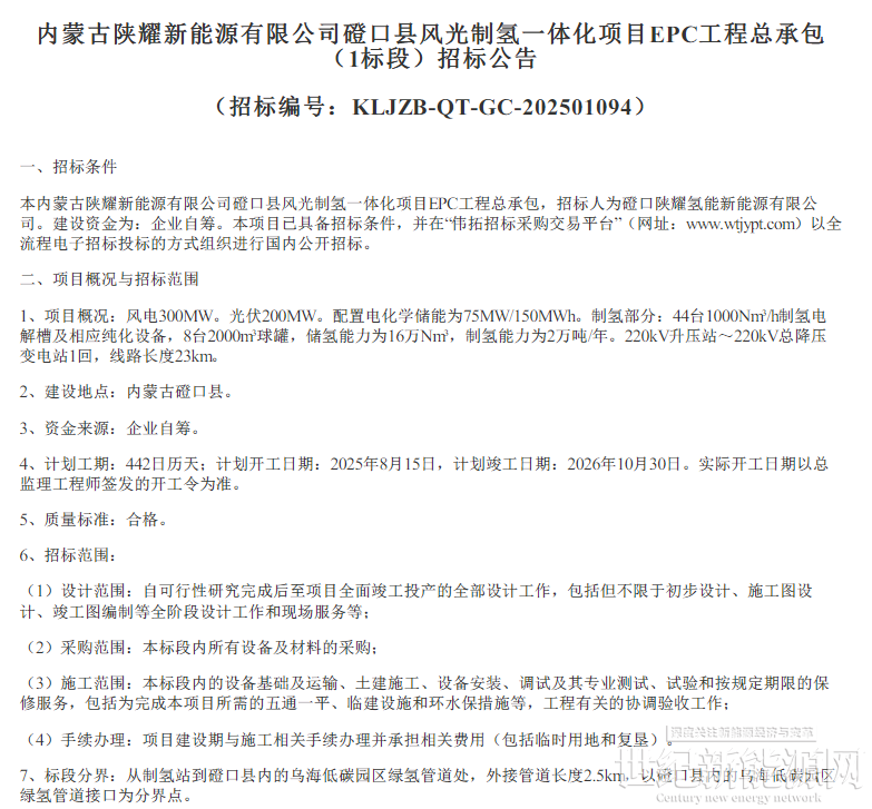
据招标文件显示,该项目风电300MW。光伏200MW。配置电化学储能为75MW/150MWh。制氢部分:44台1000Nm³/h制氢电解槽及相应纯化设备,8台2000m³球罐,储氢能力为16万Nm³,制氢能力为2万吨/年。220kV升压站~220kV总降压变电站1回,线路长度23km。
招标范围:
(1)设计范围:自可行性研究完成后至项目全面竣工投产的全部设计工作,包括但不限于初步设计、施工图设计、竣工图编制等全阶段设计工作和现场服务等;
(2)采购范围:本标段内所有设备及材料的采购;
(3)施工范围:本标段内的设备基础及运输、土建施工、设备安装、调试及其专业测试、试验和按规定期限的保修服务,包括为完成本项目所需的五通一平、临建设施和环水保措施等,工程有关的协调验收工作;
(4)手续办理:项目建设期与施工相关手续办理并承担相关费用(包括临时用地和复垦)。

免责声明:本平台仅供信息发布交流之途,请谨慎判断信息真伪。如遇虚假诈骗信息,请立即举报
举报