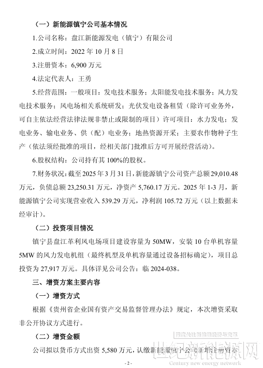
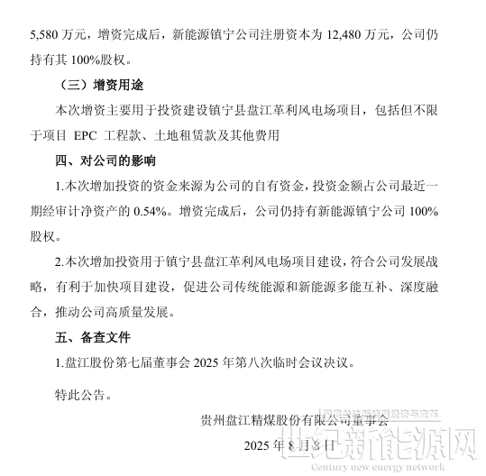
近日,盘江股份发布公告称,公司拟向盘江新能源发电(镇宁)有限公司增加投资5580万元。此次增资的主要目的是为了支持新能源镇宁公司投资建设镇宁县盘江革利风电场项目,该项目总投资为2.79亿元,按照不低于20%的项目资本金要求,增资将满足项目建设需要。
盘江新能源发电(镇宁)有限公司是盘江股份全资子公司,成立于2022年10月8日,注册资本为6900万元。增资完成后,盘江新能源发电(镇宁)有限公司的注册资本将增至1.25亿元,公司仍将持有其100%股权。此次投资占公司最近一期经审计净资产的0.54%,符合公司的发展战略,有利于推动公司高质量发展。
项目概况:镇宁县盘江革利风电场项目建设容量为50MW,安装10台单机容量5MW的风力发电机组(最终机型及单机容量通过设备招标确定),项目总投资为27,917万元。
详情见下:



免责声明:本平台仅供信息发布交流之途,请谨慎判断信息真伪。如遇虚假诈骗信息,请立即举报
举报