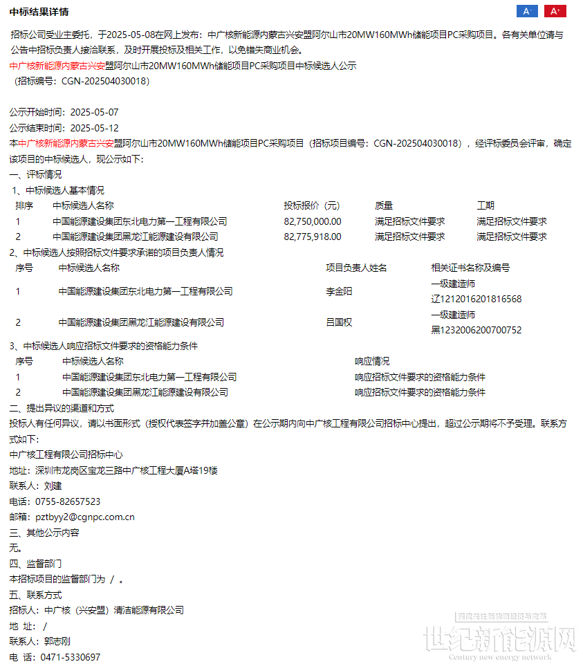
近日,中广核新能源内蒙古兴安盟阿尔山市20MW160MWh储能项目PC采购项目开标。
第一中标候选人为中国能源建设集团东北电力第一工程有限公司,投标报价8275万元,折合单价0.5172元/Wh;
第二中标候选人为中国能源建设集团黑龙江能源建设有限公司,投标报价8277.5918万元,折合单价0.5173元/Wh。
项目招标人为中广核(兴安盟)清洁能源有限公司,新建储能站拟选站址位于内蒙古自治区兴安盟阿尔山市伊尔施镇西北约20km,中广核储能升压站总装机容量为20MW/160MWh,安装8套2.5MW/20MWh构网型储能单元。本电场新建1座66kV升压站。升压站设计安装1台容量为25MVA变压器,电压等级为35kV/66kV,以一回66kV架空线接入阿尔山220kV变电站。
原中标公告如下:
中广核新能源内蒙古兴安盟阿尔山市20MW160MWh储能项目PC采购项目


免责声明:本平台仅供信息发布交流之途,请谨慎判断信息真伪。如遇虚假诈骗信息,请立即举报
举报