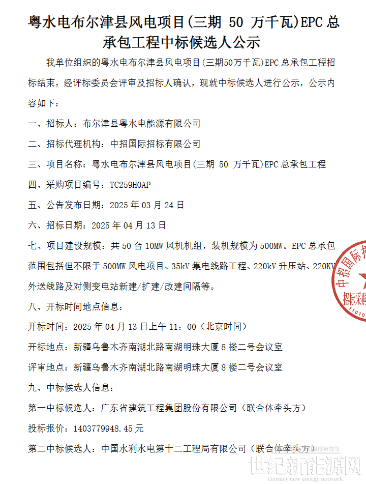
近日粤水电布尔津县风电项目(三期50万千瓦)EPC总承包工程中标候选人公示。
根据公示,项目第一中标候选人为广东省建筑工程集团股份有限公司(联合体牵头方),投标报价为14.0378元亿元,折合单价为2808元/kW。(折合单价按招标容量计算)
招标公告显示,项目建设地点为新疆布尔津县;共建设50台10MW风机机组,装机规模为500MW。
项目建设计划工期:2025年9月30日首批并网,2025年10月30日实现全容量并网发电。
招标范围:本工程的合法合规性文件办理;协助土地征租、青苗补偿、土地流转等;设备、材料的采购及监造;土建及安装工程施工;电网及政府相关手续的办理;科技创新、整体项目管理、调试、试运行、质量监督、移交生产验收、竣工验收(含竣工验收前的全部专项验收);整体系统质保期限的全部工作。
本工程所有设备包括但不限于风机机组、塔筒、主变、箱变高低压开关柜、配电装置、SVG、综合自动化系统、集控子站、安防设备(含反恐)等配套设备的采购、运输、卸车、仓储保管、二次转运、牵引、成品保护、安装、吊装、汇线、试验、调试等内容。
详情见下:


免责声明:本平台仅供信息发布交流之途,请谨慎判断信息真伪。如遇虚假诈骗信息,请立即举报
举报