1月8日,浙江交安能源有限公司发布衢州智慧绿电80MW/160MWh共享储能示范项目工程总承包(EPC)招标公告。项目位于浙江省衢州市龙游经济开发区的白马垄附近,建设规模为80MW/160MWh(包含10MW/20MWh构网型),采用磷酸铁锂电池储能系统。储能电站包括储能场站、升压站及配套设施,储能设备、变流器以及就地升压变压器等设备布置于储能场站;储能集线开关柜配电装置、主变压器以及高压配电装置等布置于升压站。
本项目最高投标限价为人民币17909.1万元,折合单价1.119元/Wh。其中设计费最高限价354.1万元,固定总价包干;建安工程费限价3800万元;设备购置费限价13755万元,折合单价0.86元/Wh。
要求投标人自2020年1月1日以来完成过单个项目装机容量40MW/80MWh及以上储能(磷酸铁锂电池)电站项目的工程总承包(EPC)业绩。
衢州智慧绿电80MW/160MWh共享储能示范项目工程总承包(EPC)招标公告
LYSG2025-003-003
1.招标条件
衢州智慧绿电80MW/160MWh共享储能示范项目已由龙游县发展和改革局以2409-330825-04-01-908549批准建设,建设资金来自自筹,出资比例为100%。招标人为浙江交安能源有限公司,委托代理机构为衢州市两山工程咨询管理有限公司,行政监督部门为龙游县公共资源交易监督管理办公室。项目已具备招标条件,现对该项目的衢州智慧绿电80MW/160MWh共享储能示范项目工程总承包(EPC)进行公开招标。
2.项目概况与招标范围
2.1项目概况:项目建设一座独立电化学储能电站,建设规模为80MW/160MWh(包含10MW/20MWh构网型),采用磷酸铁锂电池储能系统。储能电站包括储能场站、升压站及配套设施,储能设备、变流器以及就地升压变压器等设备布置于储能场站;储能集线开关柜配电装置、主变压器以及高压配电装置等布置于升压站。本项目最高投标限价为人民币17909.1万元。其中设计费最高限价354.1万元,固定总价包干;建安工程费限价3800万元;设备购置费限价13755万元。建设地点:位于龙游经济开发区的白马垄附近,龙四路和游七路交叉路口东北面。
2.2本次招标范围:衢州智慧绿电80MW/160MWh共享储能示范项目工程总承包(EPC)招标。总承包内容包括但不限于规划用地范围内的储能场站、升压站及配套设施(储能设备、变流器以及就地升压变压器等设备布置于储能场站;储能集线开关柜配电装置、主变压器以及高压配电装置等布置于升压站)的施工图设计、工程施工、设备采购,并达到竣工验收、竣工交付、并入国家电网正式运行等要求。具体包括:
2.2.1设计:根据衢州智慧绿电80MW/160MWh共享储能示范项目初步设计方案和工程概算要求,进行施工图限额设计,并通过项目所在地图纸审查和电力部门图纸审查,需要论证的通过相关专家论证,达到并网通电运行的设计要求;
2.2.2采购:负责施工图范围内所有材料、设备等的采购;
2.2.3施工:负责施工图设计范围内所有工程施工、安装,并配合本项目国家电网接入与输出施工,直至达到规划验收要求、工程竣工验收要求、电力部门专业专项验收要求和国家电网并网运行要求;负责编制并提交施工图预算、竣工结算;负责竣工图和竣工档案移交并满足项目所在地档案馆和电力部门、招标人的竣工资料移交要求;负责移交以及使用阶段培训服务、质保期内的保修服务及合同约定的全部内容;
2.2.4总承包管理:包括但不限于完成设计、采购、施工、进度、质量、安全职业健康与环境、工程预算与竣工结算、费用与风险、合同、沟通与信息、项目报批报建、工程验收(包括工程施工各阶段验收和竣工验收、设备进场验收、设备安装后的检测检验、设备调试、电力部门各专项验收等)、试运行、项目收尾、建设过程中涉及的各项论证等的管理,及竣工验收备案、整体移交、并网运行、工程保修管理等所有总承包管理和服务工作。
2.3总工期:130日历天,2025年6月30日前通过工程并网竣工验收(要求签订合同之日起40日历天内完成所有施工图的设计并通过相关部门图纸审查)。
2.4是否属于政府采购工程 □是 ☑否
2.5是否专门面向中小企业预留 □是☑否
2.6专门面向中小企业预留的实施方式
□2.6.1本标段整体面向中小企业;
□2.6.2本标段联合体形式面向中小企业,以联合体形式参加本次投标的,联合体中中小企业承担的合同份额需达到(不低于40%)以上。
3.投标人资格要求
(一)投标人:
3.1本次招标要求投标人在中华人民共和国境内具有独立法人资格,且必须满足以下设计和施工资质要求;
3.1.1投标人(非联合体的或联合体中设计单位)满足以下资质:
具有住房和城乡建设主管部门认定的工程设计电力行业(新能源发电或变电工程或送电工程)专业乙级及以上资质或工程设计电力行业乙级及以上资质或工程设计综合甲级资质。
3.1.2投标人(非联合体的或联合体中施工单位)满足以下资质:
具有电力工程施工总承包二级及以上资质,同时具备承装(修、试)电力三级及以上资质。(对应施工总承包资质应在“浙江省建筑市场监管公共服务系统”上资质动态核查结果处于“合格”状态)
3.2本次招标 (☑接受/□不接受)联合体投标。☑联合体投标的,应满足下列要求:
3.2.1项目负责人由牵头单位人员委派;
☑3.2.2联合体数量不超过2 个;
3.2.3联合体的各专业资质等级,根据联合体协议书约定的专业分工认定,相同专业单位组成的联合体,按照承担相应专业工作的资质等级较低的单位确定;不同专业单位组成的联合体,按照联合体协议分工所承担的专业工作对应各自的专业资质认定;
☑3.2.4其他:(1)联合体成员不超过2家。其中设计单位不得超过1家,施工单位不得超过1家。(2)联合体参与投标的,需在联合体协议书内注明各联合体成员参与本项目的专业资质及对应所承担的专业工作。例:甲公司具有工程设计综合甲级资质,乙公司具有电力工程施工总承包二级及以上资质,需在联合体协议书内分别注明甲乙两家公司各自使用的参与本项目的资质及资质对应的分工内容。(3)联合体牵头人必须为承担设计工作的单位;联合体各方不得再以自己名义单独或参加其他联合体在本项目中投标。
☑3.3具备有效的企业安全生产许可证(联合体投标的,承担施工工作的联合体成员应提供);
☑3.4自2020年1月1日以来完成过单个项目装机容量40MW/80MWh及以上储能(磷酸铁锂电池)电站项目的工程总承包(EPC)业绩;业绩证明材料提供①有效合同,至少包括封面、首页、价款页、合同双方签字盖章页和能反映业绩指标的内容页;②竣工验收证明(报告)或可再生能源质监站出具全容量并网意见书。上述①~②证明材料(扫描件加盖公章)缺一不可,并能体现项目类型、项目规模等评审因素,否则不予认可。业绩时间以竣工验收证明材料上时间为准。(联合体投标的,联合体成员业绩均予认可);
☑3.5企业主要负责人(法定代表人、企业经理、企业分管安全生产的副经理、企业技术负责人)具有对应有效的安全生产考核合格证书(联合体投标的,承担施工工作的联合体成员均应提供);
(二)拟派项目负责人、设计负责人、施工负责人(建造师):
3.7拟派项目负责人具有注册在投标人单位的☑一级注册建造师(机电工程专业)资格或注册电气工程师(发输变电)执业资格(采用联合体形式投标的,必须为联合体牵头人单位人员);
3.8拟派设计负责人具有注册电气工程师(发输变电)资格(联合体投标的,设计负责人须由承担设计工作的联合体成员委派),项目负责人满足设计负责人条件的可以兼任设计负责人;
☑3.9拟派施工负责人具有一级注册建造师资格(机电工程专业),同时具有对应有效的安全生产考核合格证书(B证)(联合体投标的,施工负责人须由承担施工工作的联合体成员委派);
3.10如拟派项目负责人或施工负责人在投标截止日存在在其他任何在建合同工程(在建合同工程的开始时间为合同工程中标通知书发出日期,或者不通过招标方式的则以合同签订日期为开始时间,结束时间为该合同工程验收合格或合同解除日期)担任工程总承包项目负责人、施工负责人(含工程总承包项目中担任施工负责人)的,不得以拟派项目负责人或施工负责人的身份参加本次投标;
★在建工程的认定及变更证明:
①对项目负责人【工程总承包项目负责人(或项目总负责人)或施工负责人或施工总承包项目的项目负责人(或项目负责人),下同】“有在建工程”的认定标准:
在建合同工程的时间界定:在建工程的开始时间为合同工程中标通知书发出之日(不通过招标方式的,开始时间为合同签订之日),结束时间为该合同工程通过验收或合同解除之日。
以下情形视为“有在建工程”:
a、合同协议书尚未签订的,中标通知书中载明的项目负责人或施工负责人;
b、合同协议书已经签订,合同协议书中明确的项目负责人或施工负责人;
c、项目负责人发生更换的,投标人在投标文件中附有本条第②款证明材料的,以现任项目负责人或施工负责人视为有“在建工程”;未附证明材料的,则仍然以更换前的项目负责人或施工负责人视为有“在建工程”。
②在建项目的项目负责人或施工负责人办理更换后,投标时需提供的资料:
a、项目业主同意更换证明原件扫描件;
b、原项目负责人有建设主管部门的,应提供建设主管部门同意更换的证明或网上变更信息原件扫描件。
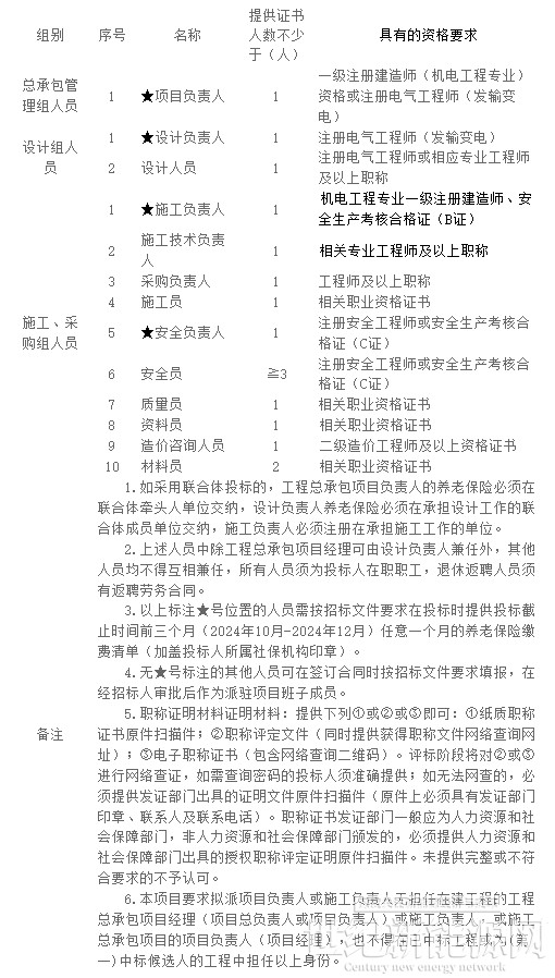
☑3.11招标人对项目班子人员的数量及资格要求:

1.如采用联合体投标的,工程总承包项目负责人的养老保险必须在联合体牵头人单位交纳,设计负责人养老保险必须在承担设计工作的联合体成员单位交纳,施工负责人必须注册在承担施工工作的单位。
2.上述人员中除工程总承包项目经理可由设计负责人兼任外,其他人员均不得互相兼任,所有人员须为投标人在职职工,退休返聘人员须有返聘劳务合同。
3.以上标注★号位置的人员需按招标文件要求在投标时提供投标截止时间前三个月(2024年10月-2024年12月)任意一个月的养老保险缴费清单(加盖投标人所属社保机构印章)。
4.无★号标注的其他人员可在签订合同时按招标文件要求填报,在经招标人审批后作为派驻项目班子成员。
5.职称证明材料证明材料:提供下列①或②或③即可:①纸质职称证书原件扫描件;②职称评定文件(同时提供获得职称文件网络查询网址);③电子职称证书(包含网络查询二维码)。评标阶段将对②或③进行网络查证,如需查询密码的投标人须准确提供;如无法网查的,必须提供发证部门出具的证明文件原件扫描件(原件上必须具有发证部门印章、联系人及联系电话)。职称证书发证部门一般应为人力资源和社会保障部门,非人力资源和社会保障部门颁发的,必须提供人力资源和社会保障部门出具的授权职称评定证明原件扫描件。未提供完整或不符合要求的不予认可。
6.本项目要求拟派项目负责人或施工负责人无担任在建工程的工程总承包项目经理(项目总负责人或项目负责人)或施工负责人,或施工总承包项目的项目负责人(项目经理),也不得在已中标工程或为(第一)中标候选人的工程中担任以上身份。
(三)其他:
☑3.12安全负责人应具有对应有效的安全生产考核合格证书(C证),专职安全生产管理人员配备人数应符合相关规定要求(可在签订合同时按招标文件要求填报)。联合体投标的,专职安全生产管理人员须由承担施工工作的联合体成员委派;
3.13投标人及其拟派项目负责人、施工负责人、设计负责人未被列入建筑市场失信黑名单(以全国建筑市场监管公共服务平台黑名单记录、失信联合惩戒记录和浙江省建筑市场监管公共服务系统严重失信名单的信息为准);
3.14投标人及其拟派项目负责人、施工负责人、设计负责人自2022年1月1日起至投标截止日止无行贿犯罪记录;
3.15投标人及其拟派项目负责人、施工负责人、设计负责人自2022年1月1日起至投标截止日止未被列入失信被执行人名单;
3.16投标人及其拟派项目负责人未被市场监督管理机关在全国企业信用信息 公示系统中列入严重违法失信企业名单;
3.17投标人及其拟派项目负责人未被人力资源社会保障行政部门列入失信联合惩戒名单(有效期内)并共享至信用信息共享平台;
3.18省外企业应按规定办理“省外建设工程企业进浙备案”手续;
3.19未被“信用中国”(.cn)列入失信被执行人、重大税收违法案件当事人名单、严重违法失信行为记录名单。
3.20与招标人存在利害关系可能影响招标公正性的法人、其他组织或者个人,不得参加投标;单位负责人为同一人或者存在控股(含法定代表人控股)、管理关系的不同单位,不得同时参加本标段投标(组成联合体作为一家投标人参加投标除外),否则均按否决投标处理。
免责声明:本平台仅供信息发布交流之途,请谨慎判断信息真伪。如遇虚假诈骗信息,请立即举报
举报