12月9日,麦田能源完成了上市辅导备案,这意味着又一储能企业开启IPO之路。
据悉,麦田能源股份有限公司于2019年9月在浙江温州成立,并同时完成了天使轮融资,该公司主要从事家用光伏储能产品研发制造,产品包含光伏逆变器、储能逆变器及家用储能系统等。就在公司成立次年,麦田能源推出了自主研发的多款产品,并完成了海外市场的首次出货。2021年7月麦田能源在浙江温州的总部首次启用。2023年3月,麦田能源启动了温州总部产研基地扩产计划,规划总产能50GW,预计投资超100亿元,用于光伏逆变器及储能系统等系列产品的研发和生产。
而基于分布式光储的积累,麦田能源已不再只专注于海外的家用市场,转而开始拓展国内外工商业储能领域。今年9月,麦田能源推出了C200系列智慧储能一体机,其中搭载的EMS能量管理系统、BMS电池管理系统,以及PCS变流控制系统全部为麦田能源自主研发设计。随后麦田能源还入选了2024年第四季度全球Tier 1一级储能厂商。今年10月29日,麦田能源与鼎明能源、泰格新能源签订了50MW/100MWh工商业储能项目合作,标志着其工商储产品应用实现了突破。就在近日,麦田能源最新款PowerQ系列户用储能系统与G-MAX系列工商业储能系统在波多黎各首次亮相,两款产品将覆盖户用及工商业光储用户。
在市场拓展方面,麦田能源的扩张脚步仍未停止。2024年9月消息,麦田能源在海外开启了投资并购,拟在美国并购光能检测股份有限公司(SuncheckInc.),这一计划已经获得了温州发改委的许可,这或许也将加速麦田能源走进美国光储市场。
作为一家专注于家用储能的企业,麦田能源之所以发展如此迅猛,可能与其背后股东有关。据了解,麦田能源成立之初就获得了青山控股集团旗下的永青科技入股,成为青山控股的能源军团中一员。目前青山集团作为镍钴等金属材料的生产销售商,如今依靠控股的瑞浦兰钧已经实现了动力电池、储能电池业务布局,此次麦田能源又将作为光伏逆变器、储能系统供应商,完成青山控股的光伏、储能新能源产业链布局。
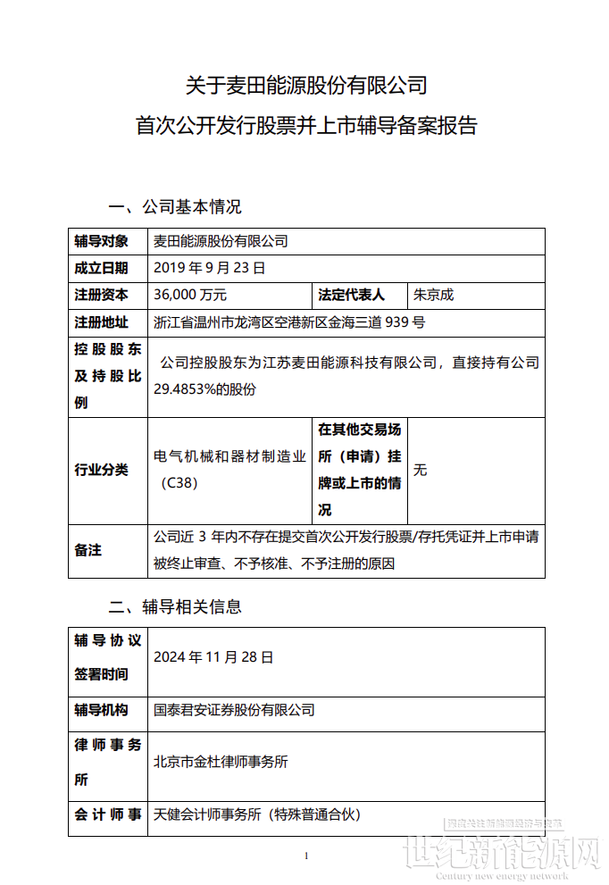
回顾麦田能源的股东变更,在2022年3月,麦田能源曾获得了华峰集团、浙江华友控股等新一轮股东加持;2022年10月,又赢得了中信证券以及多家投资机构入股。最近,中国证监会公告显示,麦田能源于2024年11月28日与国泰君安证券签署辅导协议,律所和会计师分别为北京市金杜律师事务所、天健会计师事务所(特殊普通合伙)。而且根据备案报告,麦田能源于2024年12月9日完成了上市辅导申报备案,预计最早2025年4月完成辅导总结、准备验收。



免责声明:本平台仅供信息发布交流之途,请谨慎判断信息真伪。如遇虚假诈骗信息,请立即举报
举报