分享好友 资讯首页 网站导航

1.15元/Wh!山东枣庄5MW/10MWh分布式储能电站EPC招标

刘英丽 2024-10-17 13:46 · 头闻号储能项目

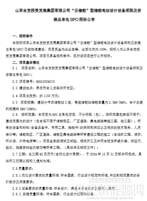
10月16日,山东台发投资发展集团有限公司“云储能”型储能电站设计设备采购及安装总承包(EPC)项目首次公告发布,项目招标人为山东台发投资发展集团有限公司,项目位于山东省枣庄市台儿庄经济开发区,项目总投资约1150万元,折合单价1.15元/Wh。

项目建设分布式储能站2座,每座储能站储能容量为2.5MW/5MWh,合计总装机规模共5MW/10MWh。

免责声明:本平台仅供信息发布交流之途,请谨慎判断信息真伪。如遇虚假诈骗信息,请立即举报

举报
反对 0
更多相关文章

评论

0

收藏

点赞