今年,光伏行业势必会经历一轮大洗牌!
当光伏全产业链遭遇不同程度的“滑铁卢”,硅料、硅片以及组件价格均探底,光伏企业也开始“流血”。
其中,头部企业“血包”充足,依旧处于市场中心位置,而不少公司虽已“残血”,却还在苦苦挣扎,害怕被市场边缘化。
随着落后产能加速淘汰,也有一些公司不得不“忍痛割肉”离开战场。
6月4日,阳光中科宣布公司停产,该消息在光伏市场本不平静的水面上,又掀起了层层涟漪。
中止上市、董事长爆雷、业绩亏损、再加上企业停产,不知道阳光中科离场后是否还有再上场机会!
2017年开始IPO之路 先后两次终止上市
阳光中科(福建)能源股份有限公司位于泉州(南安)光电信息产业基地,成立于2010年10月,由阳光大地(福建)新能源有限公司于2015年10月30日整体改制变更设立,是一家主要从事单、多晶太阳能电池研发、制造、销售及光伏电站投资运营的高新技术企业。
这样一家企业,其实早就有“上市”的雄心壮志,并一直为其努力,但是,2017年至今,7年过去了,该企业还在新三板徘徊。
回顾其发展历程,作为福建省最大的光伏企业,阳光中科的上市进展一度非常顺利,自2016年8月12日登陆新三板之后,2016年11月即进入上市辅导阶段。
2017年6月,阳光中科拟在创业板上市的申请获证监会受理,由此开启IPO之路。
阳光中科在证监会网站披露的招股书显示,公司拟于深交所创业板公开发行的新股及公司股东公开发售的股份合计不超过7300万股,发行后的总股本不超过29200万股。阳光中科IPO计划募集资金4亿元,拟投资于新型高效多用途单晶硅太阳能电池智能生产线项目和高效晶硅太阳能电池研发中心。
随着时间推移,其上市之日也日渐逼近。截至2018年3月8日,创业板在审企业139家,阳光中科排名45,已进入预披露更新状态。
仅仅过了6天,2018年3月14日其发布公告称因上市计划调整,暂缓IPO。这也意味着其第一次上市计划失败!
2022年11月25日,阳光中科发布了停牌公告,申请停牌事项类别为重大资产重组。股票自2022年11月28日起停牌,预计将于2022年12月 28日前复牌。

随后,该公司很快再次冲刺IPO!2022年11月29日,阳光中科跟中信建投签署辅导协议,并向福建证监局报送了辅导备案申请材料。福建证监局已于2022年12月2日受理了公司提交的向不特定合格投资者公开发行股票并在北交所上市辅导备案申请,备案日期为2022年12月2日,公司正在接受中信建投的辅导。
但在2023年6月13日,阳光中科发布公告称,由于战略规划调整,公司决定终止原定的股票发行上市计划,并终止与中信建投签署辅导协议。这宣告其二次上市失败!
2023年净亏损1.43亿元 前后两任董事长占用资金超30亿
停止上市后,2023年下半年阳光中科已经隐隐的开始呈现“爆雷”迹象,但一封警示函彻底揭开了阳光中科的“遮羞布”。
根据福建证监局2023年11月24日对阳光中科出具的警示函显示,该公司前后两任董事长在2018年至2022年期间,虚增三期厂房、宿舍楼等工程造价,并通过向福建某建筑工程公司、湛江市某机电工程公司、林某某、黄某某支付工程款的方式,体外账户占用资金超30亿元。
同时,通过体外账户列支收入、成本和费用,在2018年至2022年,共虚增收入571.42万元,虚增成本、费用约1201万元,伪造银行单据并构成关联方资金占用2043.28万元,作出相应虚假账务处理。
不仅如此,阳光中科2019年12月,通过伪造发货单、客户签字及通过体外账户虚假回款方式,虚构对福建某新能源科技公司的电池片代加工收入575.13万元,导致2019年年报虚增收入575.13万元,虚增净利润488.86万元。
除了上述行为,该公司未及时披露股权出售关联交易、未在定期报告中披露关联方及关联交易的行为也很让人气愤。
而接二连三的变故,阳光中科的业绩也受到了影响。
8月28日,阳光中科发布2023年半年报业绩报告。2023年1月1日-2023年6月30日,公司实现营业收入5.18亿元,同比下降12.48%,净利润1788.55万元,同比下降36.45%,基本每股收益为0.0800元。
2024年4月29日,阳光中科发布2023年年报业绩报告。2023年1月1日-2023年12月31日,公司实现营业收入7.54亿元,同比下降48.39%,净亏损1.43亿元,同比止盈转亏,去年同期净利1.17亿元,基本每股收益为-0.6500元。

通过数据可以看出,其公司在2023年下半年处于亏损比较严重状态。
资产向银行抵押 最终停工停产
2024年,阳光中科的日子更是难上加难,市场周期性调整,光伏行业技术迭代速度加快,留给企业的时间也不多了!
根据公开信息,阳光中科拥有8条PERC全自动高效智能化太阳能电池生产线,年生产能力高达2.5GW,年产值达22亿元,年均税收贡献超过3000万元,同时创造了700多个当地就业机会。
而PREC产线在当前市场环境下,已经没有足够的竞争优势。
可能是意识到这点,今年年后,阳光中科第一个大动作便是延期复工复产。
3月22日,该公司发布了延期复工复产的公告,表示受近期整体光伏市场及公司自身新产能调试的影响,经公司管理层讨论决定,在春节后对太阳能电池生产线延期复工复产,复工复产时间暂定于3月末。
但是,在三月末,其公司也没有正式复产。在4月3日,阳光中科公告表示,因复工复产尚未准备妥善,经公司管理层讨论决定,公司将于4月中上旬复工复产。
此后,阳光中科是否已经复工复产,没有公告以及相关信息显示,世纪新能源团队暂时不得而知。
不过,4月29日,阳光中科在发布年报的同时,还发布了一条“关于向银行申请贷款暨资产抵押和应收账款质押的公告”,表示因公司生产经营需要,其公司预计 2024 年度向商业银行等金融机构申请总额不超过人民币 30,000 万元的综合授信额度,为确保公司贷款业务顺利 进行,公司拟以自有资产进行抵押担保,同时以应收账款进行质押担保。
现有资金流不足,复工复产成迷,阳光中科留给大家的只有迷茫的猜测。
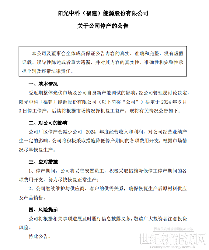
该消息过去一月有余,今年6月份阳光中科终于“靴子落地”,彻底发布了停工停产的公告。
6月4日阳光中科发布公告称,受近期整体光伏市场及公司自身新产能调试的影响,经公司管理层讨论决定公司于2024年6月3日停工停产,后续将根据市场情况择机复工复产。

目前,阳光中科没有公告下一步的企业动态以及市场布局。
但世纪新能源团队从公开信息中了解到,阳光中科在今年福建省工信厅公布第五批专精特新“小巨人”企业名单中获得资格认定,成功入选,并获奖励资金50万元。
未来,阳光中科或许会扭转现行局面,“补血”成功,再次“杀回”光伏赛场!
免责声明:本平台仅供信息发布交流之途,请谨慎判断信息真伪。如遇虚假诈骗信息,请立即举报
举报