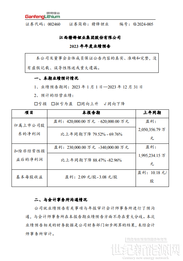
1月30日,赣锋锂业发布业绩预告称,2023年公司归母净利润为42亿元-62亿元,同比下滑69.76%-79.52%。而在2022年,其营收和净利润均大涨,当年归母净利润达205亿元,同比增长292%。
赣锋锂业表示,本报告期内,受锂行业周期性影响,终端需求增速放缓,锂盐产品价格大幅下降,锂矿原材料价格跌幅小于锂盐及下游产品价格跌幅,导致公司毛利率下降;此外,公司根据会计准则对相关资产计提了资产减值准备,故公司业绩同比大幅下降。
官网显示,赣锋锂业集团业务贯穿资源开采、提炼加工、电池制造回收全产业链,产品被广泛应用于电动汽车、储能、3C产品、化学品及制药等领域。集团锂矿资源遍及全球,同时拥有“卤水提锂”、“矿石提锂”和“回收提锂”产业化技术;锂化合物、金属锂产能充足,在海内外设有多处生产基地;拥有完整的电池制造及回收技术,为电池生产商及电动汽车生产商提供可持续的增值解决方案。
原公告如下:


免责声明:本平台仅供信息发布交流之途,请谨慎判断信息真伪。如遇虚假诈骗信息,请立即举报
举报