12月15日,湖南耒阳市发布《耒阳市碳达峰实施方案》。到2025年,非化石能源消费比重达到24%,到2030年,非化石能源消费比重提高至25%左右。大力发展可再生能源,到2025年,可再生能源新增装机140万千瓦以上。
节能降碳增效行动方面,优化新型基础设施空间布局,科学谋划5G基站、新能源汽车充电桩、大数据中心、人工智能、工业互联网等高耗能新型基础设施建设。调整新型基础设施用能结构,探索多样化能源供应模式,采用自然能源、直流供电、光伏+储能等技术。
推进可再生能源建筑应用。加快太阳能、地热能、空气能等可再生能源在新建绿色建筑中的规模化应用。推广使用太阳能热水系统、太阳能空调、地源和空气(水)源热泵、光导管等设备。提高建筑终端电气化水平,探索建设集光伏发电、储能、直流配电、柔性用电为一体的"光储直柔"建筑。到2025年,力争城镇建筑可再生能源替代率达到8%,新建公共机构建筑、新建厂房屋顶光伏覆盖率达到50%。
完善财税价格支持政策。加大对绿色低碳循环产业、技术研发应用等的财税支持力度。完善风电、光伏、新型储能价格机制,鼓励和推动新能源及储能产业发展。
原文如下:
耒阳市碳达峰实施方案
为深入贯彻党中央、国务院关于碳达峰碳中和重大战略决策部署,全面落实《中共湖南省委 湖南省人民政府关于完整准确全面贯彻落实新发展理念做好碳达峰碳中和工作的实施意见》(湘发〔2022〕5号)和《湖南省人民政府关于印发〈湖南省碳达峰实施方案〉的通知》(湘政发〔2022〕19号),结合《衡阳市人民政府关于印发〈衡阳市碳达峰实施方案〉的通知》(衡政发〔2023〕6号)及我市市情实际,制定本实施方案。
一、总体要求
(一)指导思想
坚持以习近平新时代中国特色社会主义思想为指导,全面贯彻党的二十大和二十届一中、二中全会精神,完整、准确、全面贯彻新发展理念,构建新发展格局,落实"三高四新"美好蓝图,将碳达峰碳中和纳入经济社会发展和生态文明建设整体布局。以"绿色、低碳、清洁、共享"为发展理念,坚定不移走生态优先、绿色低碳的高质量发展道路,有力、有序、有效做好碳达峰工作。坚持先立后破、稳中求进的工作总基调,推动经济社会发展建立在资源高效利用和绿色低碳发展的基础之上,加快实现生产、生活方式绿色变革,确保如期实现2030年前碳达峰目标。
(二)工作原则
坚持"整体安排、统筹推进,节约优先、源头管控,稳妥有序、防范风险,重点突破、项目支撑"的原则。
——整体安排、统筹推进。坚持全市一盘棋,对接全国、全省和衡阳市,发挥制度优势,实行党政同责,压实各方责任。科学谋划碳达峰行动目标、任务,统筹推进碳达峰工作。
——节约优先,源头管控。坚持节约优先战略,推动单位产出能源消耗和碳排放持续降低,提高投入产出效率,加快形成节约资源的产业结构、生产方式和空间格局。
——稳妥有序、防范风险。合理评估发展阶段的承受能力,科学跟进国家、省市步伐,稳妥有序开展达峰任务。处理好减污降碳和社会经济发展、人民生活改善的关系,增强风险防控意识,有效防范绿色低碳转型可能伴随的经济、金融、社会等风险。
——重点突破、项目支撑。深入推进能源、工业、交通、城乡建设、居民消费等主要用能领域的清洁能源替代和高效利用,针对全市重点领域有序推进实施一批绿色低碳项目。
二、主要目标
"十四五"期间,我市产业结构、能源结构优化调整取得阶段性成果,重点企业能源利用效率显著提升,煤炭消费量逐步降低,风、光等可再生能源装机规模进一步提高,绿色生产生活方式得到普遍推行,绿色低碳循环发展的政策体系进一步完善。到2025年,非化石能源消费比重达到24%,单位地区生产总值能耗下降率、单位地区生产总值二氧化碳排放下降率确保完成衡阳市下达的指标任务,为实现碳达峰目标奠定坚实基础。
"十五五"期间,产业结构调整优化取得重大进展,清洁低碳安全高效的能源体系初步建立,重点用能企业的能源利用效率达到国内领先水平,绿色生活方式成为公众自觉选择,绿色低碳循环发展政策体系更加完善健全。到2030年,非化石能源消费比重提高至25%左右,单位地区生产总值能耗和二氧化碳排放下降率完成衡阳市下达的指标任务,确保顺利实现2030年前碳达峰目标。
三、重点任务
重点实施能源绿色发展行动、节能降碳增效行动、工业低碳发展行动、城乡建设碳达峰行动、交通绿色发展行动、碳汇能力巩固提升行动、资源循环利用助力降碳行动、绿色低碳科技创新行动、绿色金融支持行动、绿色低碳全民行动等"碳达峰十大行动"。
(一)能源绿色发展行动
1.合理控制煤炭消费
在确保能源安全保供的前提下,科学合理控制煤炭消费总量。严格控制新增煤电项目,除上级规划布局的煤电项目外,不再新增煤炭消费。加快大唐耒阳电厂、韶能集团耒杨发电厂煤电机组节煤降耗改造、供热改造,对供电煤耗在300克标准煤/千瓦时以上且无法改造的机组逐步淘汰关停。积极引导耒阳焱鑫有色金属有限公司、耒阳南方水泥有限公司等重点企业减煤降碳、节能增效。创新煤炭监管方式,精准、动态监测全市煤炭消费。持续推动工业、服务业和居民消费端"煤改气""煤改电",进一步控制农村居民生活散煤消费,多措并举逐步遏制煤炭散烧。(市发展和改革局、衡阳市生态环境局耒阳分局、市科技和工业信息化局等按职能分工负责)
2.大力发展可再生能源
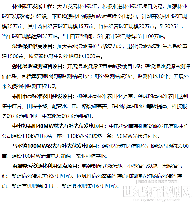
加快推进可再生能源应用,提升可再生能源利用比例。加快推进耒阳市小水镇、东湖圩镇、导子镇、龙塘镇、长坪乡、马水镇等一批集中式光伏发电项目建设,因地制宜发展林光互补、农光互补等光伏发电项目。有序推进"整市光伏"进程,推动分布式光伏规模化发展,支持在经开区等企业屋顶建设分布式光伏发电项目。加快开发风能资源好、建设条件优,消纳和送出能力强的风电项目。加快推进耒阳市导子东湖风电场、小水风电场、盛唐风电场一期风电项目建成并网。因地制宜开发水能,鼓励开展水电增容挖潜。因地制宜发展农林生物质发电、垃圾焚烧发电。到2025年,可再生能源新增装机140万千瓦以上。(市发展和改革局、衡阳市生态环境局耒阳分局、市林业局、市水利局、市农业农村局等按职能分工负责)
3.合理调控油气消费
合理控制石油在一次能源消费中的占比,持续推动成品油质量升级,以交通领域为重点推动燃油清洁替代和能效提升。对接"气化湖南""气化衡阳",加快完善城乡配气输送系统,稳步发展天然气交通运输,加快天然气加气站建设。引导企业提高天然气利用水平。积极推进耒阳市"三片一区"天然气管道及门站建设项目。着力推动新粤浙天然气管道耒阳段二级管网建设,推进"天然气利用工程"武广新城片区项目。(市发展和改革局、市交通运输局、市住房和城乡建设局、市商务局等按职能分工负责)
4.加快构建新型电力系统
着力推进宁电入湘耒阳段建设,加快推进电网建设,优化电网资源配置,提高线路安全运行水平和供电可靠性,加快农村电网升级改造。加快完成全市配电自动化建设,积极建设节能、低碳、环保型智能电网,提高电网的智能控制能力,建设供电充裕、运行可靠、网架合理、装备先进的智能电网,建成用电环节综合智能化体系。增强清洁能源的消纳能力,缓解电力供需矛盾和调峰难题。鼓励开展抽水蓄能电站、电化学储能建设,因地制宜开展园区"源网荷储"一体化建设,积极发展"新能源+储能"模式。(市发展和改革局、市自然资源局、国网耒阳市供电公司、市水利局、耒阳经济开发区管委会等按职能分工负责)

(二)节能降碳增效行动
1.全面提升节能管理能力
执行用能预算管理制度,执行固定资产投资项目节能审查和营运期监管,对重点项目用能和碳排放情况进行综合评价,从源头推进节能降碳。提高节能管理数字化水平,完善能源信息系统,加快韶能集团耒阳蔡伦纸品有限公司、耒阳焱鑫有色金属有限公司、耒阳南方水泥有限公司等重点用能企业能耗在线监测系统和煤炭消费监测系统建设,提升能源管理系统功能和质量。建立健全节能管理、监察、执法"三位一体"的节能管理体系,配合省、市级节能要求,加强节能监察能力建设,增强节能监察约束力。2025年,全市单位GDP能耗下降完成衡阳市下达目标任务。(市发展和改革局、市科技和工业信息化局、市市场监督管理局等按职能分工负责)
2.实施节能减污降碳重点工程
加快推进发电、有色冶金、建材等重点行业节能改造。强化工艺技术路线优化、高耗能设备改造、能量系统优化、余热余压回收利用、智慧管理建设等节能改造,在发电、有色冶金、建材等高耗能高排放行业产业聚集区推广三方碳排放核查和节能管理三方服务模式,推动实施节能增效、减污降碳等重大项目和示范工程。(市发展和改革局、市科技和工业信息化局、市市场监督管理局、衡阳市生态环境局耒阳分局、市财政局等按职能分工负责)
3.推进重点用能设备节能增效
大力推进工业锅炉、电机、变压器、风机、水泵、压缩机等通用设备及系统的节能提效。推广先进高效产品设备,加快淘汰大唐耒阳电厂两台210MW煤电机组、更新升级落后低效设备,建立以能效为导向的激励约束机制。开展重点用能单位设备节能审查,加强日常监管,确保能效标准和节能要求全面落地见效。(市发展和改革局、市科技和工业信息化局、市市场监督管理局等按职能分工负责)
4.加强新型基础设施节能
优化新型基础设施空间布局,科学谋划5G基站、新能源汽车充电桩、大数据中心、人工智能、工业互联网等高耗能新型基础设施建设。调整新型基础设施用能结构,探索多样化能源供应模式,采用自然能源、直流供电、光伏+储能等技术。开展既有新型基础设施绿色节能改造,推广高效制冷、先进通风、余热利用、智能化用能控制等绿色技术,提高现有设施能源利用效率。(市发展和改革局、市科技和工业信息化局、市自然资源和规划局、市市场监督管理局等按职能分工负责)
5.加强减污降碳协同增效
构建以碳减排管理为核心的减污降碳协同治理体系,强化生态环境分区管控和生态环境准入管理,加强"三线一单"政策约束作用。持续开展原料清洁替代、生产过程"三废"无害化处置、废物资源化利用等减污协同增效改造。(衡阳市生态环境局耒阳分局、市发展和改革局、市科技和工业信息化局、耒阳经济开发区管委会等按职能分工负责)

(三)工业低碳发展行动
1.坚决遏制"两高"项目盲目发展
对照"两高(高耗能高排放)"项目管理目录,实行清单管理、分类处置、动态监控"两高"项目。全面排查在建项目,对能效水平低于本行业能耗限额准入值的,按有关规定停工整改,推动能效水平应提尽提。组织开展能耗在5000吨标煤以上的大唐耒阳电厂、韶能集团耒杨发电厂、耒阳焱鑫有色金属有限公司、耒阳南方水泥有限公司、韶能集团耒阳蔡伦纸品有限公司等重点用能企业能源消耗、阶梯电价政策执行情况、淘汰落后产能、机电设备和生产工艺、存量"两高"项目的专项监察,对能效未达标项目督促改造升级。严格落实《清洁生产促进法》,推进强制性和自愿性清洁生产审核。(市发展和改革局、市科技和工业信息化局、衡阳市生态环境局耒阳分局、市自然资源局、市市场监督管理局等按职能分工负责)
2.推进有色冶金行业有序达峰
加快有色金属产业布局调整,以精深加工、新型合金材料、稀有金属材料为重点,组建有色金属产业集群。以有色金属冶炼规模化、循环利用和产业链延伸为方向,重点发展有色金属精深加工及循环利用,加快焱鑫有色、金隆再生、先导稀材等重点企业精深加工步伐,大力实施生态化改造,降低产业能耗、水耗、土地消耗,降低废弃物与污染排放,推进高质量转型发展。(市科技和工业信息化局、市发展和改革局、衡阳市生态环境局耒阳分局等按职能分工负责)
3.推动建材行业有序达峰
推动耒阳南方水泥有限公司等重点企业对标行业先进能耗进行节能改造。鼓励燃煤替代,依法取缔不合规的黏土砖厂,推动烧结砖瓦行业规模化经营,逐步提高电力、天然气消费比重。鼓励建材企业使用煤矸石、粉煤灰、工业废渣、尾矿渣等作为原料或水泥混合材。鼓励传统建材行业绿色低碳转型,大力发展新型绿色建材,依托耒阳市毛竹资源优势及中集新材集团在集装箱竹地板的研发与制造优势,加快发展竹类生态环保型高端建材产品研发应用。到2025年,水泥企业能效标杆水平以上的熟料产能比例达到30%。(市科技和工业信息化局、市发展和改革局、衡阳市生态环境局耒阳分局、市财政局等按职能分工负责)
4.推动煤炭绿色安全开发
切实做好30万吨/年以下煤矿分类处置工作,进一步淘汰不安全落后小煤矿,进一步退出低效无效产能,提高煤矿安全保障能力。全面推进绿色矿山建设,实现矿区环境生态化、开采方式科学化、资源利用高效化、管理信息数字化。推进煤矿机械化智能化升级改造。重点建设一批机械化、自动化和智能化示范矿井,提高产业集中度,通过升级改造,提高采掘机械化程度,采掘接替均衡,运输推广机械化连续运输,减少劳动定员,提高劳动效率。推进关闭煤矿瓦斯综合治理与利用,开展废弃矿井地面瓦斯抽采利用试点,选择停止开发的瓦斯富集矿区,对瓦斯涌出较大、开采较深、涌水量较小的废弃矿井,开展废弃煤矿瓦斯抽采利用,建设配套瓦斯发电站,提高资源利用水平。到2025年,采掘机械化程度达到90%,劳动定员减少40%以上,劳动效率提高50%。绿色矿山程度达到80%以上,"四化建设"程度达到70%以上。(市科技和工业信息化局、市发展和改革局、市应急管理局、市自然资源局、衡阳市生态环境局耒阳分局等按职能分工负责)
5.促进传统工业绿色转型升级
着力推动有色金属深加工及再生循环利用、电子信息、油茶精深加工、纸品等产业百亿工程建设,箱包鞋服、先进装备制造、新材料、新能源等产业倍增工程建设,持续提升产业基础能力和产业链现代化水平。推动浚林服饰、彩协电子、亚湘电子、金悦科技等企业生产自动化。培育壮大产业集群,推动制造业高端化、智能化、绿色化发展,提升制造业核心竞争力。培育延伸造纸产业链,提高资源利用效率,加强造纸纤维原料高效利用技术、高速纸机自动化控制集成技术、清洁生产和资源综合利用技术的研发及应用。整合冶金渣、煤矸石、粉煤灰、工业废料等资源,加快培育一批固体废物资源化利用骨干企业。(市科技和工业信息化局、市发展和改革局、衡阳市生态环境局耒阳分局、市财政局等按职能分工负责)

(四)城乡建设碳达峰行动
1.推动城乡建设绿色低碳转型
建立绿色低碳为导向的城乡规划建设管理机制,加强城乡建设全生命周期的碳排放控制。科学确定建设规模,控制新增建设用地过快增长。制定实施建筑拆除管理制度,避免大拆大建。优化城区绿地布局,保护现有绿地,合理合规建设城区绿地。持续提升新建建筑节能强制性标准,鼓励加强建筑节能降碳数字化管理水平,鼓励开展近零碳建筑、零碳建筑建设。推广合同能源管理、合同节水管理模式,提高建筑用能精细化、智能化管理水平。加快绿色社区建设,推广绿色物业管理。持续开展绿色建筑创建行动,城镇新建建筑全面执行绿色建筑标准,新建政府投资公益性公共建筑和大型公共建筑全部达到一星级以上,到2025年,星级绿色建筑占比达30%以上,城镇绿色建筑中使用绿色建材产品的比例达60%以上。(市住房和城乡建设局、市发展和改革局、市科技和工业信息化局等按职能分工负责)
2.提升建筑能效水平
认真贯彻执行建筑节能与可再生能源利用通用规范,落实绿色建筑设计、施工、运行管理标准。推动低碳建筑规模化发展,鼓励建设零碳建筑和近零能耗建筑。结合老旧小区改造等工作开展既有建筑节能改造,加快公共建筑电气设备、供冷供热、围护结构等节能改造。推动既有公共建筑屋顶加装太阳能光伏系统,提高建筑电气化水平。到2030年基本完成公共建筑能效改造任务,改造后实现整体能效提升20%以上。推进公共建筑能耗监测和统计分析,逐步实施能耗限额管理。加强空调、照明、电梯(截至2021年9月耒阳电梯已注册总量达到3429台)等重点用能设备运行调试,提升设备能效,到2030年实现公共建筑机电系统的总体能效在现有水平上提升10%。(市住房和城乡建设局、市发展和改革局、市市场监督管理局等按职能分工负责)
3.推进绿色低碳建造
在政府投资工程和大型公共建筑中全面推行绿色建造,到2025年,城镇新建建筑全面执行绿色建筑标准。大力发展装配式建筑,推广钢结构住宅,现有装配式钢结构建筑20栋,建筑面积25万多平方米,到2030年装配式建筑占当年城镇新建建筑的比例达到40%。推广智能建造,推广建筑材料工厂化精准加工、精细化管理,到2030年施工现场建筑材料损耗率比2020年下降20%。积极推广节能型施工设备,监控重点设备耗能。建立政府工程采购绿色建材机制,优先选用获得绿色建材认证标识的建材产品,到2030年星级绿色建筑全面推广绿色建材。鼓励使用木竹建材。提高预制构件和部品部件通用性,推广标准化设计。推进建筑垃圾集中处理、分级循环利用,到2030年建筑垃圾资源化利用率达到55%。(市住房和城乡建设局负责)
4.推进可再生能源建筑应用
加快太阳能、地热能、空气能等可再生能源在新建绿色建筑中的规模化应用。推广使用太阳能热水系统、太阳能空调、地源和空气(水)源热泵、光导管等设备。提高建筑终端电气化水平,探索建设集光伏发电、储能、直流配电、柔性用电为一体的"光储直柔"建筑。到2025年,力争城镇建筑可再生能源替代率达到8%,新建公共机构建筑、新建厂房屋顶光伏覆盖率达到50%。(市住房和城乡建设局、市发展和改革局、国网湖南省电力有限公司耒阳市供电分公司等按职能分工负责)
5.推动农村建设和用能低碳转型
推进绿色农房建设,加快既有农房节能改造。推广安全高效保温墙体材料、节能节水餐饮设备、节能门窗等绿色建材使用。加快生物质能、太阳能等可再生能源在农用生产和农村建筑中的应用。2021年农机总动力92.56万千瓦,主要农作物耕种收综合机械化作业率73.6%,推广节能环保灶具、电动农用车辆、节能环保农机。加强农村电网升级改造,提升农村用能电气化水平。(市农业农村局、市住房和城乡建设局、市发展和改革局、衡阳市生态环境局耒阳分局等按职能分工负责)

(五)交通绿色发展行动
1.构建绿色高效交通运输体系
统筹推进高速公路、干线公路、水运航道等交通设施建设,构筑发达的对外通道网。完善高速公路网络建设,加快推进茶常高速耒阳段项目,实现京珠高速耒阳南互通。完善水运基础设施建设,实施大市耒水物流水运码头建设项目,建成集运输、仓储为一体的综合型码头。以扩大能力、提高效率为重点,继续拓展对外交通网络规模,进一步优化完善对外交通网络结构。统筹城乡发展,加快标准建设,不断完善基础交通网络。完成G107国道改道,加快推进武园路立交桥、武岭路与G356国道连接、竹哲公路、铜锣洲大桥、金沙洲大桥、G4京港澳高速耒阳南互通等项目进度,构建城市环线,畅通出城交通,完善城区交通微循环体系。完善农村交通安全配套设施建设。对农村公路提质改造,加快推进脱贫攻坚自然村通水泥(沥青)路,新建永济镇"一桥一路"项目,推进城乡公交一体化进程,全面实现三级以上公路乡乡通。建设湘衡国脉智慧交通云平台,发展耒阳市城市公共交通服务中心,积极引导公众主动选择绿色低碳交通方式。到2025年,城市绿色出行比例不低于50%,到2030年不低于70%。(市交通运输局、市市场监督管理局等按职能分工负责)
2.推进低碳化交通基础设施建设
将节能低碳理念贯穿于交通基础设施规划、建设、运营和维护全过程,降低全生命周期能耗和碳排放。充分运用物联网、云计算、人工智能、自动控制、移动互联网等技术,持续推动交通基础设施全要素、全周期数字化改造升级。提高新能源应用保障能力,支持建设立体停车场和智慧停车场,加快在高速公路服务区、公交场站、停车场、客货枢纽等区域规划建设充电桩、充电站、加气站、换电站。加快公交专用道、公交场站等设施建设,提高公交专用车道建设里程、公交电子站牌覆盖率和新能源公交车比例。全面推广高速公路等隧道、桥梁和码头智能绿色照明,推动公路、铁路等沿线合理布局光伏发电储电设施。到2025年,建立能够满足中心城区新能源汽车推广应用要求的充电基础设施服务网络体系。(市交通运输局、市发展和改革局、市自然资源局、市住房和城乡建设局等按职能分工负责)
3.推进交通运输装备绿色化
加强运输装备清洁化发展,积极扩大电力、氢能等清洁能源在交通领域应用,加快推广电动汽车、氢能汽车、液化天然气重卡和船舶等新能源交通运输工具。现有公交车保有量564台,均为新能源纯电动公交车,出租汽车500台,均为燃油车,降低传统燃油车在新车产销和汽车保有量中的占比,推动出租车和网约车等领域应用新能源车辆。健全交通运输装备能效标识制度,提高车船能源使用效率,加速淘汰高耗能的老旧车船。鼓励居民扩大新能源汽车消费,提高非营运交通领域运输设备低碳化水平。到2025年,全市新增或更新的公交车中新能源车的比例达到100%,新增或更新的专用车(出租车、环卫车、邮政车、物流车等)、公务车中新能源汽车的比例达80%以上。(市交通运输局、市公安局、市市场监督管理局等按职能分工负责)

(六)碳汇能力巩固提升行动
1.巩固提升林业碳汇
全力推行林长制,全面落实森林资源管护责任,以蔡伦竹海省级森林自然公园、五公仙国家石漠自然公园、五峰仙森林自然公园为重点,加大天然林和生态公益林保护力度。以山体造林绿化和封山育林等工程为依托,大力开展加强裸露山体和石漠化地区的治理工程,加大防护林建设,继续实施市乡通道绿化工程,采煤沉陷区统一规划治理,推进国矿区矿山环境整治工程,巩固提升林业生态系统固碳能力。推动城市绿道和森林步道建设,加强城市公园绿地、小区游园和街旁绿地建设。强化森林资源管理,减少源自森林破坏和灾害的碳排放。加强林业对外交流合作,鼓励通过碳交易、碳普惠等形式支持林业碳汇发展。到2025年,森林覆盖率达50%以上,活立木蓄积量250万立方米以上。(市林业局、市自然资源局、衡阳市生态环境局耒阳分局等按职能分工负责)
2.稳步提升湿地生态系统碳汇
着重推进耒水国家湿地自然公园生态建设,稳步提高湿地保护率。加强耒水和舂陵水主要支流两侧、主要山体之间等生态走廊保护与治理,贯通区域生态廊道,实施湿地生态补水和湿地植被恢复等措施,修复退化湿地。加强湿地资源和野生物种的保护,积极开展湿地碳汇计量监测体系建设。到2025年,湿地保护率维持在78%以上,湿地面积保有量达9.5万亩。(市自然资源局、市林业局、衡阳市生态环境局耒阳分局等按职能分工负责)
3.大力推进农业减排固碳
挖掘农业碳汇潜力,增强农业"固碳释氧"能力,鼓励推广种植业减排固碳、畜牧业减污降碳、农村可再生能源替代等农业农村减排固碳技术模式。加大高标准农田、高效节水灌溉项目建设,鼓励有机肥替代化肥,提高农作物固碳能力与土壤质量等级。加强养殖污染综合治理及农作物秸秆资源化利用,因地制宜建设畜禽养殖场规模化沼气工程,引导发展秸秆汽化产业。加大太阳能、地热能等在农业领域的应用,推进农光互补、渔光互补、林光互补,开展低碳农业试点建设。到2025年,规模养殖场畜禽粪污综合利用率达到100%,主要农作物秸秆综合利用率达到100%,农膜回收和综合利用率达95%以上。(市农业农村局、市发展和改革局、衡阳市生态环境局耒阳分局等按职能分工负责)


(七)资源循环利用助力降碳行动
1.推进产业园区循环化发展
开展耒阳经开区循环改造,优化产业园区空间布局,大力发展大市循环经济产业园,推进园区基础设施建设。鼓励开展企业分布式光伏发电、余热发电、储能电站建设项目,提高清洁能源的使用比例。打造以韶能集团耒杨发电厂为中心热源点的热电联产产业园。加强污水集中处理及中水利用,推进经济开发区工业污水处理及配套设施建设项目、中水利用中心项目。鼓励园区建设公共信息服务平台,开展智慧园区环境质量管控平台建设项目,加强园区物质流管理,提高园区循环化水平。到2025年,园区完成循环化改造。(市发展和改革局、市科技和工业信息化局、耒阳经济开发区管委会、衡阳市生态环境局耒阳分局、市水利局等按职能分工负责)
2.加强大宗固废综合利用
提高矿产资源综合开发利用水平和综合利用率,矿产资源"三率"达90%以上,开展天宏公司江头矿井升级改造项目、祥麟公司金星煤矿升级改造项目。以粉煤灰、煤矸石、尾矿(共伴生矿)、建筑垃圾、农作物秸秆、农林废弃物等为重点,支持大宗固废大掺量、规模化、高值化利用,生产新型建材产品、铺路和回填等。建设建筑垃圾消纳场项目,着力推动建筑垃圾资源化利用。加快推进秸秆高值化利用,完善收储运体系,严格禁烧管控,划定秸秆禁烧区域,落实监管责任。主要农作物秸秆综合利用率100%。(市发展和改革局、市科技和工业信息化局、市住房和城乡建设局、市城市管理局、市自然资源局、衡阳市生态环境局耒阳分局、市农业农村局、市市场监督管理局、市应急管理局等按职能分工负责)
3.健全资源循环利用体系
推动智能回收、自动回收等新型回收模式,推行生产企业"逆向回收"和垃圾分类与再生资源回收"两网融合"。发展有色金属深加工及再生循环利用产业,深化耒阳市国家级工业固体废弃物综合利用基地建设,进一步加强有色金属回收利用,推进耒阳焱鑫有色金属有限公司、耒阳金凯循环科技有限公司、湖南先导新材料科技有限公司、湖南金隆再生金属有限公司等企业工业固体废物资源综合利用项目建设。鼓励开展废动力电池、废铝、废橡胶、废旧电子产品等再生资源回收利用。到2025年,再生资源循环利用量达到50万吨,到2030年达到80万吨。(市商务局、市发展和改革局、市科技和工业信息化局、衡阳市生态环境局耒阳分局、市市场监督管理局等按职能分工负责)
4.大力推进生活垃圾减量化资源化
大力推进耒阳市城乡生活垃圾分类收集处置一体化建设项目,提升城乡环卫一体化水平,按照户组分类、村收集、乡(镇)运转、市处理的原则查漏补缺,推行乡镇垃圾分类投放,逐步完善垃圾收集和转运体系。大力发展垃圾焚烧发电,综合提升生活垃圾资源化利用水平,2022年垃圾焚烧量15.5万吨。推进餐厨垃圾(2022年餐厨垃圾处理量547.83吨)、病死畜禽(2022年无害化处理病死生猪7.4万头、病死禽7.6万余羽)等垃圾无害化处理和资源化利用。到2025年,城乡垃圾无害化处理率达到98%,城市生活垃圾无害化处理率达100%。(市城市管理局、市住房和城乡建设局、市农业农村局、市发展和改革局、衡阳市生态环境局耒阳分局、市市场监督管理局等按职能分工负责)

(七)资源循环利用助力降碳行动
1.推进产业园区循环化发展
开展耒阳经开区循环改造,优化产业园区空间布局,大力发展大市循环经济产业园,推进园区基础设施建设。鼓励开展企业分布式光伏发电、余热发电、储能电站建设项目,提高清洁能源的使用比例。打造以韶能集团耒杨发电厂为中心热源点的热电联产产业园。加强污水集中处理及中水利用,推进经济开发区工业污水处理及配套设施建设项目、中水利用中心项目。鼓励园区建设公共信息服务平台,开展智慧园区环境质量管控平台建设项目,加强园区物质流管理,提高园区循环化水平。到2025年,园区完成循环化改造。(市发展和改革局、市科技和工业信息化局、耒阳经济开发区管委会、衡阳市生态环境局耒阳分局、市水利局等按职能分工负责)
2.加强大宗固废综合利用
提高矿产资源综合开发利用水平和综合利用率,矿产资源"三率"达90%以上,开展天宏公司江头矿井升级改造项目、祥麟公司金星煤矿升级改造项目。以粉煤灰、煤矸石、尾矿(共伴生矿)、建筑垃圾、农作物秸秆、农林废弃物等为重点,支持大宗固废大掺量、规模化、高值化利用,生产新型建材产品、铺路和回填等。建设建筑垃圾消纳场项目,着力推动建筑垃圾资源化利用。加快推进秸秆高值化利用,完善收储运体系,严格禁烧管控,划定秸秆禁烧区域,落实监管责任。主要农作物秸秆综合利用率100%。(市发展和改革局、市科技和工业信息化局、市住房和城乡建设局、市城市管理局、市自然资源局、衡阳市生态环境局耒阳分局、市农业农村局、市市场监督管理局、市应急管理局等按职能分工负责)
3.健全资源循环利用体系
推动智能回收、自动回收等新型回收模式,推行生产企业"逆向回收"和垃圾分类与再生资源回收"两网融合"。发展有色金属深加工及再生循环利用产业,深化耒阳市国家级工业固体废弃物综合利用基地建设,进一步加强有色金属回收利用,推进耒阳焱鑫有色金属有限公司、耒阳金凯循环科技有限公司、湖南先导新材料科技有限公司、湖南金隆再生金属有限公司等企业工业固体废物资源综合利用项目建设。鼓励开展废动力电池、废铝、废橡胶、废旧电子产品等再生资源回收利用。到2025年,再生资源循环利用量达到50万吨,到2030年达到80万吨。(市商务局、市发展和改革局、市科技和工业信息化局、衡阳市生态环境局耒阳分局、市市场监督管理局等按职能分工负责)
4.大力推进生活垃圾减量化资源化
大力推进耒阳市城乡生活垃圾分类收集处置一体化建设项目,提升城乡环卫一体化水平,按照户组分类、村收集、乡(镇)运转、市处理的原则查漏补缺,推行乡镇垃圾分类投放,逐步完善垃圾收集和转运体系。大力发展垃圾焚烧发电,综合提升生活垃圾资源化利用水平,2022年垃圾焚烧量15.5万吨。推进餐厨垃圾(2022年餐厨垃圾处理量547.83吨)、病死畜禽(2022年无害化处理病死生猪7.4万头、病死禽7.6万余羽)等垃圾无害化处理和资源化利用。到2025年,城乡垃圾无害化处理率达到98%,城市生活垃圾无害化处理率达100%。(市城市管理局、市住房和城乡建设局、市农业农村局、市发展和改革局、衡阳市生态环境局耒阳分局、市市场监督管理局等按职能分工负责)
免责声明:本平台仅供信息发布交流之途,请谨慎判断信息真伪。如遇虚假诈骗信息,请立即举报
举报