9月6日,贵州毕节市发布《新型综合能源基地建设实施方案》,其中提出,立足于毕节能源资源禀赋,加强清洁能源开发利用,聚焦“两区一典范一基地”主定位,建设新型综合能源基地,推动能源产业高质量发展,特制定本方案。
其中第17条针对氢能提出:稳妥推进氢能开发利用。发挥威宁、赫章两地丰富的新能源资源优势,大力发展“绿氢”产业,推动威宁县、赫章县光伏氢能示范项目建设。(牵头单位:市发展和改革委员会;责任单位:市能源局、市工业和信息化局、市生态环境局、市自然资源和规划局、市交通运输局,各有关县<自治县、市、区>人民政府<管委会>)

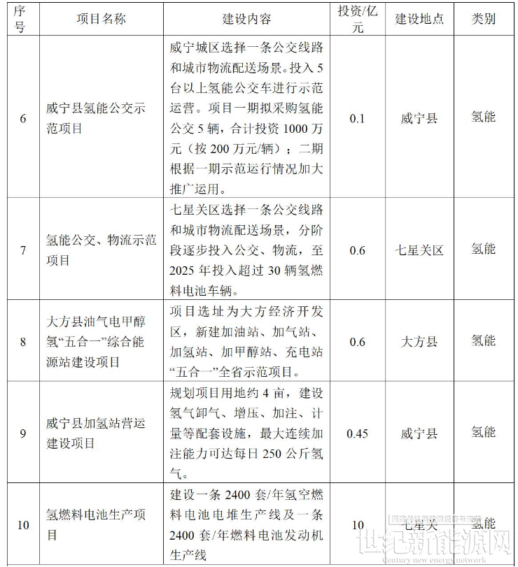
其中,氢能有10个项目在推进当中:


免责声明:本平台仅供信息发布交流之途,请谨慎判断信息真伪。如遇虚假诈骗信息,请立即举报
举报