近日,工信部发布公告,公示《道路机动车辆生产企业及产品》(第370批)、《享受车船税减免优惠的节约能源 使用新能源汽车车型目录》(第四十九批)、《免征车辆购置税的新能源汽车车型目录》(第六十五批)。

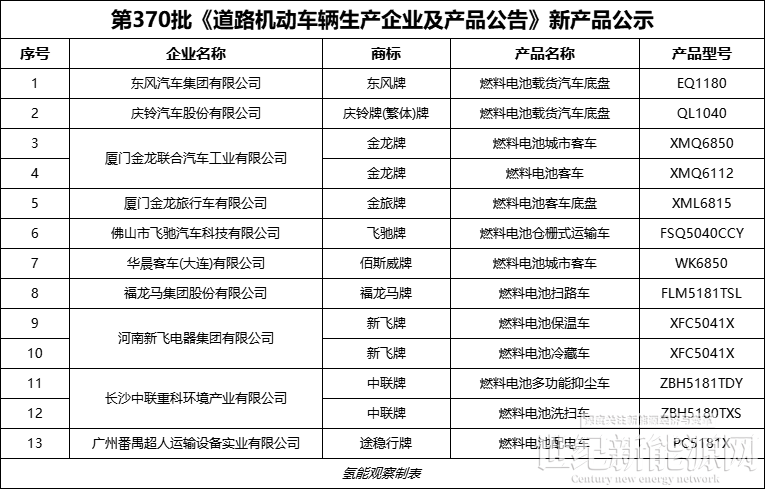
本次共有10家企业13个产品公示,如下图所示——

从产品类型来看,本次燃料电池载货汽车底盘和燃料电池城市客车共公示两款,其他燃料电池产品均只公示一款,相对较为平均。本次公示的燃料电池整车中只有燃料电池客车及燃料电池专用车,并未出现燃料电池牵引车、燃料电池运输车、燃料电池半挂牵引车等燃料电池重型卡车的身影。此外,燃料电池配电车为今年近几批新产品公示中的新秀代表。
从公示企业来看,本次厦门金龙联合汽车工业有限公司、河南新飞电器集团有限公司以及长沙中联重科环境产业有限公司均有2款新品,并列新品企业榜首,其余企业均有一款新品。此外,河南新飞电器集团有限公司为今年新品公示中首次上榜。
整体来看,进入2023年,燃料电池汽车新品公示呈现出:类型多、重卡少、数量少的特点。今年新产品公示中,燃料电池新品公示数量逐渐减少,除第367批新品公示中共有28款外,其余批次均不到20款,数量较少。同时,燃料电池重型卡车的新品公示数量也逐渐降低,燃料电池客车与燃料电池专用车数量基本保持不变,燃料电池专用车划分细致,城市清洁车、洗扫车、冷藏车等物流车相对成为新品公示“常客”。


免责声明:本平台仅供信息发布交流之途,请谨慎判断信息真伪。如遇虚假诈骗信息,请立即举报
举报