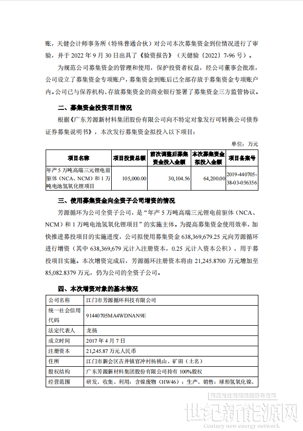
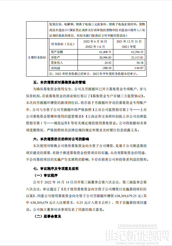
10月14日晚,,芳源股份发布公告称,使用募集资金向全资子公司江门市芳源循环科技有限公司(以下简称“芳源循环”)增资6.38亿元,用于实施募投项目“年产5万吨高端三元锂电前驱体(NCA、NCM)和1万吨电池氢氧化锂项目”。
本次增资完成后,芳源循环注册资本将由2.12亿元增加至8.51亿元,仍是芳源股份的全资子公司。
芳源股份主要从事锂电池三元正极材料前驱体和镍电池正极材料的研产销,具有高镍三元正极材料前驱体的一体化研发和制造能力,已建立起从镍钴原料到三元正极材料前驱体和镍电池正极材料的完整产业链。2021年度,公司三元前驱体的出货量中NCA约占70%,NCM约占 30%。
据了解,芳源股份的主要产品NCA三元前驱体的出口量连续三年国内排名第一,与松下、贝特瑞、杉杉能源、比亚迪、当升科技等国内外主流锂电池或正极材料厂商建立了良好的合作关系。
根据芳源股份发布的2022年半年度报告,报告期内营业收入9.46亿元,同比增长4.76%;归属于上市公司股东的净利润281.75万元,同比下降94.77%。
公告详情如下:





免责声明:本平台仅供信息发布交流之途,请谨慎判断信息真伪。如遇虚假诈骗信息,请立即举报
举报