分享好友
资讯首页
网站导航
华能启动庆阳累计1138.5MW风电机组(含塔筒)采购项目!
2021-11-03 09:14
1670
0
新能源
2021-11-03 09:14 · 头闻号
风电项目
TA的动态
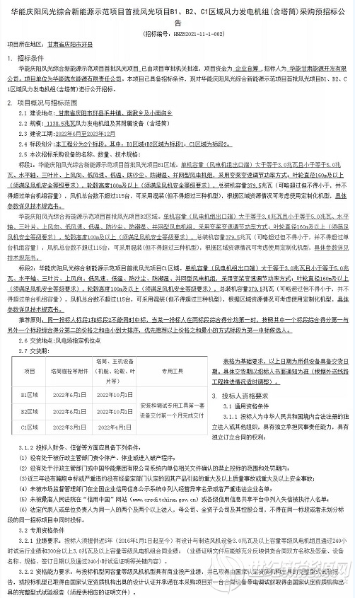
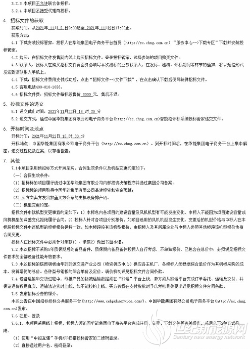
11月1日,华能再次放出大规模风电机组采购订单,此次进行招标的风电项目为华能庆阳风光综合新能源示范项目首批风光项目B1、B2、C1区域,招标规模累计1138.5MW。
免责声明:本平台仅供信息发布交流之途,请谨慎判断信息真伪。如遇虚假诈骗信息,请立即举报
举报
反对
0
分享
97
更多
相关文章
风电项目执行核准管理,12月1日起施行!云南昆明市规范新能源开发利用管理暂行办法
48秒前更新
风电项目骗局!三地政府相继发文
48秒前更新
风电项目工程造价构成分析!
48秒前更新
风电项目实行核准管理!安徽合肥市新能源项目管理文件下发
48秒前更新
风电项目交付热潮!三一年末“三保”进行曲开篇
48秒前更新
风电项目未核先招:这些能源央企为啥这般急
48秒前更新
风电项目前期工作要求愈加严格 大容量低风速平价风机挑需求迫切
48秒前更新
风电项目344MW!国网公布最新一批可再生能源补贴项目清单
48秒前更新
风电项目建设土地手续是否齐全?运达风电:正在办理...
48秒前更新
风电项目担纲基建 风机零部件产业量价齐升
48秒前更新
评论
0
收藏
点赞