分享好友
资讯首页
网站导航
风电“三角债”!华创风能拖欠货款,禾望电气代位追偿大唐闻喜!
2021-08-17 11:11
3955
0
新能源
2021-08-17 11:11 · 头闻号
风电头条
TA的动态
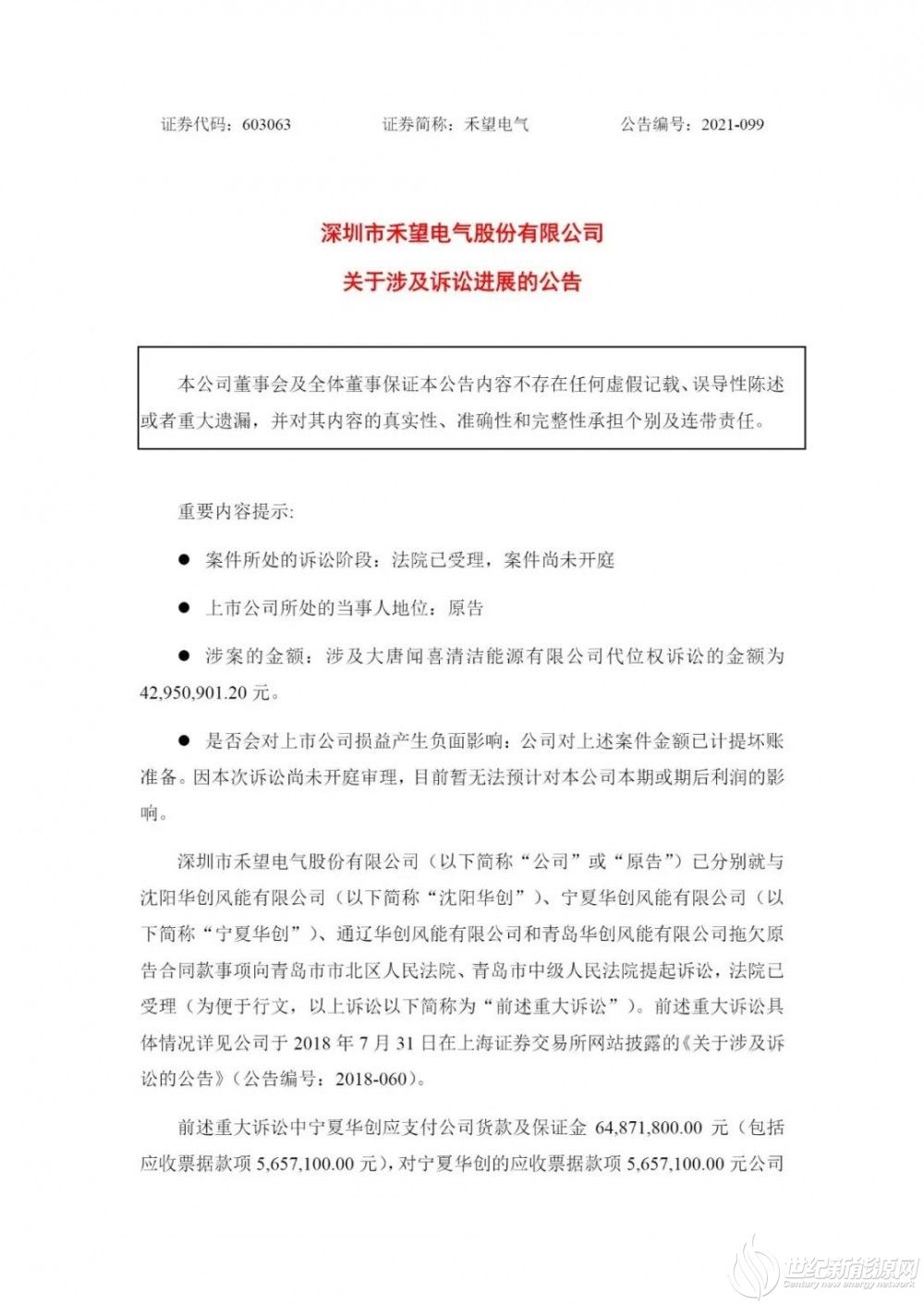
8月14日,风电变流器设备商禾望电气公布《关于涉及诉讼进展的公告》,因华创风能及其子公司(沈阳华创、宁夏华创、通辽华创、青海华创)在此前法院判决生效后仍未向禾望电气支付拖欠货款及保证金5.92亿元,故决定采用代位权诉讼的方式,向沈阳华创的债务人大唐闻喜清洁能源有限公司提起债务人代位权诉讼,向运城市中级人民法院递交民事起诉状。目前该案件法院已受理。
免责声明:本平台仅供信息发布交流之途,请谨慎判断信息真伪。如遇虚假诈骗信息,请立即举报
举报
反对
0
分享
97
更多
相关文章
华创风能败诉 涉案金额3.5亿元!
0秒前更新
评论
0
收藏
点赞