分享好友
资讯首页
网站导航
中广核3个风电项目风电机组中标公示!
2021-08-05 10:22
966
0
新能源
2021-08-05 10:22 · 头闻号
风电项目
TA的动态
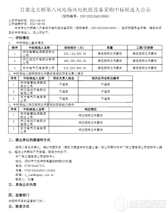
中广核今日发布3个风电项目风电机组中标公示,明阳智能、山东中车风电、金风科技分别中标,详情如下:
中广核甘肃北大桥第八风电场风电机组设备采购
中广核尖扎滩30MW分散式风电场风力发电机组设备采购
中广核青海海晏20MW分散式风电场风力发电机组设备采购
免责声明:本平台仅供信息发布交流之途,请谨慎判断信息真伪。如遇虚假诈骗信息,请立即举报
举报
反对
0
分享
107
更多
相关文章
中广核40万千瓦陆上风电项目机组采购项目
58秒前更新
中广核风电换帅!
58秒前更新
中广核600MW海上风电项目中标公示
58秒前更新
中广核600MW海上风电项目中标公示
58秒前更新
中广核500MW海上风电项目用海前公示
58秒前更新
中广核山东600MW海上风电项目相关招标
58秒前更新
中广核、中能建、大唐等10家领衔!内蒙古9.52GWh储能项目竞配结果公示
58秒前更新
中广核、通威股份成立新能源公司
58秒前更新
中广核绿氢项目变更!总投资增至4.04亿!制氢减少4000Nm³/h
58秒前更新
中广核中标93.75MW风光项目竞配结果公示
58秒前更新
评论
0
收藏
点赞