分享好友
资讯首页
网站导航
2GW!天顺风能签下内蒙古科尔沁风电合作协议!
2021-06-07 15:02
1824
0
新能源
2021-06-07 15:02 · 头闻号
风电项目
TA的动态
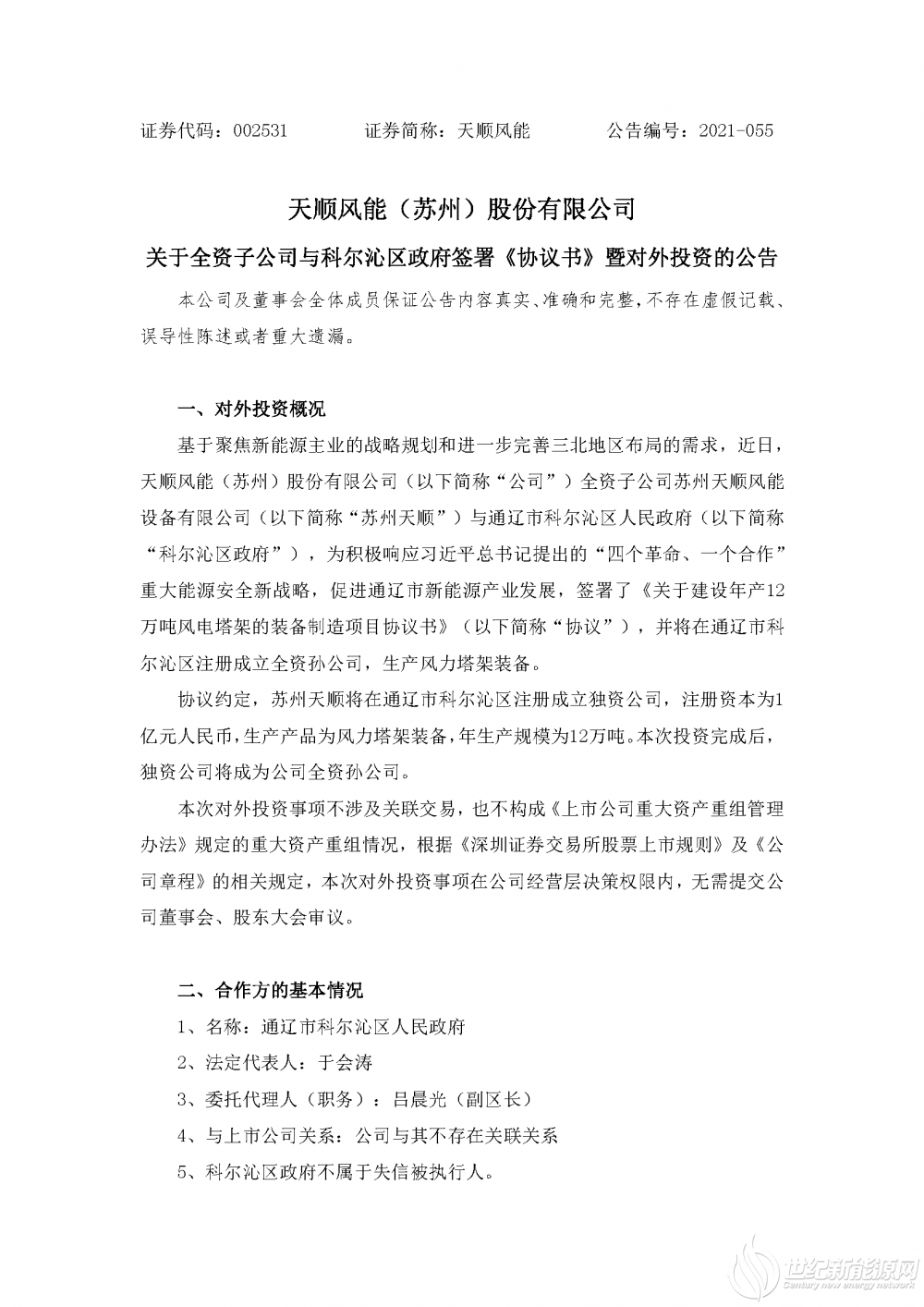
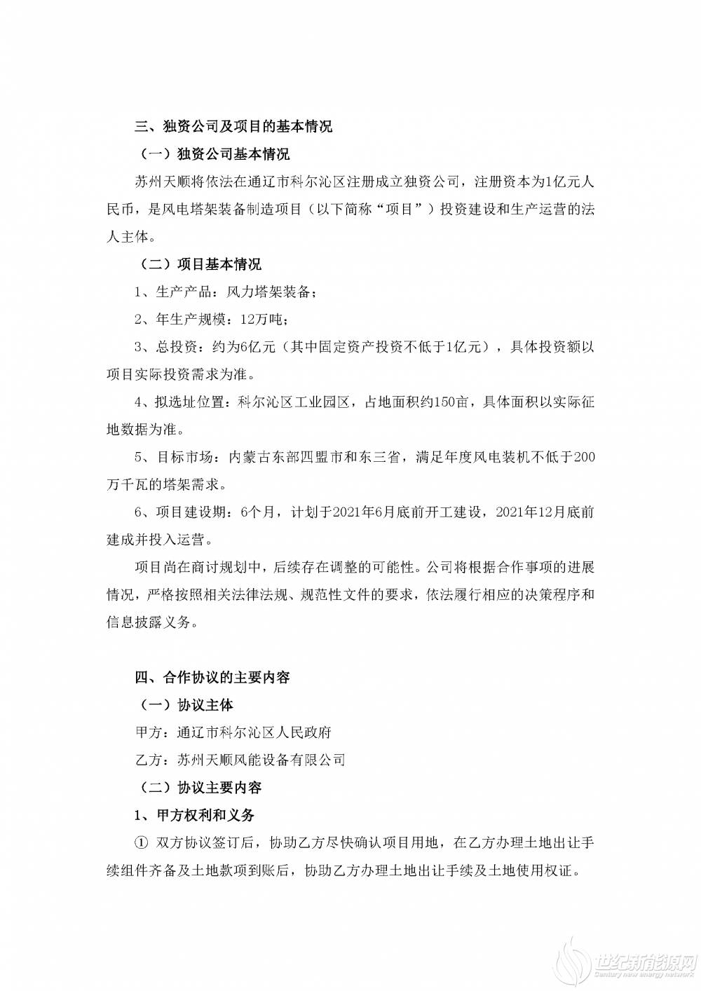
6月3日,天顺风能与内蒙古通辽市科尔沁人民政府签署了《关于建设年产12万吨风电塔架的装备制造项目协议书》,将投资6亿元设立孙公司。新公司预计年生产风电塔筒12万吨,目标是满足内蒙古东部四盟市和东三省年度风电装机不低于200万千瓦的塔架需求。计划于2021年6月底前开工建设,2021年12月底前建成并投入运营。以下为具体公告:
免责声明:本平台仅供信息发布交流之途,请谨慎判断信息真伪。如遇虚假诈骗信息,请立即举报
举报
反对
0
分享
104
更多
相关文章
天顺风能:德国工厂今年无法投产
1秒前更新
天顺风能与日本住友商事株式会社共商日本海上风电合作机遇
1秒前更新
天顺风能2024年净利润下滑超68%
1秒前更新
天顺风能攻克10MW陆上风电塔架
1秒前更新
天顺风能:未来在海工产品上总体产能规划约250万吨
1秒前更新
天顺风能:天顺海工将挑战全球海上风电海工第一的位置
1秒前更新
天顺风能年产12万吨风电塔筒项目投产
1秒前更新
天顺风能谋局福建漳州海上风电
1秒前更新
天顺风能:拟6亿元投建风电塔架项目,开工后取得500MW风电指标
1秒前更新
天顺风能与华能新能源战略签约!合作规模不少于2GW
1秒前更新
评论
0
收藏
点赞