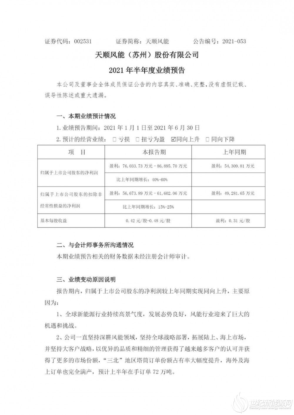
《预告》显示,2021年上半年,天顺风能归属于上市公司股东的净利润达到76033.73万元~86895.70万元,同比增长40%~60%;扣非净利润达到56673.89万元~61602.06万元,同比增长15%~25%。
针对业绩变动原因,天顺风能认为有以下三点支撑业绩继续向好:
1、全球新能源行业持续高景气度,发展态势良好,风能行业迎来了巨大的机遇和挑战。
2、公司一直坚持深耕风能领域,坚持全球战略部署,拓展陆上、海上市场, 并坚持大客户战略,以优异的品质和精细的管理获得了越来越多客户的认可并获得了更多的市场份额,“三北”地区塔筒订单份额占有率大幅度提升,海外及海上订单也完全满产,预计上半年在手订单72万吨。
3、针对原材料上涨的压力,公司密切关注原材料价格波动。一方面,公司与上游供应商签署战略合作协议,采用预付款方式及时锁定原材料价格;另一方面,风电装机需求旺盛,风电设备行业景气度高,公司已采取多种方式将涨价压力向下游传导。
公告如下:


免责声明:本平台仅供信息发布交流之途,请谨慎判断信息真伪。如遇虚假诈骗信息,请立即举报
举报