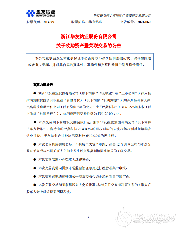
公告指出,巴莫科技 38.6175%的股权对应的注册资本为7642.18万元,华友控股同意将持有的巴莫科技26.4047%股权代表的表决权等权利委托给华友钴业行使。
本次交易完成后,华友钴业将直接持有巴莫科技38.6175%股权,持有巴莫科技26.4047%股权对应的表决权,合计控制巴莫科技65.0222%的表决权,可以实现对巴莫科技的控制。
华友钴业自己披露的天津巴莫评估报告显示,天津巴莫的经营范围包括研制、开发、生产高科技电池材料产品;与信息产业配套的电源产品及相关材料、机电产品(小轿车除外)批发兼零售;产品及技术的进出口;锂离子电池检测、拆解、重组、回收处理、销售;梯次利用产品和系统的技术开发、租赁、销售。
另外,截至评估基准日2020年12月31日,根据企业合并报表,公司合并资产总额为602,084.06万元,负债总额414,883.68万元,净资产额为187,200.39万元,2020年度实现营业收入415,176.90万元,净利润18,932.62万元。
公告详情如下:



















免责声明:本平台仅供信息发布交流之途,请谨慎判断信息真伪。如遇虚假诈骗信息,请立即举报
举报