分享好友
资讯首页
网站导航
312台华锐风机!华能山东分公司9处风电场风机维护招标
2021-05-14 10:07
1546
0
新能源
2021-05-14 10:07 · 头闻号
风电项目
TA的动态
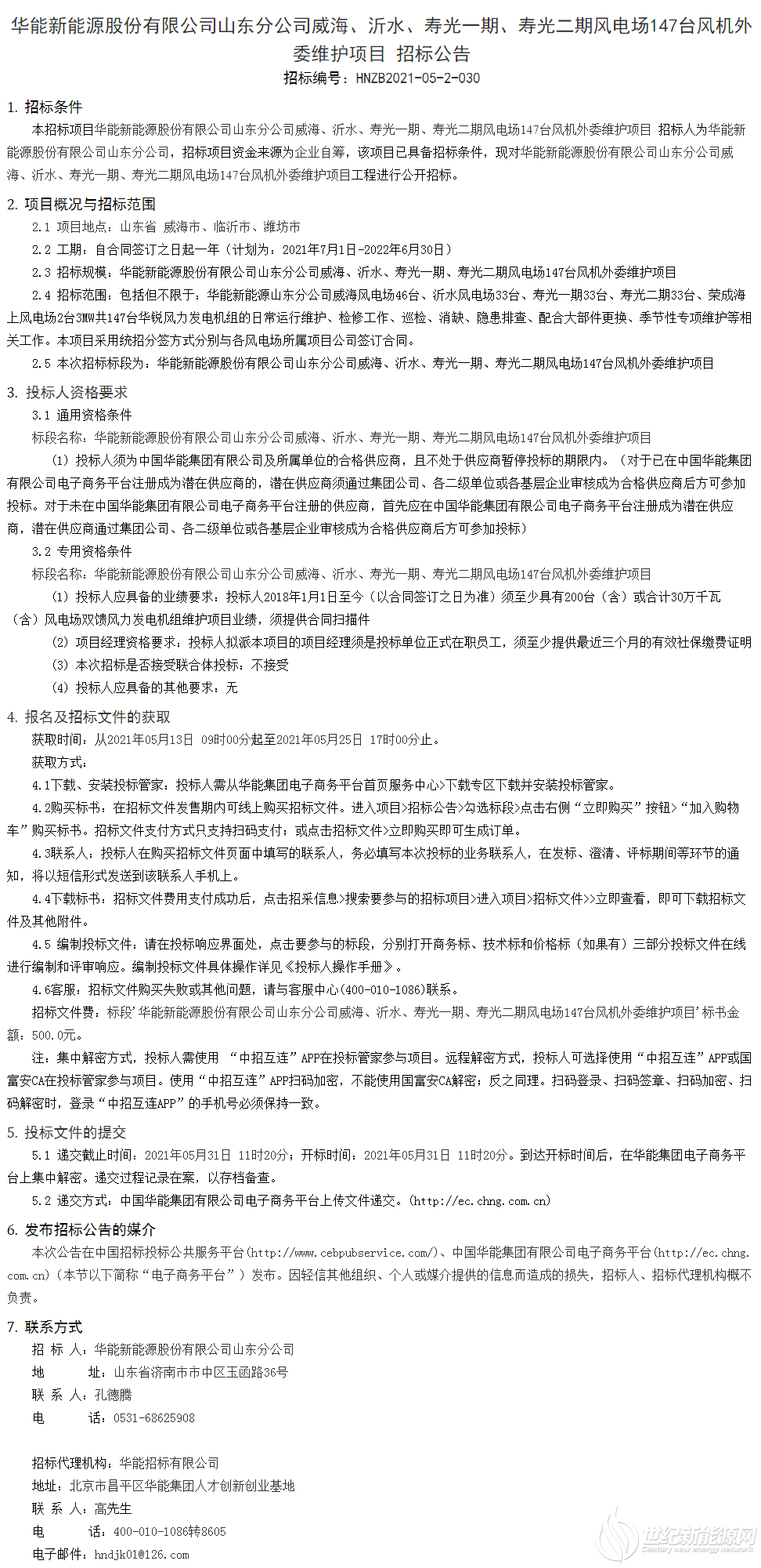
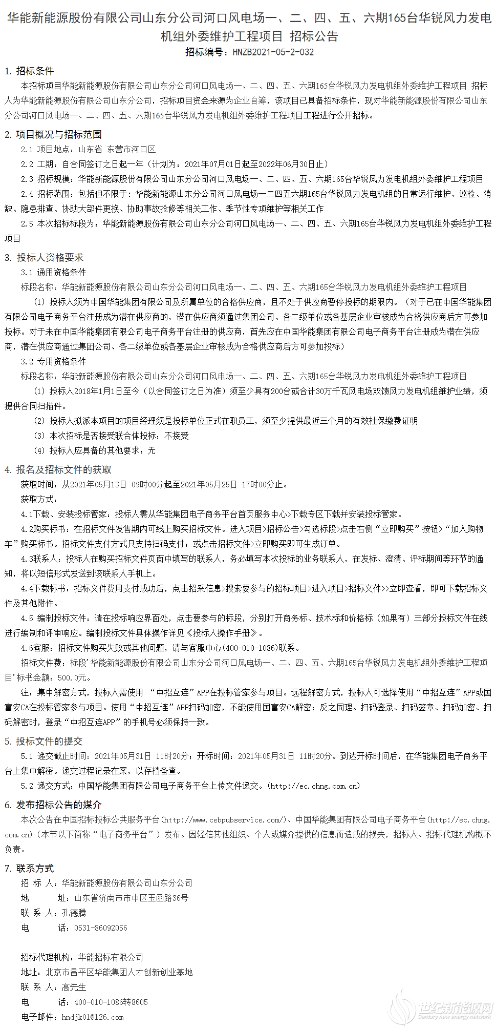
5月13日,华能集团山东分公司启动威海、沂水、寿光一期、寿光二期风电场147台风机外委维护项目招标和河口风电场一、二、四、五、六期165台华锐风力发电机组外委维护工程项目招标,共计312台华锐风电品牌的风电机组。原文如下:
免责声明:本平台仅供信息发布交流之途,请谨慎判断信息真伪。如遇虚假诈骗信息,请立即举报
举报
反对
0
分享
90
更多
相关文章
华能集团:新能源大基地加快推进!做好第二批子企业雄安搬迁
7秒前更新
华能集团最新战略:优选集中式光伏,稳步推进分布式项目
7秒前更新
华能集团原副总工被逮捕
7秒前更新
华能集团总经理邓建玲卸任!
7秒前更新
华能集团1244.6MW风电机组,启动集采招标!
7秒前更新
华能集团拿下吉林250MW风电项目
7秒前更新
华能集团:新能源装机规模突破8000万千瓦
7秒前更新
华能集团3000MW海上风电项目相关公示
7秒前更新
华能集团:近34GW新能源项目集中开工、复工
7秒前更新
华能集团:新能源装机规模突破7000万千瓦
7秒前更新
评论
0
收藏
点赞