分享好友
资讯首页
网站导航
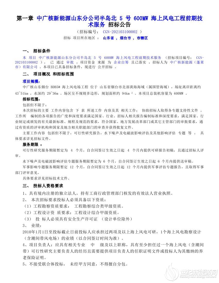
中广核山东半岛北5号600MW海上风电工程前期技术服务招标
2021-03-18 13:07
1660
0
新能源
2021-03-18 13:07 · 头闻号
海上风电
TA的动态
中广核新能源山东分公司半岛北5号600MW海上风电工程前期技术服务招标
中广核山东烟台BDB5#海上风电场工程位于山东省烟台市北部黄海海域(属国管海域),场址离岸距离约43~51km,水深约29~36m。。本项目总装机容量为600MW。
免责声明:本平台仅供信息发布交流之途,请谨慎判断信息真伪。如遇虚假诈骗信息,请立即举报
举报
反对
0
分享
58
更多
相关文章
中广核新能源湖北公安108MW/216MWh储能项目EPC招标
1秒前更新
中广核新能源北方大区2025-2027年叶片维修框采标段一公示
1秒前更新
中广核新能源:2025年上半年净利润约1.64亿美元
1秒前更新
中广核新能源:5月发电量1723.3吉瓦时,风电同比增加14.3%
1秒前更新
中广核新能源:10月中国太阳能项目同比增加7.6%
1秒前更新
中广核新能源:8月中国太阳能项目发电量增加43.4%
1秒前更新
中广核新能源:1-4月中国太阳能项目发电量增加19.5%
1秒前更新
中广核新能源发布2023年度业绩!实现净利润2.84亿美元
1秒前更新
中广核新能源存量光伏电站组串式逆变器替换集中式逆变器采购招标公布
1秒前更新
中广核新能源董事长张志武会见远景科技集团CEO张雷
1秒前更新
评论
0
收藏
点赞