分享好友
资讯首页
网站导航
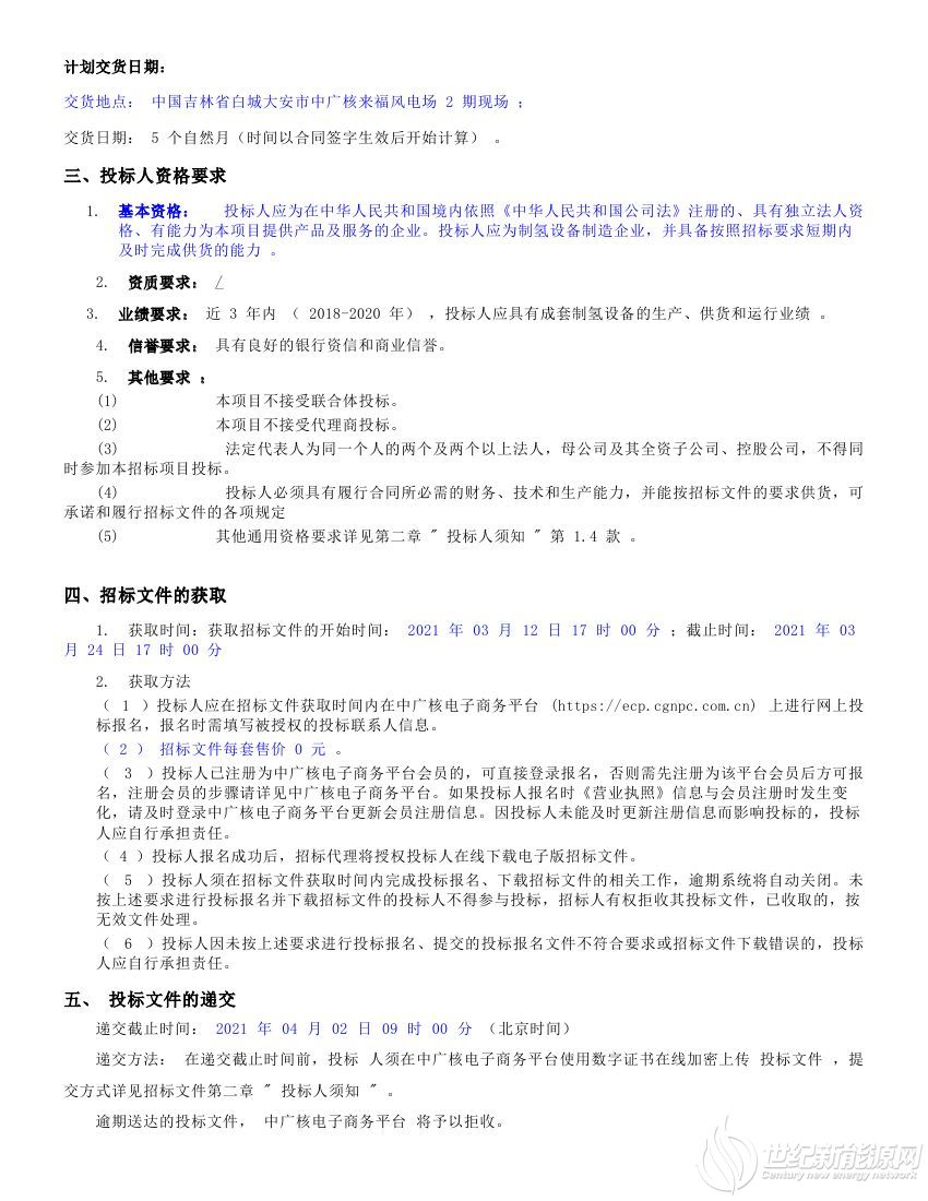
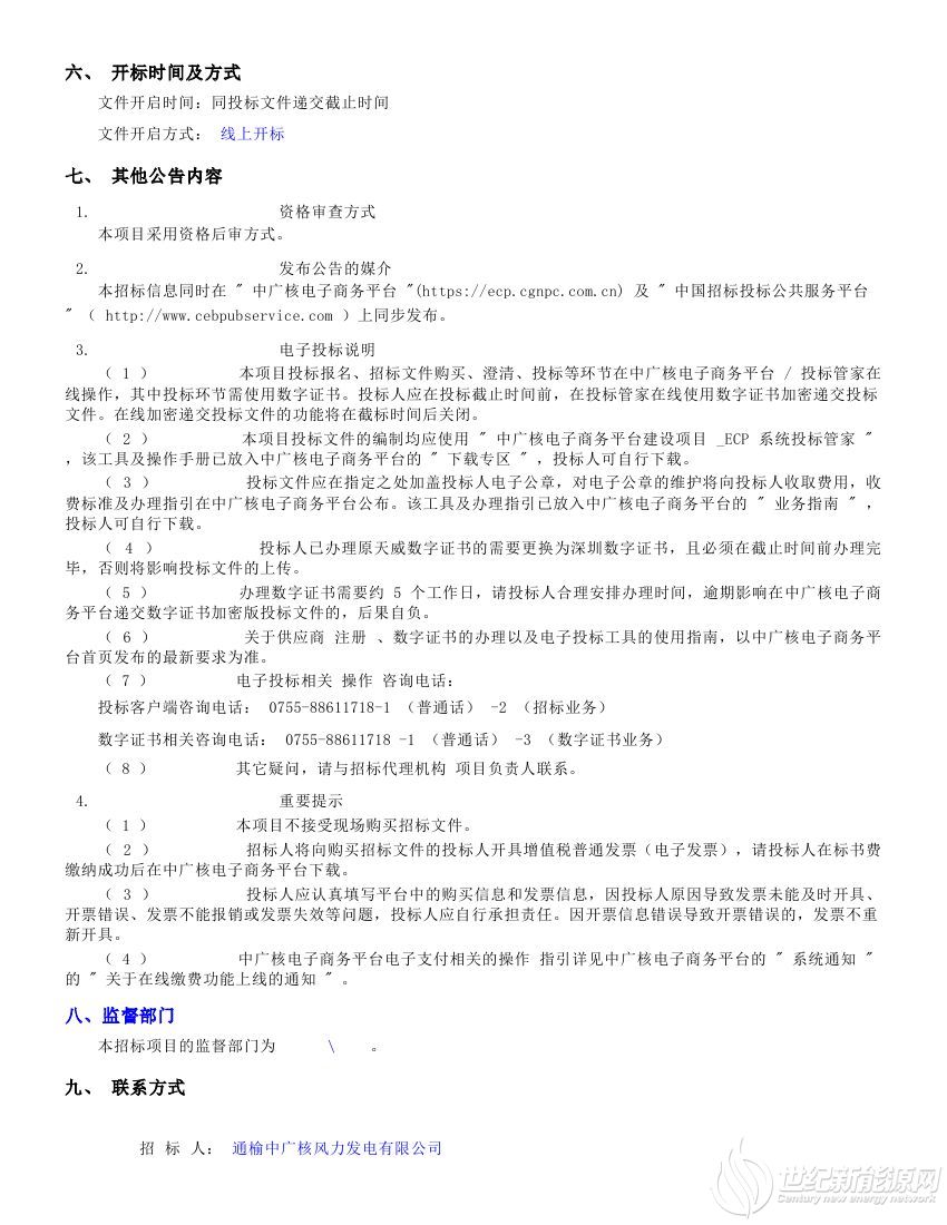
中广核新能源吉林白城风电项目储能制氢示范工程采购招标
2021-03-16 10:28
1213
0
新能源
2021-03-16 10:28 · 头闻号
风电项目
TA的动态
中广核新能源吉林白城风电项目储能制氢示范工程采购
免责声明:本平台仅供信息发布交流之途,请谨慎判断信息真伪。如遇虚假诈骗信息,请立即举报
举报
反对
0
分享
60
更多
相关文章
中广核新能源湖北公安108MW/216MWh储能项目EPC招标
12秒前更新
中广核新能源北方大区2025-2027年叶片维修框采标段一公示
12秒前更新
中广核新能源:2025年上半年净利润约1.64亿美元
12秒前更新
中广核新能源:5月发电量1723.3吉瓦时,风电同比增加14.3%
12秒前更新
中广核新能源:10月中国太阳能项目同比增加7.6%
12秒前更新
中广核新能源:8月中国太阳能项目发电量增加43.4%
12秒前更新
中广核新能源:1-4月中国太阳能项目发电量增加19.5%
12秒前更新
中广核新能源发布2023年度业绩!实现净利润2.84亿美元
12秒前更新
中广核新能源存量光伏电站组串式逆变器替换集中式逆变器采购招标公布
12秒前更新
中广核新能源董事长张志武会见远景科技集团CEO张雷
12秒前更新
评论
0
收藏
点赞