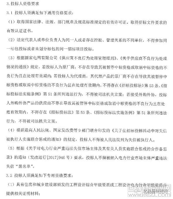
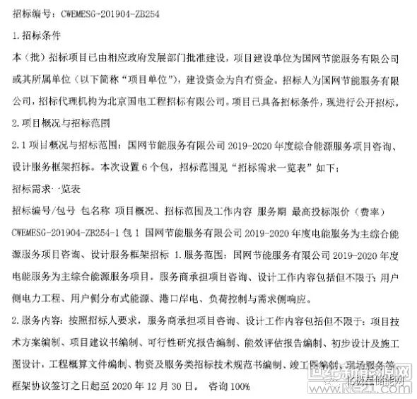
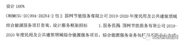
国网节能服务2019-2020年度综合能源服务项目咨询、设计服务框架招标文件显示,将分别对电能服务为主、民用及公共建筑领域、市政相关、冶金领域、民航领域、化工制药领域等6个不同领域的综合能源服务项目进行设计规划。其中电能服务为主的综合能源服务内容包含用户侧电力工程、用户侧分布式能源、港口岸电、负荷控制与需求侧响应,另外5大领域的综合能源服务项目内容包含分布式能源、储能、微网、负荷控制、需求侧响应、暖通、蓄冷、蓄热、电采暖、热泵、以及基于冷热电供应的能源站等各类与能源供给相关的技术服务等。
国网节能公司的2019-2020年度新疆、青海、甘肃、江苏、上海地区新能源与储能相关服务项目招标公告显示,新能源与储能相关服务包括但不限于集群式、大型集中式、分布式新能源(光伏、风电)与储能及配套工程等。服务内容包括但不限于:项目技术方案编制、项目建议书編制、可行性研究报告编制等项目咨询工作。
近日,国网节能服务有限公司召开2019年年中工作会议,国网节能公司董事长、党委书记任伟理表示:公司下半年新能源业务要确保储能工程、新疆电源侧光伏储能试点项目、储能云平台(一期)按期开工建设投产。
推进综合能源服务、储能业务
此前在国家电网有限公司2019年年中工作会议上,公司董事长、党组书记寇伟强调随着能源清洁低碳转型的深入推进,可再生能源大规模开发利用,分布式能源、储能、电动汽车等交互式能源设施快速发展,各种新型用能形式不断涌现,简单延续以往电网发展思路已经无法适应,实现“两个50%”必将带来电网功能形态的革命性变化。下半年国网大力推进重点工程建设,确保新能源利用率达到95%以上。
国网节能公司对此表示将紧紧围绕国家电网公司“三型两网、世界一流”战略目标,以电为中心延伸价值链,聚焦多能互补、综合利用、能效管理、技术服务,促进清洁低碳、安全高效的能源体系。全力推进战略规划落地,加快构建综合能源服务生态圈。发挥综合能源服务产业创新发展联盟和中电联售电与综合能源服务分会作用,进一步扩大朋友圈。加快打造综合能源服务创新高地。积极开展综合能源系统、储能、生物质能等领域新技术研究,加快培养综合能源产业高端技术人才。加快推进重大项目落地。甄选引进先进技术和优秀商业模式,形成具有核心竞争优势的综合能源服务典型解决方案;优选行业龙头企业开展合作,以智慧城市、产业新城、大型园区以及县域循环经济等为重点领域,全力推动10亿级及以上重大示范项目有效落地。
7月20日,国网节能服务有限公司2019年年中工作会议在京召开。公司董事长、党委书记任伟理工作报告表示,下半年国网节能公司将重点做好七个方面工作:
要全力推进战略规划落地,加快构建综合能源服务生态圈,加快提升综合能源服务技术创新能力,加快推进重大项目落地。要积极培育新兴业务市场,开拓校园综合能源服务市场,加快培育综合能源服务方案集成和项目运营能力,打造市场开发的核心竞争力;新能源业务确保储能工程、新疆电源侧光储试点项目、储能云平台(一期)按期开工建设投产,确保张北光伏发电项目安全稳定运行;电能替代做好科利源项目开工建设准备,推动组建天津项目合资公司,推进冬奥专区电能替代业务;互联网业务完成企业能效服务共享平台二期建设,开展“绿色国网”智慧能源综合服务平台功能设计。
江苏淮安储能项目在实施中
据了解,国网节能公司此前已经计划实施了江苏淮安储能项目,以缓解新能源消纳问题和区域电力发展需求。项目位于江苏省淮安市金湖县包括官塘(15.12MW/26.4MWh)和红湖(40.32MW/70.4MWh)两座储能电站,总容量约55.44MW/96.8MWh,项目采用磷酸铁锂电池技术,半户内布置,就近接入10/35千伏电网,总投资约3.388亿元,计划于2019年建成投运。山东电工电气2.4亿元报价中标该储能项目的设备集成,服务期超15.7年;淮安宏能集团4471万元中标储能项目总施工;电能(北京)工程监理中标该储能项目设备监造。
同样是在新能源消纳方面作出努力,国网甘肃电力董事长、党委书记叶军介绍,国网甘肃电力作为现货市场交易的试点单位之一,今年在交易规模和实效性上有了进一步提升。国网甘肃电力将继续加快电能替代项目建设,挖掘自备电厂消纳新能源的空间和潜力,进一步扩大电力市场化直接交易,通过市场手段促进清洁能源消纳。在解决新能源调峰调频问题上,该公司将通过火电改造、开发调峰服务市场、电源侧储能等手段,调节风电、光伏发电等新能源发电带来的随机性。
以下附招标文件:
国网节能服务有限公司2019年第四批集中采购
2019-2020年度新疆、青海、甘肃、江苏、上海地区
新能源与储能相关服务项目咨询服务框架招标公告






国网节能服务有限公司2019年第四批集中采购
国网节能服务有限公司2019-2020年度综合能源服务项目
咨询、设计服务框架招标招标公告













免责声明:本平台仅供信息发布交流之途,请谨慎判断信息真伪。如遇虚假诈骗信息,请立即举报
举报