关于京津冀地区新能源汽车动力电池回收利用试点示范项目的公示
按照工信部关于动力电池回收利用试点工作的相关要求,根据《关于发布<京津冀地区新能源汽车动力蓄电池回收利用试点实施方案>及征集试点示范项目的通知》的相关内容,北京市经济和信息化局会同天津市工业和信息化局、河北省工业和信息化厅共同组织开展了京津冀地区新能源汽车动力蓄电池回收利用试点示范项目遴选工作。现将拟确定为京津冀地区动力电池回收利用试点示范项目名单进行公示(详见附件)。为便于社会监督,在公示之日起5个工作日内,接受社会各界对于拟公示项目提出的异议和举报,并请提供相关证明材料。
电 话:55578406
传 真:55578301
邮 箱:liuxia1@bjeit.gov.cn
附件:京津冀地区新能源汽车动力蓄电池回收利用试点示范项目公示名单
北京市经济和信息化局
2019年6月14日
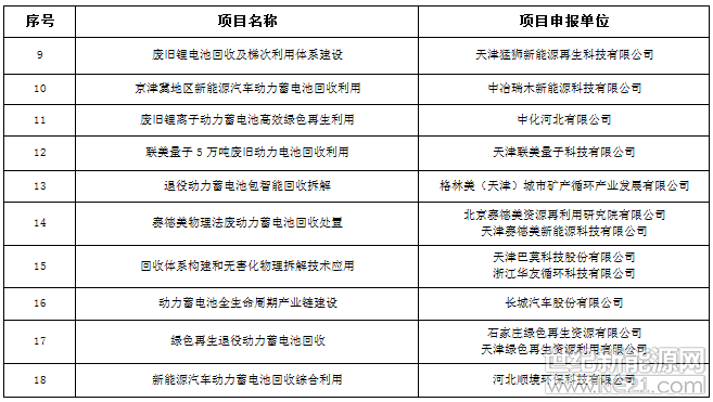
京津冀地区新能源汽车动力蓄电池回收利用试点示范项目公示名单
(排名不分先后)


免责声明:本平台仅供信息发布交流之途,请谨慎判断信息真伪。如遇虚假诈骗信息,请立即举报
举报