什么是泛在电力物联网?
寇伟在就任国家电网有限公司董事长后,对外发表了一篇名为《以供给侧结构性改革助推国家电网高质量发展》的长文,向外界明确了国网公司未来的工作重点与方向,提出建设“三型两网”,建设枢纽型、平台型、共享型,坚强智能电网+泛在电力物联网。

“泛在电力物联网”主要是实现电网内外,人-机-设备-云互联互通。是一个实现电网基础设施、人员及所在环境识别、感知、互联与控制的网络系统。其实质是实现各种信息传感设备与通信信息资源的(互联网、电信网甚至电力通信专网)结合,使得有关物体相互感知和反馈控制,形成一个更加智能的电力生产、生活体系。
“泛在电力物联网”,就是围绕电力系统各环节,充分应用充分应用现代信息技术和先进通信技术,实现电力系统各环节万物互联、人机交互,具有状态全面感知、信息高效处理、应用便捷灵活特征的智慧服务系统。
国网计划到2021年初步建成泛在电力物联网,实现业务协同和数据贯通,初步实现统一物联管理,实现涉电业务线上率达70%,初步建成公司级智慧能源综合服务平台,基本实现对电网业务与新兴业务的平台化支撑。到2024年建成泛在电力物联网,全面实现业务协同、数据贯通和统一物联管理,全面形成共建共治共享的能源互联网生态圈,实现涉电业务上线率90%,实现对电网业务与新兴业务的全面支撑。
依据国网规划泛在电力物联网建设内容包括提升电网安全经济运行水平、促进清洁能源消纳、打造智慧能源综合服务平台、构建能源生态体系等11个重点方向。尤其在促进清洁能源消纳方面,国网提出将用市场办法引导用户参与调峰调频,重点通过虚拟电厂和多能互补提高分布式新能源的友好并网水平和电网可调控容量占比,基于电力市场实现集中式新能源省间交易和分布式新能源省内交易,缓解弃风弃光,促进清洁能源消纳。而储能在电网侧、新能源发电侧、电力市场以及综合能源服务均有重要应用。
分布式能源
分布式能源是能源革命的重要载体和推进手段,也是未来能源体系重要组成部分,更是治理雾霾环境问题的关键途径。在一系列政策推动下,我国分布式能源在过去几年迎来蓬勃发展,一批分布式光伏、分散式风电、天然气分布式能源、能源互联网、微电网、多能互补项目成批涌现,一批代表性企业正在积极向综合能源服务转型,“分布式能源向何处去”成为摆在所有从事分布式能源工作企业面前的一个重大课题。
从产业链角度来看,分布式能源由于涉及多种发电方式,因此产业上游涉及行业较多,天然气分布式发电涉及天然气及其他能源行业;光伏分布式发电涉及光伏设备制造行业;分布式能源整体涉及电机设备制造行业等。分布式能源中游行业可以按照发电方式的不同分光伏分布式发电、天然气分布式发电、生物质能发电以及其他分布式发电。分布式能源下游应用主要是产生的能源应用领域,包括工业区域的自发自用、民用区域的结余售电,以及商业区域和公共区域的分布式能源项目等。

在我国分布式能源系统结构中,主要由两部分组成,分别是天然气分布式能源以及可再生分布式能源,其中天然气分布式能源根据联产系统的不同可以分为热电联产系统CHP、冷热电三联供系统CCHP和建筑冷热电联产BCHP;可再生分布式能源根据供能主体的不同可以分为分散式风力发电、光伏分布式发电和生物质能发电等。

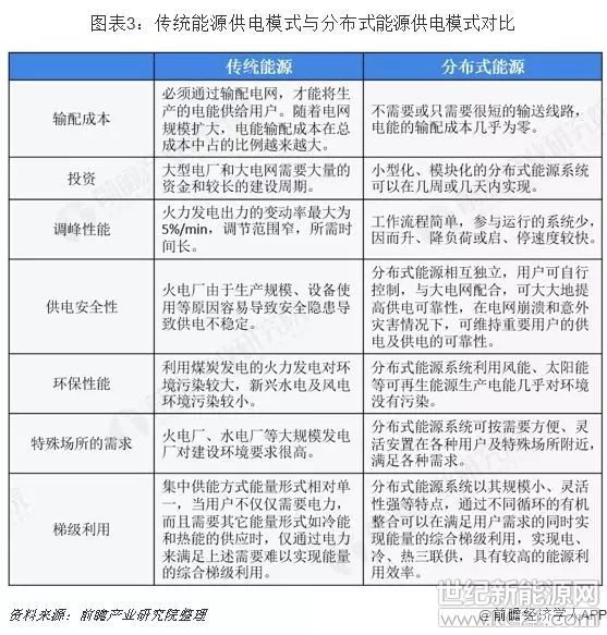
传统能源供电模式是由发电厂统一发电后传输给用户,难以根据需求调整,传输时损耗也较大。而分布式能源供电模式是在用户所在地附近进行高效能发电,可根据需求及时调整发电量,传输损耗小,电能过剩可以供给其他城市,电能不足可以从其他城市补充,效率大大增加。另外,和传统能源供电模式相比,分布式能源还有节约输配成本、节约投资、调峰性能好、用电安全性高、环保性强、梯级利用等优点。

由于分布式能源相对于传统能源具备以上优点,可以分别给个人用户、企业用户、电力公司乃至于国家带来不同程度的效益,具有广阔的发展前景。

虚拟电厂
虚拟电厂,是聚合优化“源—网—荷”清洁低碳发展的新一代智能控制技术和互动商业模式。这种技术模式无需对电网进行改造,就能充分利用分布式资源,实现电源侧的多能互补和负荷侧的灵活互动,给电网提供电能和辅助服务,可为破解清洁能源消纳的世界性难题和低碳能源转型提供前瞻性的技术解决方案。
虚拟电厂可看作是在传统电网物理架构上,利用先进的调控技术、计量技术、通信技术把分布式发电、分布式储能设施、可控负荷等不同类型分布式资源进行整合协同开展优化运行控制和市场交易的载体,实现电源侧的多能互补和负荷侧的灵活互动,对电网提供电能或调峰、调频、备用等辅助服务。

图片来源:国家电网、安信证券
虚拟电厂的特点符合新一代电力系统“智能互动和开放共享”的发展需求和方向,因此在破解清洁能源消纳难题、绿色能源转型方面可以发挥重要作用:
通过聚合用户侧可控负荷,提高电网可调控容量占比,提升新能源并网承受能力;
将分布式新能源聚合成一个实体,通过协调控制、智能计量和源荷预测,解决分布式新能源接入成本高和无序并网的问题,提高分布式新能源的接纳能力;
通过聚集分布式电源、储能设备和可控负荷,实现冷、热、电整体能源供应效益最大化,促进清洁能源消纳和绿色能源转型。

.jpg)
图片来源:国家电网、安信证券
电动汽车车联网
泛在电力物联网的价值,是服务终端客户。以电网目前建设运营的智慧车联网平台为例,目前已经连接了全社会80%的公共充电桩以及4万多辆电动汽车。基于这样的资源集合,电网可以为客户提供的不仅局限于充电服务,还扩展到了更多车辆服务,可以与政府、电动汽车上下游企业分享平台上的数据信息,例如电网已经利用自身的数据资源,为重庆、江西等六个省份的政府部门提供了充电监管平台,方便政府部门管理决策。电网的泛在物联网可以为类似于智慧车联网平台这样的平台提供强大的数据支撑,能够最大范围拓展一个产业的生态圈,提供更多增值服务。
目前,电网显性的供电价值已经得到了利用,但数据一类的隐性价值并未充分开发。未来,随着数据挖掘的深入,传统电网业务与新兴业务的碰撞将会带来更多机遇。
免责声明:本平台仅供信息发布交流之途,请谨慎判断信息真伪。如遇虚假诈骗信息,请立即举报
举报