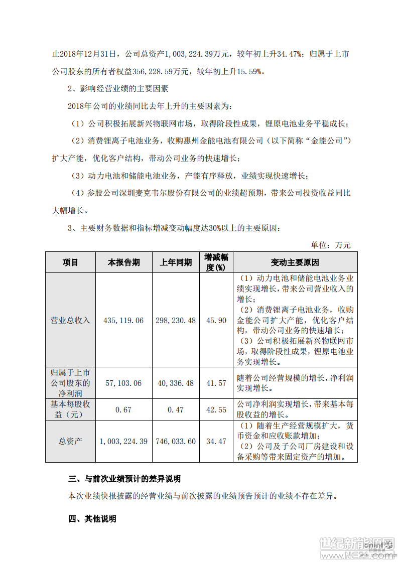
2018年公司的业绩同比去年上升的主要因素为:
(1)公司积极拓展新兴物联网市场,取得阶段性成果,锂原电池业务平稳成长;
(2)消费锂离子电池业务,收购惠州金能电池有限公司(以下简称“金能公司”)扩大产能,优化客户结构,带动公司业务的快速增长;
(3)动力电池和储能电池业务,产能有序释放,业绩实现快速增长;
(4)参股公司深圳麦克韦尔股份有限公司的业绩超预期,带来公司投资收益同比大幅增长。
详情如下:



免责声明:本平台仅供信息发布交流之途,请谨慎判断信息真伪。如遇虚假诈骗信息,请立即举报
举报



免责声明:本平台仅供信息发布交流之途,请谨慎判断信息真伪。如遇虚假诈骗信息,请立即举报
举报评论
0收藏
点赞