分享好友
资讯首页
网站导航
1328MW 25.72亿元!运达风电发布重大项目中标公告
2019-05-05 10:08
3664
0
2019-05-05 10:08 · 头闻号
风电项目
TA的动态
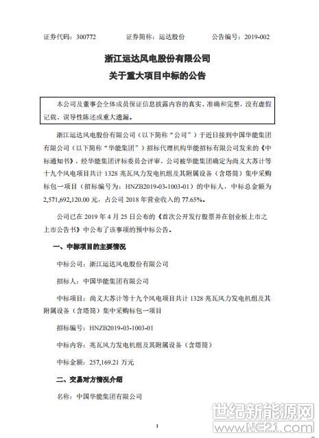
4月30日,运达风电发布《关于重大项目中标的公告 》,《公告》显示,公司被华能集团确定为尚义大苏计等十九个风电项目共计1328兆瓦风力发电机组及其附属设备(含塔筒)集中采购标包一项目的中标人,中标总金额为2,571,692,120.00元,占公司2018年营业收入的77.65%。
免责声明:本平台仅供信息发布交流之途,请谨慎判断信息真伪。如遇虚假诈骗信息,请立即举报
举报
反对
0
分享
95
更多
相关文章
运达风电社招进行时!
56秒前更新
运达风电中标700MW风电项目
56秒前更新
运达风电中标三峡能源农安风力发电项目
56秒前更新
运达风电拟中标100MW风电项目
56秒前更新
运达风电超百亿项目落户温州
56秒前更新
运达风电6MW级系列智能风电机组开发顺利通过中期评审
56秒前更新
运达风电中标中国电建36MW风机采购项目!
56秒前更新
运达风电新任董事长
56秒前更新
运达风电董事长辞职
56秒前更新
运达风电大股东减持!
56秒前更新
评论
0
收藏
点赞